
不同多项式承诺方案列表

上表中,FRI是Starkware采用的多项式承诺方案,可以实现量子级别的安全,但证明的数据量却是最大;IPA是Bulletproof和Halo2零知识算法默认的多项式承诺方案,验证时间相对较长,采用的项目有门罗币,zcash等,前两者是不需要初始可信设置的。由上图可以看出在证明大小与验证时间上,KZG多项式承诺的优势比较大,KZG承诺也是目前应用最广的一种多项式承诺方式。但KZG是基于椭圆曲线,配对函数,需要初始可信设置的。ETH升级路线与多项式承诺的关联
在ETH相关生态及其未来升级路线中,都可以看到多项式承诺的踪影。

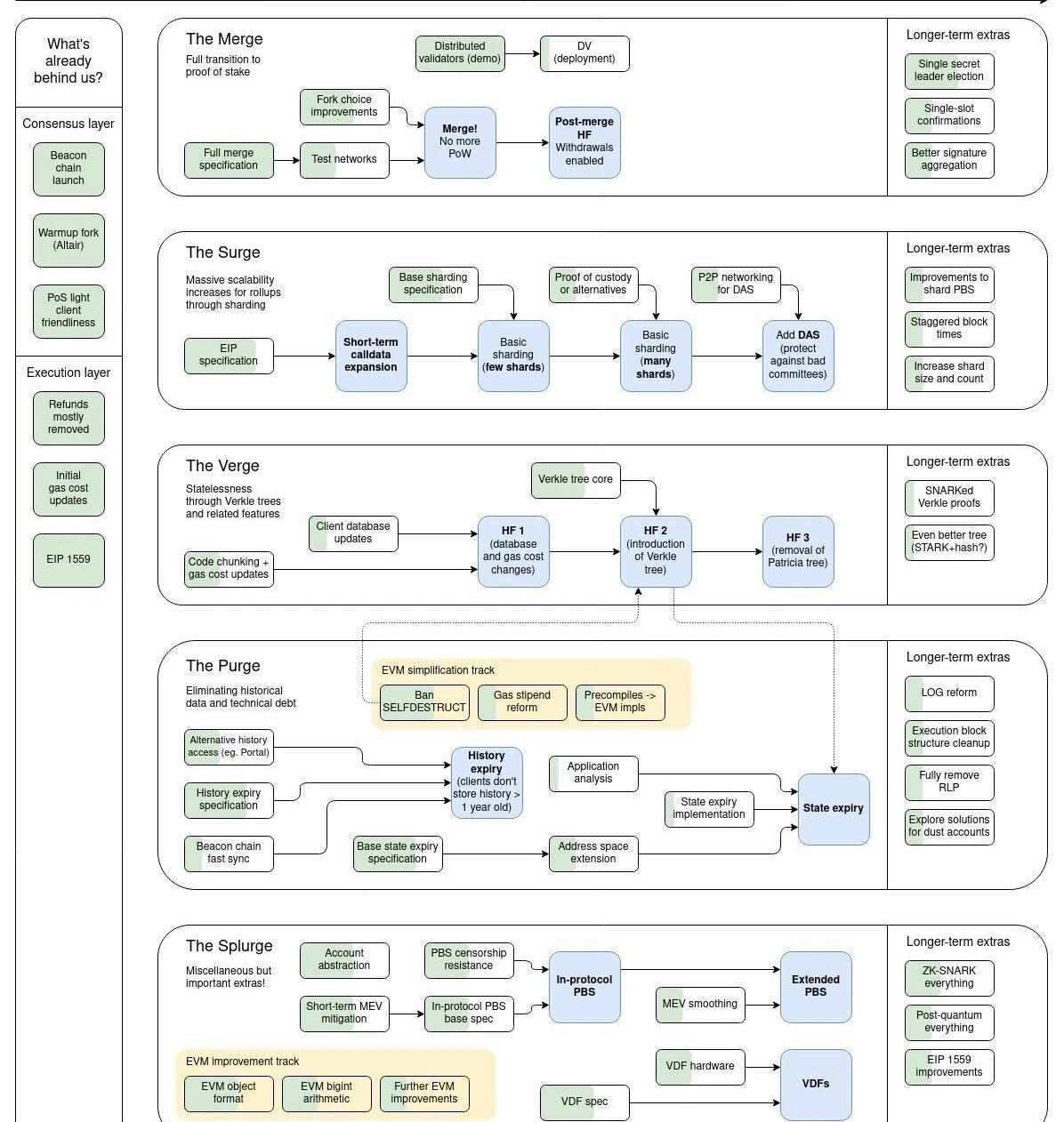
TheMerge:
现时的以太坊主链和BeaconChain将会合并,原本的PoW(工作量证明)共识将会转变成PoS(权益证明)。TheSurge:
某巨鲸向Binance转入1000万枚MATIC,约770万美元:7月17日消息,据链上分析师余烬监测,某巨鲸地址于今日19:33向Binance转入1000万枚MATIC,约770万美元。余烬表示,该地址的MATIC可溯源至2020/3/4MATIC基金会转出的一笔2亿枚MATIC。这2亿枚MATIC在3年时间里多次转移,每次转移时将部分MATIC转入Binance。通过这种方式目前这2亿枚MATIC已有1.15亿枚转入了Binance。[2023/7/17 11:00:01]
添加DAS,极大的提高ETH的扩展性,通过Danksharding增强rollup性能。TheVerge:
引入Verkle树(VerkleTrees)的设计来优化以太坊上的数据存储。ThePurge:
通过剔除历史数据和消除技术债务,验证者不再需要使用大量硬盘空间去进行验证工作。TheSplurge:
四个不同部分升级后的协调,旨在减少错误(Bugs)的出现和确保网络能畅顺运作,还有就是EVM改进和添加账号抽象模型等。其中TheSurge升级将借鉴多项式承诺技术实现数据可抽样性功能,TheVerge升级将利用多项式承诺来优化其数据结构,ETHL2的zkrollup也都采用了多项式承诺来实现其零知识证明带来的性能拓展。什么是KZG多项式承诺
马斯克:如果佛罗里达州共和党州长Ron DeSantis在2024年竞选总统将支持他:金色财经报道,马斯克周五表示,如果佛罗里达州共和党州长Ron DeSantis在2024年竞选总统,将支持他。据悉,Ron DeSantis是Donald Trump的竞争对手,很可能会在共和党初选中与他对决。马斯克此前暗示没有在民主党人中找到理想的候选人。[2022/11/27 20:55:23]
此文这里只介绍较好理解的KZG多项式承诺,KZG多项式承诺也被称为卡特多项式承诺方案,是Kate,Zaverucha和Goldberg一起发表的。在一个多项式方案中,证明者计算一个多项式的承诺,并可以在多项式的任意一点进行打开,该承诺方案能证明多项式在特定位置的值与指定的值一致。之所以被称为承诺,是因为当一个承诺值发送给某对象(验证者)时,证明者不可以改变当前计算的多项式。他们只能够对一个多项式提供有效的证明;当试图作弊时,它们要不无法提供证明,要不证明被验证者拒绝。KZG数学原理
详细可参考QiZhou博士在DappLearning讲解的关于KZG视频。在理解KZG之前,可以先了解一下多项式、群、环、域、椭圆曲线、生成元、配对公式、朗格朗日插值等数学定义。

区块链数据终端Token Flow完成1200万美元融资,UDHC等参投:11月3日消息,区块链数据终端TokenFlow完成1200万美元A轮融资,本轮融资由Electric Capital、Delta Blockchain Fund和UDHC等参投。本轮融资将用于数据工程、DevOps、生态系统开发等领域的招聘以及数据处理技术的研发。
Token Flow将在第四季度推出新的数据集和分析工具,并扩展到新的区块链,目前正在研究Optimism、Arbitrum、zkSync、Polygon和Avalanche。此外,未来还将通过对对象(地址、Token、合约)、操作(铸造、交易)的数据收集扩展至流动性变动、治理等领域的数据采集。[2022/11/3 12:12:48]
具有可信设置的多项式承诺

单个证明
卡特证明单个数据的公式推衍如下,由于椭圆曲线群只支持加法同态,无法支持多项式之间的乘法,这是就需要通过配对函数解决,

EZ Blockchain利用电网未充分利用的能源扩展其挖矿设施:金色财经消息,EZ Blockchain通过利用电网上未充分利用的能源,将其在乔治亚州的挖矿设施从8兆瓦扩展到16兆瓦。(prnewswire)[2022/7/7 1:58:11]
由于椭圆曲线群并不支持运算多项式之间的乘法运算,所以此时得采用配对函数去解决

批量证明
具体应用场景
多项式承诺应用方向总结起来可以分为3大类数据可用性数据结构优化零知识证明系统1.数据可用性
DAS核心目的:数据缺失则无法通过大多数节点抽查尽力做到:占用带宽小,抽样过程所需计算量小纠删码

纠删码会增加额外数据块,这种情况很容易通过抽样调查发现,从而提升安全性。以上图为例,有4个数据,一次只能抽样一个,假设一个数据有问题,每个用户抽样发现错误的概率是1/4,但是加入两数据块后,还是一个数据有问题,用户抽样发现的概率可以高达1/2。这样就能大幅提升安全性。KZG也可实现纠删码,利用拉格朗日公式:比如把(0,3),(1,6)带入公式可得,y=3x+3y1,y2可以理解为要保存的数据,对应点(3,12)等等,其中y值可以作为纠删码数据,其中任意两个点都可以推出原多项式公式系数。
Terra2.0疑似默认将用户锁仓代币委托质押给验证者节点:5月29日消息,推特用户Jaewoo Cho表示,根据相关链上信息以及代码注释说明,Terra 2.0网络默认将所有用户(甚至包括交易所)尚处于锁仓阶段的代币委托质押给随机验证者节点。
除了在合约代码注释能看到“enforceStakingForVestingTokens enforce vesting tokens to be staked”相关信息,官方此前没有发布相关公告。
Jaewoo Cho认为这是不道德的行为,并提醒所有Terra 2.0持有者(包括交易所)重新授权委托或取消授权。[2022/5/29 3:48:31]

不同数据可用性项目组成Celestia=Tendermint(cosmos)+2d纠删码+欺诈证明+Namespacemerkletree+IPFS基础设施PolygonAvail=Substrate(Polkadot)+2d纠删码+KZG多项式承诺+IPFS基础设施ETHprotoDankSharding=Blobs数据+2d纠删码+KZG多项式承诺+ETH基础设施EIP-4844升级将在TheMerge之后的下一个以太坊分叉升级中引入“proto-danksharding”并添加blob交易类型,这有望将第2层Rollup的可扩展性提高,同时为实现完全分片铺平道路。BlobTransaction增加一种新的交易类型,这种交易包含额外的存储空间——BlobsBlob开始只有128KiB的存储空间一个交易最多包含2个Blob,即256KiB一个Block最多包含16个,即2MiB;Target是8个,即1MiBBlob以KZGCommitmentHash作为Hash,用于数据验证,作用和Merkle类似节点同步链上的BlobTransaction后,Blob部分会在一段时间后过期删除

L2需要通过更新目前在L1的合约,以支持DankSharding。Celestia通过欺诈证明实现。当见证人发现数据没有被正确采用删码技术,那么这个人就会将欺诈证明提交从而来提醒其他节点。但是这里需要最少诚实假设和同步假设。protoDanksharding后的以太坊和PolygonAvail则采用了KZG多项式承诺(KZGcommitments)的方法。KZG多项式承诺方案,理论上要优于欺诈证明方案,带宽需求更小,抽样所需计算量也更小,也免去了欺诈证明中的包括少数诚实假设和同步假设等的安全假设。未来ETH也有意引入抗后量子密码学(参考stark,采用哈希,不在使用椭圆曲线作为基础),避免量子计算机攻击。2.数据结构优化VerkleTree
VerkleTree的概念在2018年推出,作为ETH升级的一个重要部分,其相比于MerkleTree,在Proof的大小上,有着很大的提升;对于规模在十亿级别的数据,MerkleTree的proof大约需要1kB,而对于VerkleTree,它将小于150Bytes。与MerkleTree一样VerkleTree也能实现ProofofInclusion,而且只需KZGroot和Data就能验证,不需要额外的Proof,更省带宽。1.需求:StatelessClient节点不存完整的StateTree,只获取需要的State来验证BlockPortalNetwork对StateTree的PoI有更高的性能要求2.回顾DataAvailability里的KZGcommitment每个leaf都是polynomial上的点constantsizeproof,和leaf数量无关

3.VerkleTree

在不同树结构中构建证明,更新证明,以及证明所需的复杂度:


Verkle方案不需要以太坊客户端下载完整的状态数据,使得ETH验证者轻节点成为可能(甚至可支持手机运行),多项式承诺需要的证明空间复杂度大幅降低,带宽量需求量也大幅减少。3.零知识证明系统

早期zk技术属于线性PCP类。除要求可信设置外,主要缺点是如果需要为不同的计算提供证明,都需要一次新的设置。近期zk技术PIOP类支持通用初始设置和透明设置。新的zk证明系统通常可以描述为PIOP+PCS。前者可被视为是证明者用来说服验证者的约定程序,而后者使用数学方法确保该程序不会遭到破坏。项目方可以按需修改PIOP,且可以在不同PCS中进行选择。

由Amber文章里的图可以看到zk系公链项目采用KZG方案的最多,有PloygonHermez,Scoll,Zksync2.0,Aztec,Aleo,Manta,以太坊基金会支持的PSE也采用的KZG方案。而Starknet,Risc0,PolygonMiden采用的是FRI方案,PloygonZkvm(Hermez)则是FRI与KZG的结合。值得一提是,一些新的零知识证明系统支持多项式承诺方案的切换,KZG未来也可以切换成其他多项式承诺方案。总的来说,多项式承诺正在重塑整个区块链的架构,不论是在链的数据结构优化上,模块化区块链的数据可用性上,还是零知识证明系统上都将大有作为。其他地方是否还存在应用场景也是非常值得探索与跟进的。原地址
标签:BLOERKETRTREEArt Blocks Curated Full SetERK币ETR币MNPoSTree
注:原文来源于SuperDAO,作者为SuperDAO首席执行官YuryLifshits,白泽研究院编译,略有删改.
1900/1/1 0:00:00头条特斯拉因比特币涨面价值变化记录了1.7亿美元的减值损失Odaily星球日报讯特斯拉表示,在截至9月30日的9个月期间,由于比特币账面价值的变化,特斯拉记录了1.7亿美元的减值损失.
1900/1/1 0:00:0011月14日-11月20日当周,比较值得关注的动态如下:Solana基金会公布其FTX账户资产明细;LFG发布第三方审计公司JSHel的审计报告;ATOM2.0提案未获得通过;Sui启动侧重于运.
1900/1/1 0:00:00熊市漫漫,热点分散。在缺乏明确投资机会的当下,本着“宁可错付gas,不能放过大毛”的原则,我将视线与精力投向了优质项目交互,说不定还能提前发现下一价值标的,是吧.
1900/1/1 0:00:00摘要NFT市场在当前整体熊市的情况下进入到了激烈搏杀的阶段。近期,以X2Y2为代表的交易平台先后推出了零版税功能。关于版税是否应该存在,市场各方围绕此进行了激烈的讨论.
1900/1/1 0:00:00Web3通过区块链技术为用户拿回了数据与资产主权,让用户自己管理自己的信息与财产,同时也让用户进入了黑森林.
1900/1/1 0:00:00