报告摘要:
1、2020年区块链产业政策迎来井喷式增长,截至2020年12月31日,中央各部委及各地方政府发布区块链相关政策至少600部,较2019年上涨近8倍。
2、在中央号召下,各地积极响应纷纷出台区块链相关政策,扶持区块链产业发展。广东(53条)、江苏(53条)、浙江(51条)、北京(44条)等省市发布区块链政策最多。
3、2020年发布的区块链政策中,所涉行业领域包括经济、金融、监管、物流、政务、农业等。同时多项政策强调区块链与大数据、AI、云计算等前端技术的交互联动。
4、北上广等20省市出台专项政策,地方层面的政策类型主要包括:区块链专项政策23部、新基建与数字经济相关政策61部、数字政府政策20余部以及各地政府工作报告与地方十四五规划等。
5、我国相关监管部门对区块链及虚拟货币的监管思路始终是统一的:积极支持和引导区块链技术的应用与创新,逐渐加强对虚拟货币和各类代币的监管力度,坚决打击虚拟货币发行融资和交易等各类非法行为。
6、我国区块链监管的基本框架已经形成,并且保持着相对稳定状态。央行、网信办、工信部权责分明并积极协作,司法等各司其职,配合主要监管部门开展各类执法规范行为。
7、当前区块链政策领域仍面临各地政策同质化现象严重、落实情况不佳、产业目标不清、政策吸引力有限等挑战。
8、我们认为,未来2-3年间,区块链产业政策发布的频率将会降低,但虚拟货币监管力度将进一步加强;赋能新基建和数字经济将成为区块链政策的主要目标;数字人民币落地促进相关法律体系更加完善;“以链治链、全面监管”将是区块链治理的基本原则,沙盒监管正成为区块链治理的重要选项。
本报告是《链上新趋势:中国区块链产业发展普查报告(2020)》系列报告的第九篇。
本报告篇幅较长,将分为两篇发布。本篇政策普查篇,下篇为监管趋势篇。下篇内容将于近期发布,欢迎持续关注。
目录
一、2020年区块链产业政策整体情况
(一)区块链相关政策数量迎来井喷式增长
(二)各地政府出台相关政策 538部,“区块链+”成焦点
(三)广东、江苏、浙江、北京等地发布的区块链政策最多
(四)数字货币监管持续高压,维持产业良性有序发展
二、中央层面的区块链产业政策解析
(一)一号文件提及区块链,但国务院政府工作报告未涉及
(二)区块链被纳入新基建范畴,助力数字经济发展
(三)各部委相继出台政策59部,“区块链+数字农业”力度大
三、各省市区块链产业政策解析
(一)26省市将区块链写入政府工作报告,较2019年上涨近8倍
(二)北上广等20省市发布区块链专项规划,未来三年或将迎来爆发
(三)区块链成为各地新基建、数字经济发展的重要驱动力
四、中国区块链及虚拟货币产业监管现状
(一)区块链及虚拟货币的监管思路及基本监管框架
(二)央行:加大虚拟货币打击力度,聚焦区块链金融应用
(三)网信办:已有超1000家企业获得信息服务备案
动态 | 中国区块链融资项目数量位居全球第一 而美国市场融资金额仍占据头把交椅:据ZB创新智库区块链行业研究数据统计,2019年度全球公开的区块链私募融资项目合计468个,8月份达到最高峰,当月融资额项目数量多达64个。融资金额方面,在3月份达到最高峰,当月融资额高达44.23亿元,国内公开披露的区块链私募融资项目166个,占全球比重约为35.5%,其中公开披露的融资金额约为31.06亿元;而美国2019年全年披露的区块链私募融资项目有122个,占比约26%,但其公开披露的融资金额却高达134.6亿元,美国市场融资金额仍占据头把交椅。[2020/1/15]
(四)工信部:加速区块链标准制定,推进区块链基础设施建设
五、区块链政策及监管面临的挑战及趋势
(一)区块链政策面临的挑战
1、同质化严重,产业政策精细度有待提升
2、部分地区产业目标不清晰,政策吸引力有限
(二)区块链监管面临的挑战
1、现有监管体系与区块链技术的不匹配
2、针对性的区块链法律和制度规范制定相对滞后
(三)区块链产业政策及监管制度的趋势判断
1、政策发布频率将会降低,监管力度将进一步加强
2、赋能新基建与数字经济将成区块链政策的主要目标
3、数字人民币落地促使相关法律体系更加完善
4、“以链治链、全面监管”将是基本治理原则
5、监管沙盒成为区块链治理的重要选项
(一)区块链相关政策数量迎来井喷式增长
自区块链被上升为国家战略以来,政府对区块链产业重视程度日益提升。相较2019年,2020年区块链产业政策规模呈井喷式增长。据01区块链和零壹智库不完全统计,截至2020年12月31日,中央各部委及各省市地方政府发布区块链相关政策至少600部,较2019年上涨近8倍。
尤其是2019年以来,随着区块链技术的进一步成熟,行业应用的不断扩大和深入,全球各个国家对区块链技术及其价值有了更加深入的认知,意识到区块链是新一代信息技术革命的重要组成部分,纷纷推出政策进行鼓励引导。我国对区块链的支持力度也不断加大。其中,2020年中央及各部委出台区块链相关政策62部,较2019年上涨近4倍。
图1:2016-2020中央及各部委出台区块链
相关政策数量变化趋势
   
资料来源:01区块链,零壹智库
62部中央及各部委发布的政策文件中,有10部主要从高校教育、人才市场、技术应用规范等领域,对区块链产业的发展提供政策指引。另外52部政策主要谈及区块链与各行各业融合应用,涉及的行业及场景包括:数字农业、交通航运、金融、工业物联网、防疫控疫、智慧物流、知识产权、供应链金融、政务服务、新能源汽车、司法鉴定等。
(二)各地政府出台相关政策 538部,“区块链+”成焦点
在中央指导下,各地方纷纷将区块链纳入发展规划。在01区块链和零壹智库统计的600部区块链政策中,地方出台区块链相关政策共538部。地方层面的政策类型主要包括:区块链专项政策23部、新基建与数字经济相关政策61部、数字政府政策20余部以及各地政府工作报告与地方十四五规划等。
声音 | 媒体:“专利思维”恐摧毁中国区块链行业:LongHash今日发布《“专利思维”恐摧毁中国区块链行业》文章称,区块链行业是一个彻底开源的行业,每一个技术进步都可以马上能被别人看到,并会被迅速讨论和研究,然后可以在很短的时间内被证伪或吸收。进入到“区块链”时代,技术已经可以构成一个闭环。大公司的“专利”仅仅是过去传统商业战的既定思维,而这种思维恐怕在未来开源的世界里,只会越来越步履维艰。而这时候如果还以传统技术思维来考虑,希望通过“专利”来维护自己的地盘,恐怕不仅仅是落后,而是将会完全脱节。了解行业的人都知道,在区块链领域中,无论是理论创新还是技术创新,几乎没有任何中国人的身影。但中国却又是区块链“专利”的大户,这种莫名的反差往往让人啼笑皆非。无论是硬件还是软件,国内的情况往往是“国外一开源,国内就自主”,但这样完全是为了满足某种需求的形式主义。要真把开源技术吸收为可以完全“自主可控”的技术,必须彻底抛弃在传统领域的“专利思维”,只有这样才能在未来的开源竞争中获得一席之地。[2019/11/28]
图2: 各地方政府出台的区块链相关政策类型占比
   
与2019年相比,2020年各地政府发布的区块链产业政策内容所涉行业领域更加多样化,包括经济、金融、监管、物流、政务、农业等。同时,多项政策强调区块链技术与大数据、人工智能、云计算等前端技术的交互联动。“区块链+”已成为各地政府工作要点,促进区块链与各行各业深度融合,推进区块链技术创新与产业发展,也将是各地政府未来布局的重点之一。
图 3.各地方政府出台区块链政策中部分关键词占比
   
(三)广东、江苏、浙江、北京等地发布的区块链政策最多
2020年,在中央政策号召下,各地积极响应纷纷出台区块链相关政策,扶持区块链产业发展。据01区块链和零壹智库不完全统计,广东(53条)、江苏(53条)、浙江(51条)、北京(44条)等地发布区块链相关政策最多,这些地区也是当前国内区块链产业发展水平靠前的城市。
表:各地方政府出台区块链政策数量排行榜
   
其中,广东省共发布53部区块链相关政策,包括省级政策21部,11个市共发布相关政策32部。广东11个城市中,广州发布区块链相关政策数量最多,共有9条。目前,广州也是广东省乃至全国区块链产业发展最为活跃的城市之一。
图 4. 广东省11个城市区块链政策数量分布
   
江苏省的53部政策中共有省级政策18部,另有8个城市共发布35部政策。其中苏州、无锡发布政策数量最多,分别有11部。
图 5. 江苏省8个城市区块链政策数量分布
   
浙江省在区块链产业发展上也处于全国领先地位,在2020年发布的51部区块链相关政策中,省级政策21部,另有14个城市共发布30部相关政策。其中,温州、丽水、宁波在区块链政策发布上表现活跃。
现场| 中国区块链应用研究中心(香港)正式揭牌:金色财经现场报道,中国区块链应用研究中心(香港)在本次论坛上正式揭牌。淳大集团董事长、三十人论坛理事长柳志伟先生致辞并和嘉宾们进行揭牌。柳志伟先生表示随着众多区块链企业在香港上市,香港一定程度上也是区块链世界的中心,因此在香港召开此次区块链应用研究中心的发布仪式必将引起万众瞩目。太一集团董事长邓迪和香港区块链协会创始人、东方亿泰资本管理合伙人梁捷扬表示,中国区块链应用研究中心是最早由政府支持的研究中心,感谢所有嘉宾在现场见证未来。[2018/9/9]
图 6. 浙江省8个城市区块链政策数量分布
   
(四)数字货币监管持续高压,维持产业良性有序发展
2020年出台的区块链政策以鼓励和扶持产业发展为主,同时也兼顾对行业发展的合规性监管以及对技术和业务等方面规范化发展的引导。基于区块链的数字货币、数字资产领域,在监管上依然呈高压态势。从行业监管和规范性发展方面来看,所涉内容包括数字货币、 “监管沙盒”试点和数字货币风险提示。
2020年,数字货币被写入“十四五”规划,《中共中央关于制定国民经济和社会发展第十四个五年规划和二〇三五年远景目标的建议》中明确提出,“稳妥推进数字货币研发”。
随着央行数字货币试点工作的逐步展开,以央行为首的中央及地方相关部门在积极推进央行数字货币试点研发工作的同时,也陆续出台数字货币相关监管措施,强力打击涉及数字货币的各类违法犯罪行为,维持数字货币及区块链产业良性有序发展。
此外,央行起草了《中华人民共和国中国人民银行法(修订草案征求意见稿)》并于2020年10月23日向社会公开征求意见。《征求意见稿》规定:人民币包括实物形式和数字形式,为发行数字货币提供法律依据;防范虚拟货币风险,明确任何单位和个人禁止制作和发售数字代币。《征求意见稿》为数字人民币的发行流通提供了坚实法律依据。
最高人民法院联合国家发展和改革委员会于2020年7月共同发布《关于为新时代加快完善社会主义市场经济体制提供司法服务和保障的意见》,要求加强对数字货币、网络虚拟财产、数据等新型权益的保护。
互联网金融协会在2020年4月2日发布《关于参与境外虚拟货币交易平台投机炒作的风险提示》,提醒任何机构和个人都应严格遵守国家法律和监管规定,不参与虚拟货币交易活动及相关投机行为。
(一)一号文件提及区块链,但国务院政府工作报告未涉及
2020年2月5日,中央一号文件《关于抓好“三农”领域重点工作确保如期实现全面小康的意见》正式出台。文件指出,依托现有资源建设农业农村大数据中心,加快物联网、大数据、区块链、人工智能、第五代移动通信网络、智慧气象等现代信息技术在农业领域的应用。这是区块链首次被写入中央一号文件,此举不但意味着区块链技术应用场景在不断拓宽,也透露出区块链等前沿技术与重点产业加速融合创新的信号。这是“1024会议”后中央对区块链产业发展的再一次肯定与激励,提升了区块链在国家战略新兴产业中的地位。
但与此同时,国务院2020年《政府工作报告》与中共中央《关于制定国民经济和社会发展第十四个五年规划和二〇三五年远景目标的建议》中并未涉及区块链相关内容,这也表明,区块链在中央政府整体战略规划中的重要性仍有很大提升空间。
(二)区块链被纳入新基建范畴,助力数字经济发展
2020年4月20日,中华人民共和国国家发展和改革委员会召开例行在线新闻发布会,首次明确了“新基建”范围,包括信息基础设施、融合基础设施与创新基础设施三个方面。其中,信息基础设施囊括了以人工智能、云计算、区块链等为代表的新技术基础设施。
动态 | 上半年中国区块链融资为去年同期的5.8倍:7月6日消息,据IT桔子二季度中国互联网创业投资分析报告,今年上半年国内区块链领域共融资209起,约为去年同期的5.8倍,去年上半年仅有36起,下半年有91起。[2018/7/6]
图 7. 新基建范畴
   
区块链纳入新基建范围后,将与其他前沿技术一起加速推进城市新基建应用落地与智慧城市打造,通过“区块链+”等应用场景的建设将促进各行各业的发展。目前,区块链技术已在数字金融、智能制造、物联网、数字资产等新兴领域得到广泛应用。
区块链纳入新基建范围这一重大举措标志着区块链技术普适性正在逐渐增强,这也对区块链应用的丰富性与广泛性提出了一定要求。区块链与其他前沿技术的交互联动与各个产业的融合创新已成未来发展趋势。
(三)各部委相继出台政策59部,“区块链+数字农业”力度大
据01区块链和零壹智库不完全统计,2020年,国务院各部委共出台了59部涉及区块链相关内容的政策文件,内容覆盖到高校科研、人才培育、技术应用标准、知识产权、数字农业、航运交通、疫情防控、网络安全、社会救助、数字文化产业等方面。
其中,数字农业、三农领域是出台区块链相关政策最多的领域。农业农村部独立发布以及联合发布的相关政策共有10部,其中独立发布4部。政策内容主要围绕用区块链技术赋能农业,发展数字农业。
2020年,区块链技术在数字农业领域的应用备受关注,相关产业实践也取得了令人瞩目的成就。从区块链技术特性出发,其具有的分布式存储、不可篡改和可追溯等特征,通过与物联网、大数据、云计算、人工智能、5G等数字技术的有效结合,能够解决数字农业发展过程中面临的农产品质量安全、农产品产供销以及农业保险信贷等难题,为数字农业发展“保驾护航”,因而也成为政策制定者们高度关注的技术种类。
表:农业农村部独立发布的区块链相关政策
   
资料来源:01区块链,零壹智库
交通运输部独立发布以及联合发布的相关政策共有10部,其中6部独立发布政策涉及道路货运交通公共监管与服务、智慧港口、船舶检验、智慧交通等内容。
表:交通运输部独立发布的区块链相关政策
   
工信部独立发布区块链相关政策8条,内容涉及疫情防控、工业互联网、中小企业数字化赋能等。
表:工信部独立发布的区块链相关政策
   
资料来源:01区块链,零壹智库
此外,值得关注的是相关部门针对高校科研、人才市场以及区块链技术标准都相继给出的相关政策文件指引。
其中,2020年4月30日,教育部发布《高等学校区块链技术创新行动计划》。行动计划确立了高校区块链技术创新总体目标与重点任务。目前,我国区块链核心技术研发虽处于世界前列,但与部分发达国家仍有较大差距。此文件充分动员了大量高校科研力量投入区块链技术研发,为我国有力、有序推动区块链技术和产业创新发展提供支撑。
金色财经现场报道 IPFS、Filecoin中国区技术布道人董天一:去中心化是手段不是目的:金色财经现场报道,在西部中小企业发展论坛上,开展了以《目前中国区块链行业现状》为主题的圆桌讨论,IPFS、Filecoin中国区技术布道人董天一指出:去中心化是手段,不是目的。其实说到底就是区块链的应用,在现行的经济体中,区块链又长出了一个侧枝。我们要做的是,把长出来的这一块东西融入到原有的经济体中。区块链只是来提升这个世界的效率。我们常说溯源、防伪,但是事实上,区块链在落地上,连这一点都很难做到。我现在不是很赞同它会改变这个世界。如果只是为了提升TPS,那么完全可以只用支付宝就可以了。到底需不需要用区块链这个东西,值得思考。[2018/4/28]
2020年6月28日,人力资源社会保障部办公厅、市场监管总局办公厅、统计局办公室联合发布《关于发布区块链工程技术人员等职业信息的通知》。文件遴选确定了包括区块链工程技术人员、区块链应用操作员等9个新职业信息,其中“区块链工程技术人员”被定义为从事区块链架构设计、底层技术、系统应用、系统测试、系统部署、运行维护的工程技术人员;“区块链应用操作员”被定义为运用区块链技术及工具,从事政务、金融、医疗、教育、养老等场景系统应用操作的人员。区块链相关职业的首次规范化不仅在短期内有利于区块链行业优秀人才培养,更有助于推动区块链长远发展。
2020年2月5日,央行发布了《金融分布式账本技术安全规范》,对分布式账本技术在金融领域的应用规范作出界定和指引。之后在7月13日,央行又发布了《推动区块链技术规范应用的通知》及《区块链技术金融应用评估规则》(JR/T0193-2020)金融行业标准。该标准从基本要求、性能、安全性等方面为区块链技术金融应用提供客观、公正、可实施的评估规则,保障区块链金融设施与应用的安全稳定运行,促进区块链金融应用健康有序发展。
这些政策的出台,也意味着区块链产业在我国正步入产业完善阶段,从高校科研、人才培育、人才制度到技术应用规范,正在不断完备优化。
(一)26省市将区块链写入政府工作报告,较2019年上涨近8倍
区块链产业在2020年发展迎来政策东风,产业呈现欣欣向荣之势,各地方也积极相应中央号召。据01区块链·零壹智库不完全统计,截至目前,全国已有26个省(自治区、直辖市)将区块链写入2020年政府工作报告,相较2019年仅有3个省市,数量剧增近8倍。
表.各省市2020年政府报告中与区块链产业
   
资料来源:01区块链,零壹智库
26个省市中,有12个省市提出要通过发展区块链推动制造业、服务业等产业升级创新,8个省市将区块链作为大力发展数字经济的重要助力,6个省市将“区块链+政务”以及数字城市建设作为区块链应用落地的主要场景。
2020年,多省市区块链应用场景从专业化逐步迈向多元化。部分省市紧贴“2020年全面脱贫攻坚战”战略主题,紧跟中央指导,将区块链技术融入“三农”领域,如吉林省政府工作报告中提出,要探索区块链技术在社会信用、农产品溯源和供应链管理等领域应用,鼓励推进技术创新,融合发展相关产业。
另有部分省市地域色彩浓厚,运用区块链强化当地特色产业发展,如甘肃省政府工作报告强调推动区块链产业布局和产业变革,加快拓展区块链在有色金属、文化旅游、通道物流、知识产权等领域的应用场景。
自区块链被定调为“核心技术自主创新重要突破口”后,多省省委书记对于区块链技术与产业的创新发展做出了专门的讲话和批示。2020年多地两会政府报告提及区块链是对国家、地方层面最高领导指示的进一步回应与细化。
此外,截至2020年12月31日,共有20个省市将将区块链写入地方十四五规划。相较年初政府工作报告,区块链在十四五规划中相关表述更加清晰,也反映出区块链在各省市发展战略中地位显著提升。
表.2020年地方十四五规划中出现区块链的省市
   
资料来源:01区块链,零壹智库
(二)北上广等20省市发布区块链专项规划,未来三年或迎来爆发
为了能更有针对性地推动区块链产业发展,2020年各省市积极出台多项区块链专项政策,紧抓区块链行业发展机遇,抢占区块链高地。据01区块链和零壹智库的不完全统计,截至2020年12月31日,共有包括北京、上海、广东、河北等20个省市出台23项区块链专项政策。
表.2020年各省市区块链专项政策汇总
   
   
   
   
   
   
在23项区块链专项政策中,共有14项行动计划,4项意见,4项政策措施以及1项应用蓝皮书。以北京、广东、湖南为代表的省市因地制宜,制定了与本省总体战略规划相辅相成的区块链产业发展行动规划,并详细确立了长期总体目标与阶段性重点任务。以广西、云南、海南、福州为代表的省市则结合自身发展目标给出若干政策措施或指导意见,推进区块链技术创新与产业发展。
从各省市区块链专项政策具体内容来看,多省强调区块链技术创新,将突破核心技术列为重点任务,并通过例如设立区块链专项基金等资金扶持与政策补贴等政策保障,多项举措推动区块链产业创新发展。
应用场景方面,大部分省市在聚焦数字经济与数字政府的背景下,根据各地不同特色与需求细化区块链具体落地场景,力求通过区块链与实体经济和社会民生的深度融合打造数字强省。
表:各省市重点应用方向/产业/行业示范
   
资料来源:01区块链,零壹智库
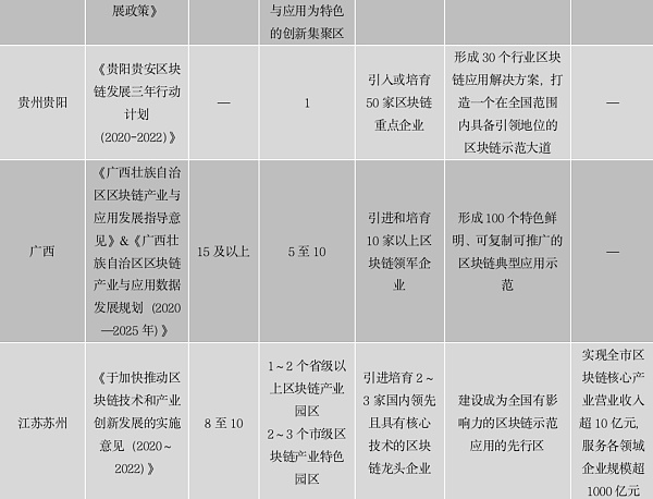
其中,海南、贵州、北京等省市都提出要结合自身发展战略,将区块链与地方产业优势相结合,打造区块链与特色产业双赢局面。
表:各地区块链专项政策结合地方产业特色
与优势总结
   
资料来源:01区块链,零壹智库
在各地出台的行动规划中,都明确设立了发展目标,包括:建成具体数量的区块链公共服务平台、区块链产业园区、区块链示范场景;培育一批区块链相关企业并推动当地部分企业上链;引进或培养大量区块链技术人才;成立专属区块链核心技术研究机构与实验室、拥有区块链核心专利;通过区块链产业创造具体数额收入等。
表:各地方区块链专项政策具体目标
   
   
   
   
   
   
(三)区块链成为各地新基建、数字经济发展的重要驱动力
区块链纳入新基建范围后,不仅拓宽新基建服务对象与应用场景,同时也促进数字经济优化布局。区块链已成为各地新基建与数字经济健康、高效发展的重要驱动力。据不完全统计,截至2020年12月31日,各省市共出台了59项新基建与数字经济专项政策,其中均涉及区块链技术应用与产业发展。
表:2020年各省市新基建与数字经济
   
   
   
   
   
   
   
   
   
   
   
   
   
   
   
   
   
   
   
   
   
   
   
   
作者 | 林泽玲 蒋照生
头条▌高盛:市场预期加息提前将打击比特币多头高盛(Goldman Sachs)周四表示,目前,市场预期美联储最早会在2022年加息,而1个月前,市场预期美联储会在2024年加息.
1900/1/1 0:00:00刘裘蒂:有一波美国企业正考虑通过购买比特币和加密货币来重组资产负债表,这将为资本市场带来什么样的焦虑和风险?比特币在2月19日突破总市值1万亿美元的里程碑.
1900/1/1 0:00:00金色财经 区块链3月3日讯? 2021年刚开篇,加密货币行业就迎来了一个好消息:美国货币监理署(OCC)代理署长布莱恩·布鲁克斯(Brian Brooks)发布了一封解释信函.
1900/1/1 0:00:00一个月前,一个拥有接近 19 万推特粉丝的推特用户「Documenting Bitcoin」在推特上表示,对冲基金 FRED Capital 拥有 7 万亿美元的比特币空头头寸.
1900/1/1 0:00:00根据提交给美国证券交易委员会(SEC)的新文件,摩根大通设计了一种新的债务工具,使投资者可以直接投资一篮子以加密货币为重点的公司.
1900/1/1 0:00:00目前,加密货币交易市场正处于其早期阶段,而在一个分散的市场中,监管扮演着关键的作用。《财富》杂志认为,Coinbase的IPO计划是“加密行业的里程碑事件”.
1900/1/1 0:00:00