近日,美国《财富》杂志发布新一期世界500强排行榜。从数量上看,今年世界500强企业中,有129家来自中国,首次超过美国的121家,实现了历史性的突破。
其中,今年上榜的互联网相关公司共有7家,除新上榜的小米外,其余6家排名较去年均有提升,分别为来自中美两国的京东、阿里巴巴、腾讯、亚马逊、谷歌母公司Alphabet和Facebook,中国互联网公司占比达一半以上。
今年世界500强排行榜一共有25家新上榜和重新上榜公司,其中新上榜的中国公司有13家,占总数的一半以上。受媒体和大众关注较多的珠海格力电器股份有限公司和小米集团均为首次上榜。而成立9年的小米则是2019年世界500强中最年轻的公司。
Cointelegraph盘点波场TRON 2022年度22大成就:1月8日消息,日前,区块链行业媒体Cointelegraph发布波场TRON 2022年度的22大成就, 主要包括:TRON DAO成为世界上最大的DAO、扩大与火必的合作、推出稳定币USDD、TRX和USDD获得更多应用场景、成为多米尼克国家公链、建成行业第二大稳定币生态系统、被评为最环保区块链、TVL规模仅次于币安以及用户帐户从6900万增长到1.32亿等。
Cointelegraph在文中称,2022年是波场TRON历史性增长的一年,全年累计新增用户6300万。作为加密行业的全球潮流引领者,波场TRON正在打造一个可以为每个人服务的生态系统基础设施。[2023/1/8 11:00:51]
PANews梳理发现,新上榜的13家中国企业中,有3家与区块链行业有密切联系,即小米、国家开发银行和格力,而全部上榜的129家企业中,共计49家不同领域的企业均有涉足区块链领域,相比去年增加了3家,意味着涉足区块链的企业今年均未“落榜”。
“汉语盘点2021”活动正式启动:虚拟货币、元宇宙入围年度推荐字词:金色财经报道,11月19日,由国家语言资源监测与研究中心、商务印书馆等联合主办的“汉语盘点2021”启动仪式在商务印书馆举行。启动仪式上,主办方推出“专家版本”和“大数据版本”的年度推荐字词,其中国家语言资源监测与研究中心通过监测语料库推荐的国际词有气候峰会、东京奥运会、塔利班、德尔塔、虚拟货币,清华大学教授沈阳作为“汉语盘点”活动的评议专家,推荐了“治、离、元宇宙、碳中和”等年度字词。12月20日,“汉语盘点2021”揭晓仪式将揭开年度字词的面纱。[2021/11/20 7:00:36]

央行盘点2020:积极运用区块链等技术将金融服务融入实体经济“关键动脉”:央行发布《盘点央行的2020 | ⑦金融科技和金融基础设施》表示,积极运用大数据、人工智能、区块链等技术将金融服务融入实体经济“关键动脉”。首个由我国专家召集制定的ISO标准《银行产品服务描述规范》正式发布,同时牵头研制移动支付、区块链、绿色金融等多项国际标准。(中国人民银行公众号)[2021/1/11 15:53:08]
同时,在过去一年中,这些跻身世界500强的中国企业,在区块链领域的布局也在向纵深发展。
动态 | 老猫盘点2018年个人经历:披露“李笑来欠3万个比特币”事件进展:12月31日讯,硬币资本(INBlockchain)管理合伙人老猫发文回顾2018年个人经历。文章中,老猫透露2018年由经济下行个人资产也缩水一大半,但相对而言可能还说得过去,因为坚持3个投资方法:第一是不加杠杆,第二是主要持有主流品种,第三是配置。 文章中,老猫还就此前外界盛传的“李笑来欠了3万个比特币”事件进行回应,同时披露最近进展。老猫表示,该事件最初源于2013年面向熟人圈开展的代理投资,当时所有合同以人民币计价投资,每份10万人民币,但有的人当时给的是比特币,“这个事情被一些黑子刻意的改头换面,最后就变成笑来欠了30000个币”。老猫透露,此事在2018年8月26日画上了句号。[2018/12/31]
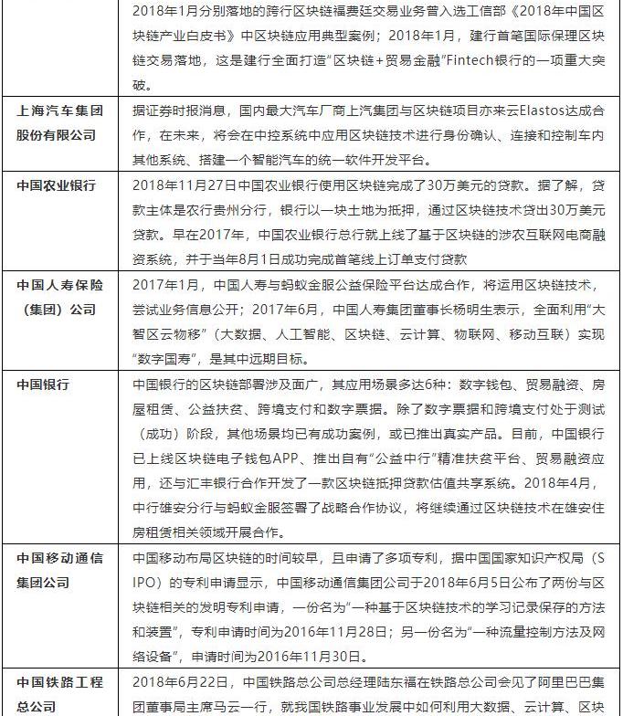
PANews盘点具体企业及应用如下:







文|Chyu编辑|Tong
7月份,加密货币市场融资额较6月骤降83.13%。互链脉搏观察CoinSchedule数据,截至8月5日,2019年加密货币每月的融资总额基本维持在2—3亿美元之间.
1900/1/1 0:00:00Ordinals和BRC-20成功刮起“在比特币上发行资产”的风潮,但显然它可能并不是最后一个.
1900/1/1 0:00:00混合式zkRollup以太坊上的数据都是公开的,但很多数据和交易有隐私的需求,基于此Aztec推出了透明+隐私混合式zkRollup。大家比较熟悉混动汽车的概念,即把油和电结合起来驱动汽车.
1900/1/1 0:00:00自去年Tether首次“人设崩塌”开始,USDT便暴雷不断。今年四月先是因涉嫌秘密挪用8.5亿美元资金填补缺口被告上法庭;五月不仅被法院驳回抗议还遭爆料有超50%的可能从事证券欺诈;到了六月七月.
1900/1/1 0:00:00AIGC?Chain测试网终于上线了!在Coinbase?VP宣布加入AIGC?Chain的重磅“炸弹”后,万众期待的AIGC?Chain测试网在5月6日零点迎来了首批用户.
1900/1/1 0:00:00??2019全球数字经济创新峰会于07月01日在中国深圳瑞吉酒店成功召开。此次会议由GlobalDigitaleXchangeAlliance全球数字交易联盟主办,世界自由贸易区联合会、SATO.
1900/1/1 0:00:00