作者:互链脉搏·金走车
8月13日,据浦东网警微信公众号消息,自称采用区块链技术的虚拟宠物"比特猪"平台已被立案调查;8月12日,据四川省青神县局公众号信息,打着区块链名义的资金盘项目BHB主要负责人刁某某已被局刑事拘留。
互链脉搏观察到,近期陆续有一批“区块链局”项目被法院宣判、被立案调查。
但与此同时也有新的项目推出,吸引新一批投资者掉入陷阱。纵使2018年区块链市场经历了长期“去伪存真”的斗争,但2019年尚未摆脱“区块链局”的阴影。
互链脉搏对28个在2019年有新进展的“区块链局”项目进行了统计,并对其中几大类型的项目作了进一步分析。
区块链宠物游戏“磨刀霍霍向猪羊”
2018年12时,互链脉搏统计125个币的信息及其所属领域,其中直接表明发币的项目占比52%,金融理财类的占比24%,社交游戏类仅占6%。但2019年,借区块链游戏外衣,行资金盘、之实的项目却已不在少数,尤其是区块链宠物类游戏。
8月2日,区块链宠物类游戏类项目华登区块狗向其百万受众发布公告称,由于香港局势动荡,导致客服工作无法正常开展,在团队迁往马来西亚办公期间,APP将暂停所有活动,直至16日重新开放。而这一公告似乎成为该项目崩盘的前兆,其后,“华登区块狗”更是登上了微博热搜榜,诸多投资者表示投入的钱还未收回。

V神盘点以太坊2020年进步,包括PoS测试网及MakerDAO等:V神在推文中列出以太坊在2017年没有、但是在2020年拥有的东西: Uniswap;http://Tornado.cash;Status;MakerDAO;ZK Rollups(如Loopring),吞吐量超过2000 TPS;PoS测试网;叔块率华登区块狗公告
而据佛山新鲜事的公众号表示,有内部人士称该平台圈钱230亿后跑路,但该数字尚未被证实。
而就在华登区块狗之前,也有同样的项目运用了同样的套路。
今年7月初,比特猪发布系统维护升级公告,7月底,该平台已无法登陆,疑似崩盘。近日,江苏电视台曝光了“比特猪”,操盘手采用区块链技术的虚拟宠物比特猪,号称养猪15天后被平台收购,有28%的收益。据浦东网警微信公众号8月13日消息,该平台已被立案调查。
而就在有前车之鉴的情况下,还是有新盘推出,有新人投身“局”。
“比特狗”区块链娱乐宠物平台,自称是由“狗狗币”开发团队联合游戏开发公司以及美国BitdogGames基金会共同研发的区块链娱乐宠物平台。据称,体验版自6月初上线至6月末,参与者或将突破2万人,每日新增超2000人。

动态 | 2019年区块链十大事件盘点:1:中国拥抱区块链
2019年10月24日,中央局第十八次集体学习时强调,区块链技术的集成应用在新的技术革新和产业变革中起着重要作用。
2:央行数字货币试点
2014年中国央行开始研究法定数字货币(DCEP)。DCEP的完整字面意思就是数字货币电子支付。
3:Facebook发布Libra计划
2019年6月,Facebook发布Libra白皮书,Libra的使命是建立一套简单的、无国界的货币和为数十亿人服务的金融基础设施。
4:去中心化金融DeFi
去中心化金融(DeFi),解决传统金融行业中的痛点,被称作DeFi 是加密史上第二个突破。
5:IEO开始流行
IEO是ICO之后,币圈诞生的一种新筹集资金方式,项目方依托交易所进行资金筹集。
6:Bakkt 推出比特币期货
2019年9月23日, 号称币圈牛市的发动机的Bakkt上线。
7:嘉楠科技上市
美国东部时间11月21日嘉楠科技正式上市纳斯达克,IPO发行价最终锁定在每股9美元,总计募资9000万美元。
8:模式币走红币圈
模式币,使用类似模式的币种,通过拉人头、分红、合伙人等等推广营销模式,配合资金控盘,来吸引散户进场接盘。
9:以太坊伊斯坦布尔升级
以太坊网络在2019年12月8日, 9,069,000区块高度完成升级,代号:伊斯坦布尔(Istanbul)。
10:吴忌寒詹克团之争
吴忌寒夺权:10月29日全球最大的矿机生产商之一的比特大陆创始人吴忌寒以比特大陆集团董事会主席、北京比特大陆科技有限公司法定代表人、执行董事的身份,向全体员工发送邮件,宣布解除詹克团在比特大陆的一切职务,即刻生效。[2019/12/23]
制表:互链脉搏
动态 | “区块链”一词入选“汉语盘点2018”国际词解读:人民网刊文《“汉语盘点2018”国际词解读》,“区块链”一词,与贸易摩擦、板门店、伊核协议等一起入选。文中称, 2008 年首次提出区块链概念以来,这项技术快速发展并在全球范围内广泛应用。在全球化、信息化和数字化时代,区块链代表了一种新的技术发展方向,为推动世界经济与国际合作提供了一个新的机会。[2018/12/11]
同类的涉嫌、的区块链宠物游戏,在这一时期泥沙俱下,其实不无缘由。早在2017年11月,以太坊推出第一款区块链宠物游戏CryptoKitties便大获成功,随后的2018年,国内的互联网巨头也陆续推出各自的区块链宠物游戏产品,但并未带来很好的成效。
在此之后,仿照以太坊和国内大厂模式,、的项目陆续开始谋划,最终在2019年爆发。
互链脉搏总结,这类涉嫌、的区块链宠物游戏项目的特点:
首先,多数项目要求用户缴“入会费”。如比特狗平台规定,参与者需经人推荐成为会员,而要想挖矿赚钱则要先支付99元领养比特狗,并购买套餐喂养比特狗。
其次,项目有典型“拉人头”的特征,用户需通过发展下线获得收益。如区块狗、比特狗均鼓励用户发展其他人。比特狗会员更是可获得2代到8代下线挖矿收益的50%到20%不等的抽成,这种形式已完全符合的特征。
最后,项目崩盘和跑路前会留下最后的“警钟”,如平台升级公告等。
重操旧业的老手们
互链脉搏观察,目前大多数声称运用区块链技术的局多数都只是借区块链的名号而已,实际上,靠的还是“老人”的手艺。区块链局一部分是由其他行业“转型”区块链的人主导,一部分是由“深耕”区块链领域的人主导。
区块链概念股涨跌盘点:
四方精创(300468):现价42.80元,涨幅6.28%,成交额3.52亿,流通市值28.62亿;
飞天诚信(300386):现价17.81元,涨幅1.77%;成交额4.60亿,流通市值35.28亿;
赢时胜(300377):现价13.37元,涨幅1.67%;成交额7.64亿,流通市值68.15亿;
第一创业(002797):现价9.87元,涨幅0.82%;成交额8.99亿,流通市值189.35亿;
广电运通(002152):现价7.52元,涨幅0.82%,成交额3.56亿,流通市值146.99亿;
北大荒(600598):现价11.30元,涨幅0.53%;成交额1.54亿,流通市值20.88亿;
新国都(300130):现价25.61元,跌幅0.27%;成交额1.08亿,流通市值40.25亿;[2017/12/20]
其中,不断“转型”的代表是BCHC项目。该项目的主体为中天盛祥科技有限公司,2018年8月注册,2019年年初推出区块链产品。互链脉搏通过企查查检索,中天盛祥科技有限公司的法人为寇南南,他同时也是盖网(上海)金融信息服务股份有限公司的董事,而盖网此前曾因涉嫌被查处。

来源:企查查
对于盖网公司的行为,《南方周末》有进行相关报道,报道刊出不久后,盖网在全国多处运营机构因涉嫌被查处。此后,陆续有媒体爆出,盖网原班人马又以“壹健哥”的名义继续活动。
区块链概念股涨跌盘点:
赢时胜(300377):现价13.15元,涨幅10.04%;
御银股份(002177):现价5.26元,涨幅10.04%;
高伟达(300465):现价9.98元,涨幅10.03%;
新晨科技(300542):现价32.29元,涨幅10.2%;
易见股份(600093):现价11.33元,涨幅10.00%;
四方精创(300468):现价40.27元,涨幅10.00%;
飞天诚信(300386):现价17.50元,涨幅9.99%;
博彦科技(002649):现价13.5元,涨幅9.76%;
海联金汇(002537):现价10.53元,涨幅5.30%;
信雅达(600571):现价11.49元,涨幅4.93%。[2017/12/19]
而运营BCHC项目的核心成员与盖网、壹健哥基本重叠,宣传套路、经营模式也多有相似之处。BCHC的团队就是凭借一套模式,以盖网、壹健哥、中天盛祥的身份,分别利用O2O、互联网+、共享经济、区块链技术的名号,来不断拉人头获利。
互链脉搏观察,目前该项目虽已被多家媒体披露,但仍处于预警状态。
如BCHC项目一样经常“转型”的项目是为切换身份,而“深耕”区块链领域的区块链局也常更换“马甲”。

制表:互链脉搏
YouBank平台同样是于今年1月份推出的项目。其模式是用户在YouBank平台存入价值510美金的数字货币,每个月就能获得6%到20%利息,如果发展其他人加入还有十四代的收益,发展越多,收益越多。
此前就有媒体报道,YouBank交易所是由KinMall交易所改名而成。而KinMall和早前的WnShare是一波人在操盘。幕后主导人是王金和“币圈蝗虫”俞凌雄。
媒体鉴的记者曾于8月7日到其公司询问,一位男性员工表示,现在政府相关部门已经介入,处理方案也已明确,之后会在官网等公开渠道发布出来,预计15天左右方案就能定下来,具体内容由高层决定。该项目目前同样处于预警状态。
币傍名人:请以你名字呼唤我
币圈不缺好手,更不缺宣传好手,拉明星、大佬站台已是惯用套路。
去年12月份发售的BHB项目,就曾请凤姐多次在微博上进行宣传,并拉拢界名人陈安之为其站台。

罗玉凤宣传BHB项目截图
BHB项目声称BHB金融安全区块链平台是基于区块链技术的开放性与不可逆性,打造的全新P2P交易及泛金融行业信息安全监控系统与交易平台。实际上是利用币圈之名进行资金盘的项目,今年年初时便已崩盘。
据8月12日青神县局微信公众号消息,BHB主要负责人刁某某已被四川省青神县局刑事拘留,案件正在进一步侦办中。同时据了解,该项目负责人不仅利用发行BHB圈钱,还操作了名为菠菜、量化、剑基金、小密圈期货的4个虚拟币资金盘。

制表:互链脉搏
而除直接请名人站台外,蹭知名项目的名气,似乎是更为合算的买卖,波场超级社区就是典型的实例。
6月末,就在“币圈第一资金盘”PlusToken跑路的同时,波场超级社区APP关闭,疑似跑路。波场超级社区对外宣称是uTorrent公司做的项目,宣称uTorrent是波场27个超级代表之一,需要利用其渠道、模式吸纳粉丝。该项目凭借波场的名声吸引用户。
在此期间不少用户询问波场创始人孙宇晨,波场超级社区与波场的关系,但并未得到正面回应。
项目崩盘后,就是前段时间闹得轰轰烈烈的投资者留下遗书,表示选择自杀,使事件持续发酵。其后,孙宇晨在微博发表警示资金盘风险的微博,却引来用户的骂声。据互链脉搏了解,目前项目方尚未被捉获。
除此之外,还有冒充EOS超级节点的EOS生态;借ACHAIN、果仁宝的创始人崔萌,HAC中国顶级跑车俱乐部创始人兼主席付嵩洋,AG亚游集团澳门董事周天元等人之名的英雄链等等。
区块链局整治将是“持久战”
而欠下的账,迟早是要还的。
互链脉搏观察,上文所述的几个涉嫌、资金盘的项目,已陆续有主要负责人被抓获,案件被立案调查。

制表:互链脉搏图表部分信息为项目方宣传内容
互链脉搏统计了2019年有新进展的28个“区块链局”项目。其中项目较为集中的形式为商城模式、挖矿模式、金融理财,以及游戏。全部项目中已有14个项目被立案、破获,被法院宣判;剩余一半的项目中有7个跑路,7个多次被媒体曝光,处于预警状态。

制表:互链脉搏图表部分信息为项目方宣传内容??
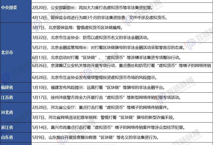
2019年以来,全国各地均在加大打击以“区块链”为名的犯罪活动。今年2月7日时,最高人民法院表示,非法集资向虚拟货币等转变,将进一步加大打击力度;2月20日,部副部长表示:将加大力度打击虚拟货币等非法集资犯罪;4月份,银保监会表示将进行为期3个月的非法集资排查,文件中涉及虚拟货币。
在中央部委的带领下,各地也陆续推进对打着“区块链”、“虚拟货币”等旗号,涉嫌非法集资活动的整治。

制表:互链脉搏
1月份,徐州沛县发文表示,将全力开展打击“虚拟货币”等新型网络犯罪专项活动;2月份,河北省厅表示,重点打击打着“虚拟货币”等幌子的网络案件。
5月份,浙江嘉兴市局召开打击和防范涉众型经济犯罪专项工作新闻发布会。会上提到将重点打击打着“虚拟货币”幌子的网络案件等涉众型经济犯罪;山东省烟台市处非办组织开展为期三个月的排查整治行动,整治假借“区块链”等名义的非法集资行为。
6月13日,北京启动对打着“区块链”、“虚拟货币”等旗号,涉嫌非法集资活动的专项整治行动;6月26日消息,京津冀辽机关等将开展专项行动,重点查处和防范打着“虚拟货币”等幌子的网络。
7月份,安徽省委政法委、安徽省市场监督管理局、安徽省厅联合下发通知,决定自即日起至今年12月10日开展“皖剑-2019”联合打击行动,重点打击虚拟货币等网络。
不过,尽管政府部门的行动不断跟上,借“区块链”之名的局还是层出不穷。目前,各地政府多是将对“区块链局”的整治列为打击活动的类目下,而相较于传统的行为,对于“区块链”形式的网络犯罪的查处和防范的难度更大。且随着,区块链、比特币进一步被官方承认,也逐渐被公众认知,以其为名的犯罪行为也会应运而生。因此,未来打击“区块链局”的行动或许还将是一场“持久战”。
本文为原创,原文链接:https://www.blockob.com/posts/info/20738,转载请注明出处!
据Cointelegraph8月9日报道,德国金融服务巨头安联集团正在开发一个基于区块链的生态系统,为其企业客户的跨境保险支付提供便利.
1900/1/1 0:00:00比特币倡导者MaxKeizer预测市值最高的加密货币比特币将继续巩固自己在市场上的优势,而山寨币和硬叉币的时代将终结.
1900/1/1 0:00:00Bakkt官网正式确认,比特币期货交易将于9月23日正式发布。Bakkt从创立至今,吸引了无数关注,这个项目由ICE发起,并吸引了12家顶级投资机构的参与,首轮融资后估值达7亿美元.
1900/1/1 0:00:00乌克兰安全部门逮捕了在尤兹努克兰斯克核电站设施开采加密货币的发电厂经营者。 美国财政部:加密数字货币挖矿公司不会遭受IRS申报制度的约束:2月12日消息,美国财政部暗示,加密数字货币挖矿公司不会.
1900/1/1 0:00:00以太坊网络的市值已跌至2017年大幅上涨之前的水平。目前存在的所有ETH的总价值仅占整个加密货币市场的不到8%。在以太坊的鼎盛时期,这个智能合约平台占据了整个数字货币市场逾三分之一的份额.
1900/1/1 0:00:00众所周知,区块链是一个分布式账本。对于账本而言,其私密性极其重要,因此发掘一些技术来保障其安全性变成很多人的研究方向,签名技术便是其中之一,而不同的签名方式带来的安全性也不同,如多重签名、群签名.
1900/1/1 0:00:00