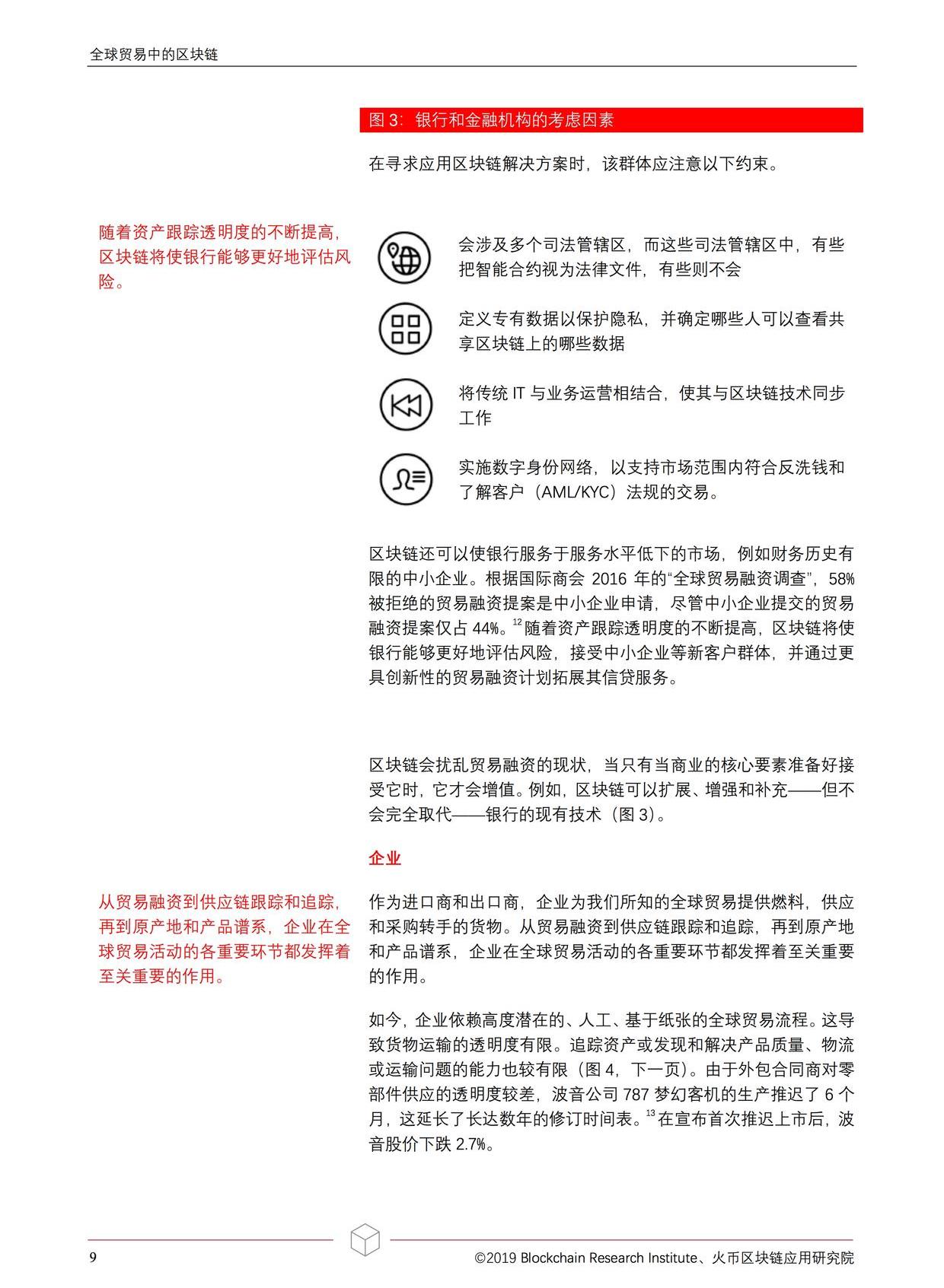
火币区块链应用研究院联合BlockchainResearchInstitute(简称BRI)发布了《全球贸易中的区块链—振兴数字时代的国际商业》研究报告。





研报:HT有望成为加密货币世界“新十年”核心资产:7月28日,据研究报告《下注加密新十年核心资产:通缩的生息资产HT》指出,以HT为代表的一系列币种,已经良好地具备在加密货币世界新十年成为“核心资产”的条件。HT的生态具有高规格的价值注入,使其能够在每年高速通缩的情况下,兼具生息的特点。
经过测算,在未来5年,HT很可能在目前基础上实现每年4%~12%的通缩,则5年后HT保守预测可能仅剩约1.2亿枚,是目前的61%。同时,HT持有者能够获取一个很有竞争力的生息增长,保守估计每年高达18.5%左右。因此,它将成为加密货币世界新十年最值得下注的新的核心资产。[2020/7/28]



分析 | 研报:区块链将率先在金融、游戏、通证资产实现落地:2月20日消息,维京资本近日发布《2018区块链年度报告 》,其中指出,2019年,在区块链产业方面,区块链将在金融、游戏、通证资产率先落地并且比过往任何时候都走得更远,此外,还有物联网、供应链、BaaS方面都是值得期待的领域。产业也会出现某种形式上的整合浪潮,在熊市背景下,有独特竞争优势、产品优势的项目将会存活并成功。[2019/2/20]




动态 | 研报:春节当日上涨几率高 春节期间走势取决于时下市场环境:Gate.io研究院在今日发布的“比特币春节假期价格走势研究”中称,在2011年到2018年的春节假期中,除2015年春节当日比特币价格相比上一年春节当日价格下跌71%外,其余年份均有不同程度的上涨,平均涨幅为291.53% 。每年一季度,比特币的价格涨跌情况仍受前一年市场环境(如市场情绪、政策、外界关注度等)的影响,春节前后涨跌互现,但春节当日相比春节前后一周上涨几率偏高。[2019/1/21]




动态 | 平安证券晨会研报:区块链等信息技术融合发展趋势明显:据证券日报-12月27日券商晨会研报汇编,平安证券认为,在宏观经济承压的大环境下,国内多数行业的中短期前景难言乐观。不过,由于计算机行业与宏观经济波动的相关性相对偏低,政策支持力度不减,加之云计算、大数据、人工智能、区块链等新一代信息技术融合发展趋势明显,我们认为计算机行业的复苏态势仍将延续,相对表现将好于多数行业。[2018/12/27]




分析 | 加拿大央行研报:在区块链进行双花欺诈是不现实的:加拿大央行日前公布对区块链技术的激励相容研究结果,着重于通过区块链技术的工作量证明(PoW)共识机制建模,模拟诚实和不诚实矿工的行为,发现利用区块确认时间差进行双重支付的欺诈是“不现实的”。上述研究报告查看区块链这样的数字账本是否免于对双重支付——所谓双花这类欺诈,发现如果一个矿工掌握50%以上算力,具备了51%攻击的能力,理论上说,不诚实的矿工可以进行双花欺诈,但从经济角度看,为了实现这种欺诈,不诚实的矿工必须有很雄厚的财力,而且是“风险中性”,因此报告认为:“这种假设情况通常是不现实的,现实情况下,用户几乎没有经济方面的动机发起这种攻击,特别是在其他矿工的计算投资庞大时。”[2018/7/23]
























标签:区块链比特币加密货币CHA区块链运用的技术中不包括哪一项技术比特币行情软件加密货币市场最新消息新闻IP Exchange
为期两天的乌镇第二届世界区块链结束,以“应用无界”为主题,围绕区块链的应用落地、技术前沿、行业趋势和热点问题进行探讨,在海内外引发广泛关注.
1900/1/1 0:00:00原文作者:MatthewDeSilvia译者:Odaily星球日报Moni?来源:星球日报 如果你熟悉Facebook的发展史.
1900/1/1 0:00:00加密交易平台LocalBitcoins宣布终止服务:2月9日消息,总部位于芬兰的点对点 (P2P) 加密货币平台 LocalBitcoins 正式宣布终止服务.
1900/1/1 0:00:00文章来源:财联社原文标题:《区块链被再次定调多股上涨89家A股概念股谁“含链量”高?》10月24日,中央就区块链技术发展现状和趋势进行了集体学习.
1900/1/1 0:00:00来源:互链脉搏近日,Gartner发布了2020年十大战略技术趋势,其中包括区块链技术。并指出,区块链已应用于实验和小范围的项目中,到2023年将充分实现可扩展.
1900/1/1 0:00:00一家可疑的加密货币交易所LAToken目前正在进行一场IEO,据称是由埃隆·马斯克为SpaceX发起的。尽管这可能是许多科技迷的梦想,但仔细研究之后就会发现根本是伪造的.
1900/1/1 0:00:00