1.前言
英国央行在2020年3月发布了一份57页的报告,研究如何将CBDC引入现有市场,既作为价值存储,又用于日常交易,并分析了其可能对维持货币和金融稳定提出的重大挑战。这份题为"中央银行数字货币2020年3月:机遇、挑战和设计"的报告是在英国央行经过5年多研究后出的报告。包括国际货币基金组织在内的许多金融机构,在几年以前开始担心各国央行发行的法定货币正在——尽管速度缓慢——失去其市场据点。这观点在2020年英国央行出这份报告的时候在国外媒体再度出现。
英格兰银行正在认真考虑发行以英镑计价的央行数字货币的利弊。英国央行认识到,数字英镑可能会颠覆当前的银行体系。然而,数字货币可以利用最新的金融科技,使消费者更容易和更快地进行交易。
报告上说“我们正处于一场支付革命之中。钞票是英国央行最容易获得的货币形式,用于付款的频率较低。与此同时,金融科技公司已经开始通过提供新的货币形式和新的支付方式来改变市场。这些发展创造了重大的新机遇,带来了新的风险,并给英国央行提出了一些深刻的问题。”?注意一下,他们使用“革命”两字。
英国央行目前只维持对法定货币(英镑)的控制,还没有进入这新数字法币市场。脸书宣布特别宣布稳定Libra币后,迫使一些国家认真考虑实施数字法币。
发行数字法币将是英国央行的一项重大创新,因为此类货币交易通常提供更安全的交易、更容易的汇款、和接收资金的方式。然而,这将带来当前货币政策的变化和与某些加密货币相关的波动风险。
如果将大量存款余额从商业银行转移到CBDC,则可能对商业银行和英格兰银行的资产负债表、银行向整体经济提供的信贷金额、以及银行如何实施货币政策产生影响。
由于这报告篇幅较长,我们在这里主要展开谈论一点,这是英国央行难得公开讨论智能合约在数字法币的机制。以前如果有讨论,大都是简短的。这次却提出三个不同架构来实现智能合约,相信这些机制有知识产权,以至于英国央行并没有提供细节。但是英国央行还是提供足够的信息可以分析这三个架构的差异。其他重要观点列在第二节。第三节讨论美国商品期货交易委员会的智能合约观点。因为英国央行这次智能合约的设计明显的接受了美国商品期货交易委员会的观点才发展出来的三个架构。第四节主要讨论了英国央行提出的3大智能合约架构,并在这3大架构上又提出一种新的混合架构,又对比了3大架构的异同、优缺点、可行性。第五节进行总结分析,提到了区块链10大研究方向内的4个方向。
LLE智能合约已通过Beosin(成都链安)的安全审计:据官方消息,Beosin(成都链安)今日已完成LLE智能合约项目的安全审计服务。
猎豹金融生态系统(Leopard lending ecology)是在以太坊区块链上的智能协议,以该协议为中心建立货币服务市场,服务市场是基于资产借贷需求,以计算得出利率。资产的供应商直接与协议进行交互,从而赚取浮动利率,而无需等待协商利率或抵押品等条款。
创始人Willians表示:我们LLE智能合约的整体设计清晰,逻辑缜密,代码安全可靠,具备了区块链上顶级去中心化金融项目条件之一。
合约地址:0xa1521aA6FE752195418ddbADB5A0c331608416B1;
审计报告编号:202009222010。[2020/9/24]
2.英国央行重要观点
这份报告篇幅长且是科普性的文章,因此同一个观点会重复阐述并讨论,方便读者阅读并理解全文。下面是报告内重要信息:
零售数字法币:整份报告都在讨论零售数字法币。这原来是英国央行原来的目标,但于2018年放弃。也是那年英国央行重视“批发”数字法币。由于脸书的Libra币的横空出世,英国央行被迫又回到零售数字法币的研究。
批发数字法币:但是英国央行没有放弃“批发”数字法币,并且表示以后会出批发数字法币报告像这份报告一样。事实上英国在这方面已经下了功夫,和加拿大央行、新加坡央行合作在2018年出联合报告,并且实际项目已经交个民间公司来完成,预备出基于美元、日元、欧元、英镑、加拿大元的联合合成数字法币(UniversalsyntheticCBDC)。
支付科技改变金融市场:英国央行还是坚持支付科技改变金融市场,在2019年8月23号发布的信息更是震动美联储,其中提到这个改变可以使美元失去世界储备货币的地位。美国研究后在2019年11月对该理论正式重视起来。美联储开始认真研究该理论并于2020年2月演讲的时候大量讨论该理论。经济学者和金融界一直有人对此持保守的态度,认为区块链或数字法币不会影响金融、不会改变市场,且对法币的影响非常有限。最后一点是美联储在2019年6月公开的观点。但是在2019年10月美联储邀请普林斯顿大学教授演讲“数字货币区域”(digitalcurrencyareas)新理论,后又在2020年2月公开讨论这新理论,讨论中指出普林斯顿大学理论最完整。欧洲央行则是在2019年9月讨论普林斯顿大学理论。
OKEx CEO JayHao:OKChain支持订单簿和Swap模型的DEX,兼容以太坊智能合约:9月12日,OKEx CEO Jay Hao在微博透露,OKChain将同时支持订单簿和Swap模型的DEX,兼容以太坊智能合约。
据了解,OKChain测试网已升级至v0.11.1版本,增添了支持OpenDEX-Desktop v0.0.2的核心功能。[2020/9/12]
全面评估:英国央行的报告给了一重要信息,数字法币系统设计需要是全面的,绝对不可以单线思路,一概而论,也因此这报告长因为列举许多问题。
3.?美国商品期货交易委员会观点
这里先讨论一下美国商品期货交易委员会的观点。值得注意的是,英国央行在智能合约上的观点,同美国商品期货交易所不谋而合。美国商品期货交易委员会在2018年年底发表“智能合约入门指南”(AprimeronSmartContracts),介绍智能合约的技术。此前,他们还发表了区块链指南。在这智能合约指南中,美国商品期货交易委员会发表了2个重大观点,认为智能合约两个重要应用是:
?金融交易算法:?他们认为智能合约可以用于衍生品交易,因为它们很容易被数字化和编码,?例如:
商品远期合同;
期货合约;
期货合约期权;
掉期交易(Swap)。
他们认为智能合约可以简化交易,提高交易前到交易后的效率,并且减少重复确认,降低贸易、资本和保证金风险,自动履行合同。
这些信息至关重,因为美国商品期货交易委员会是美国监管单位,负责监管美国衍生品交易。

美国商品期货交易委员会智能合约指南的应用
监管科技:美国商品期货交易委员会认为智能合约适合于执行监管法规,而且可自动执行。他们认为智能合约可以加强对内部书面政策和流程,以及提高用户对法律义务和监管要求的遵守,有助于改进监管报告。
增强市场活力和效率;
验证客户和交易对手身份;
Telos发布以太坊虚拟机EVM 可运行与以太坊兼容的智能合约:Telos今日在其测试网上发布了一个以太坊虚拟机(EVM)。它将使开发者能够创建和运行与以太坊兼容的智能合约,而无需支付交易费用。开发者已经被邀请使用以太坊的主要编程语言Solidity来在测试网上运行智能合约,之后在7月份将在mainnet上启动Telos EVM。Telos声称可以支持每秒10000次交易(TPS),而且不收取交易费用。这是以太坊每秒14次交易收费的一个有竞争力的替代品。(Cointelegraph)[2020/6/18]
促进贸易执行和合同履行;
确保账簿和记录的准确性;
完成即时监管报告。
这些证实了笔者在2018年区块链中国梦之四文章提到的观点,即:基于区块链的监管科技保障人民安全的观点。
4.?英国央行提出3大智能合约架构
英国央行的报告提出3个智能合约应用,都是基于监管,和美国商品期货交易委员会观点一致:
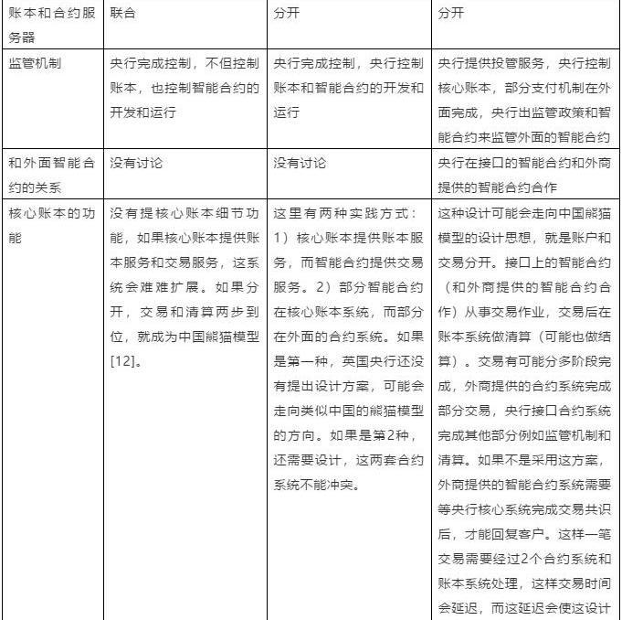
方案1:智能合约系统和核心账本系统结合在一起;
方案2:智能合约系统和核心账本系统分开,两个系统并行;
方案3:智能合约系统和核心账本系统分开,放在连接第三方支付系统接口上。
这是在报告第6章里面。第6章的主要内容在下图:

英国央行报告第6章的内容大纲,本文只讨论一页的内容
4.1.区块链和合约系统联合
第一个方案,是传统智能合约的设计,例如以太坊;英国央行在报告上这样分析:
“在核心账本上提供完整的可编程货币功能会带来重大的权衡。但是由于智能合约可能带来的复杂的计算,会影响到核心账本执行时候的性能。不论这些交易是否与智能合约有关,交易速度可能会因此减慢。但是,可能需要这种方法才能实现与可编程货币相关的全部好处。”

现场丨张志勇:区块链智能合约可将税收法律代码化:金色财经现场报道,12月28日,在由中国信息通信研究院和人民政协报文化传媒有限责任公司主办的“区块链技术应用与发展主题座谈会”上,国家税务总局原副局长张志勇发言指出:区块链技术因其可信 可查 可追溯 低成本 可联盟 可内嵌等特性,一经推出就引起国家税务部门高度重视。目前,区块链电子发票已经得到广泛应用。同时,他还指出:税收管理现代化多方合作参与的要求与区块链技术特点相吻合;区块链技术有利于税收管理信息对称的要求;跨链服务和跨链交换信息满足税务資理与务开放互动的发展方向;区块链信息的可靠性有利于改进税务风险分析和应対;区块链智能合约可将税收法律代码化,为税人提高确定性,减少争端。[2019/12/28]
智能合约在核心账本里面,这是传统设计
在此架构下,英国央行可以完全控制账本和合约系统,包括这些系统的开发和运营。由于这些系统操作都在央行里面进行,央行有完全的监管力量。这和传统数字代币系统正好180度相反,这里是完全由央行控制和监管,而数字代币却是逃避监管,但是都是使用同样的区块链和智能合约技术。
这里的问题是账本和交易信息在核心系统里面是不是放在一起处理。如果放在一起,这系统难扩展。
4.2.区块链系统和合约系统并行处理
而第2个方案可以使智能合约平台和账本系统并行,增加速度。报告说:
“另一种替代方法是,英国央行开发一个与核心账本分开的附加“模块”,以管理和处理智能合约。该模块将负责处理智能合约代码,然后在需要付款时指示核心账本。这种方法可以减轻对核心账本系统性能的负面影响,同时英国央行仍然承担公信方的功能。该模块将需要适当的权限来转移用户的资金,以及用户控制和批准此功能的过程。这种方法将需要围绕包括用户身份验证过程在内的各个方面展开思考。”

智能合约和核心账本并行处理
相比传统设计的智能合约架构,这里的架构将账本服务和合约服务分开处理的设计更为合理。在此架构下,英国央行还是完全控制核心账本系统和合约系统,包括开发和运营。由于这些操作完全在央行里面进行,央行依旧拥有完全的监管力量。这里英国央行没有提供技术细节。我们这里补充2个选择:
现场 | 鲍帅:机器学习技术能极大提升智能合约安全检测引擎效率:金色财经现场报道,今日,2018可信区块链峰会在北京召开。在主题为“区块链安全焦点关注”的区块链安全论坛上,西安好码安全信息科技有限公司CEO鲍帅分析了智能合约与机器学习的相互影响。他指出,当前智能合约发展迅速,如何有效处理海量智能合约的安全成为行业普遍关注的问题,机器学习技术的引入能极大地提升智能合约安全检测引擎效率,在大规模 、易扩展、半监督学习、高价值、高效率、通用方案等方面发挥较大的优势。[2018/10/10]
全部交易操作由合约系统处理。这样核心账本系统就是提供数据库服务管理账户;
部分交易操作交给合约系统处理,但是还是有部分留在核心账本系统。在许多应用场景,智能合约只是进行部分功能,而且一笔交易可能由多个智能合约才能完成,例如一个验证身份、一个记账、一个完成记录、一个报税。
如果采取第一个方案,核心账本提供账本服务,而合约系统提供交易服务,这样账本系统可以扩展,速度快,这是熊猫模型的出发点。而这里核心账本系统就是熊猫模型里面的ABC账户链。如果智能合约多,如何组建这里的合约系统还是一个研究课题,因为大部分智能合约只是完成交易里面的一个操作,在计算机理论上,这就是微服务(microservice)的概念。
如果采取第二个方案,核心系统如何设计是一个研究课题,而合约系统可能反而容易设计。如果核心系统不把账本和交易数据分开处理,难扩展。如果没有设计好,性能可能比第一个方案更差,原因是合约系统和核心账本系统都有合约,这两组合约还有交互。这些交互如果设计的好,性能可以提高不少,但是如果设计不好,系统性能会更坏。
4.3.合约系统在接口
第3个方案则是靠近应用方,报告说:
“第三种选择是英国央行将提供的最少而且低功能的智能合约,因为外面的支付提供商可以提供更好和更完整的智能合约。最少功能可能包括用密码将资金锁定在有效的托管服务中的能力。在这种方法中,英国央行还将在制定智能合约功能标准方面发挥作用。这些标准将确保提供者之间的互操作性,并设置最低的安全标准,但不会决定如何提供服务。”

智能合约运行在和外面商家的接口
该架构下,外面智能合约由供应商提供。这里英国央行需要预备的工作还是不少如下:
开发自己的账本系统和合约系统;
提出监管政策;
验证外面智能合约符合监管政策。
这里所有和核心账本的交互作业依旧由由央行自己开发和运营,例如由央行的核心系统和智能合约来处理来保证央行系统的安全,
因此,央行的智能合约需要提供2大功能:1)完成交易;2)从事监管。而外面合约系统提供:1)完成部分交易;2)提供非央行的其他服务,例如折扣、保险、或是连接服务。
这里方案基本上是央行提供资金投管机制和服务。这表示不论如何设计外面系统,最终还是由央行系统进行监管。
4.4.三驾马车混合模型
上面3个机制不会是唯一的选择。例如这3种机制有可能可以同时间使用,或是任意2个机制同时使用。因为会有2套以上的合约组有可能同时间运行,在系统设计的时候需要确保运行时是不起冲突。
如果是3种机制一起混合使用,部分合约在核心账本内,部分合约在并行系统上,而在接口还有另外一套合约系统。例如交易的完成功能的合约在核心系统里面部署,可以独立执行的合约可以在核心账本外并行处理,而实时监管或是验证信息的合约在接口上。由于这3套合约接触的数据都不一样,设计好不会起冲突。

三驾马车智能合约模型
4.5.综合讨论
英国央行在讨论这3个方案只花了3段文字,但是我们解释却花了不少时间,而且这3个方案在许多方面有不同特性。由于英国央行没有提供细节,我们需要提供细节,因此我们提供的细节可能和他们想象的不一样,但是由于系统设计遇到的问题是科学性的问题,英国和中国面临的科学问题和解决方案都是类似的。
英国央行提出的3个智能合约平台是少见的设计。不要认为英国央行没事做,随意想出来这几个新方案,然后写在报告里面。在上次英国央行RTGS(实时全额结算系统Real-TimeGrossSettlement)实验报告,报告里面的实验都没有成功,但在这“失败“的报告里面居然提出后来在2019年发布的“一币一链一往来账户”新设计思想。因此我们认为英国央行必定考虑过这3方案,内部有不同看法。
以前一些单位为了躲避政府监管,花许多时间来设计系统。这里英国央行却花许多时间设计区块链和智能合约系统来从事监管金融交易。
这报告英国央行还是坚持他们所讨论的各种方案都可以使用区块链系统完成,但也可以使用传统中心化系统完成。但是若是真的使用传统中心化系统实现这些方案,这些方案就显得很奇怪。


5.总结
本文只讨论大概一页的英国央行报告,可以见到报告内容丰富。在问卷里面,英国实际上已经体现了他们重大观点的选择。例如英国央行不是问要不要使用区块链和智能合约,而是问那个智能合约平台设计最适合央行的配置。
本文也接触到我们提的区块链10大研究方向内的4个方向:
软硬件设计:英国央行提出3个智能合约架构,我们补充一个;
监管科技:这里英国一直注重监管科技包括监管政策;
交易科技:这里英国提多种交易平台设计方案;
智能合约:这里英国提出3大合约运行平台,主要两大功能在于完成交易和监管;
这里提出的方案还有融合问题亟待解决。例如智能合约平台设计会影响到交易的清结算,影响到监管机制,也影响到交易速度,更影响到外面供应商的服务设计。
由于智能合约的重要性,我们正在完成一本智能合约专著,预计2020年7月出版。里面还会提到许多其他智能合约新技术。
参考文献
.https://www.bankofengland.co.uk/paper/2020/central-bank-digital-currency-opportunities-challenges-and-design-discussion-paper.
.蔡维德,姜晓芳,“英国央行向第三方支付和数字代币宣战——以英国绅士的方式”,2019.06.27.
.https://www.coindesk.com/understanding-dao-hack-journalists.
.BankofEngland(2018),‘TheBankofEngland’sfuturebalancesheetandframeworkforcontrollinginterestrates:adiscussionpaper’.
.https://www.bankofengland.co.uk/working-paper/2018/broadening-narrow-money-monetary-policy-with-a-central-bank-digital-currency.
.蔡维德,姜晓芳,“基于批发的CBDC数字货币重建全球金融体系”,2019.10.01.
.蔡维德,“国外数字法币的发展”,2019.10.23.
.?https://www.ecb.europa.eu/pub/pdf/other/stella_project_report_march_2018.pdf.
.蔡维德,“数字法币3大原则:脸书Libra带来的重要信息”,2019.08.24.
.蔡维德,姜晓芳,刘璨,“区块链的第四大坑--区块链分片技术是扩展性解决方案?”,2018.8.2.
.蔡维德,王娟,“数字法币:非对称监管下的新型全球货币”,2019.11.12.
.蔡维德.熊猫-CBDC央行数字货币模型.2016.11.05.
蔡维德
北航数字社会与区块链实验室主任,天德科技首席科学家,国家科技部重大项目负责人,中国信息界区块链研究院院长,国家大数据综合试验区区块链互联网实验室主任,天民国际沙盒研究院院长,赛迪区块链研究院名誉院长,中国亚洲经济发展协会区块链产业专业委员会会长,北互金区块链专委会主任
向伟静
北京航空航天大学数字社会与区块链实验室硕士研究生
从中央到地方,从学界到商界,打造“新基建”已成空前共识。最近,多省公布了2020年投资计划清单,总投资已超过34万亿,其中部分被投向新基建.
1900/1/1 0:00:00投资人看区块链项目,重技术还是重商业?当下价格与未来价值,哪个是真正机会?toG、toB还是toC,2020行业趋势究竟是什么?3月24日晚.
1900/1/1 0:00:00文:VNTChain联合发起人周峰编者注:原标题为《VNTChain周峰:从疫情期间的物资分配看供应链管理的未来趋势》年初,突如其来的新冠肺炎疫情几乎让全国按下暂停键.
1900/1/1 0:00:00为挽救疫情冲击下的美国经济,美国政府原计划在美国当地时间周日晚间通过的一项价值近2万亿美元的救市计划.
1900/1/1 0:00:00前言:一直以来,市场有一个经久不衰的传言,那就是所有的中东战争,根本的核心问题是对石油资源的争夺,而美国参与的数次中东战争,其目的也是为了维持美元霸权,使全球主要的石油交易,使用美元结算.
1900/1/1 0:00:00本文来自TheBlock,原文作者:CeliaWan译者:Azuma来源:Odaily星球日报EthereumClassicCollective董事会成员?JamesWo?今日宣布.
1900/1/1 0:00:00