
央行数字货币再度呼之欲出!
4月15日,网传中国人民银行主导开发的央行数字货币DCEP已在中国农业银行开始内部测试。一张内测钱包截图确证了外界央行数字货币将在四大行首先测试推出的猜测。据了解,本次内测仅针对深圳、雄安、成都、苏州等地区网点开启了白名单。
Immutable 推出支付解决方案“Immutable Checkout”:金色财经报道,以太坊 NFT 二层扩容方案 Immutable X 开发公司 Immutable 推出支付解决方案“Immutable Checkout”。该方案支持超 100 种支付方案,允许用户通过可配置的界面购买游戏资产。[2023/5/8 14:50:13]
据PANews此前梳理,2020年2月以来,支付宝接连公布了五项与DCEP相关的专利,覆盖发行、交易记录、数字钱包、匿名交易支持,以及在监督和处理非法账户方面的协助功能。基本实现了对DCEP发行的完整支持。与央行数字货币相关的专利中,工行作为四大行之首,在DCEP相关专利方面持续保持着领头羊地位。
Web3用户社区参与平台Passion Labs获Animoca Brands Japan投资:2月24日消息,Web3用户社区参与平台Passion Labs获Animoca Brands Japan投资。此后,二者将合作帮助日本公司利用Passion Labs的技术进行KOC(关键意见消费者)分析,制定相应Web3战略并创建Web3社区。
据悉,Passion Labs成立于2022年,其通过“NFTs即Cookies”的参与量证明(PoE)平台Passion重新定义品牌和用户之间的数据共享基础架构,提供客户体验和社区参与工具,让用户拥有数据所有权,并帮助品牌建立社区。PassionLabs已为超3万个亚太品牌提供数据分析以加强其社区凝聚力。[2023/2/24 12:26:42]
虽然接近监管的人士回应称,具体到什么程度了,现在都没有官方说法。但无疑,相关企业持续在为正式推出做准备。另据PANews统计,2019年以来,各家银行申请区块链相关的专利也逐渐增多。其中工行达到38个,中行有14个,农行有7个。
国际清算银行:FTX和LUNA等加密市场问题和金融危机时银行业崩溃有相似特征:金色财经报道,国际清算银行研究主管兼经济顾问 Hyun Song Shin 表示,最近包括 FTX 交易所破产、稳定币 TerraUSD 和 Luna 崩盘在内的加密货币市场问题与早期大多数银行业崩溃具有相似的特征,许多出售的加密货币其实属于“DINO”,即“名义上的去中心化”,但这些 Token 的大部分活动都是通过传统中介机构进行的,人们就像是在不受监管的银行存款,随着杠杆和借贷风险爆发,就出现了十多年前金融危机一样的问题,“尽管加密货币在去中心化的旗帜下运作,但在许多方面仍是相当中心化”。(雅虎财经)[2022/12/5 21:24:08]
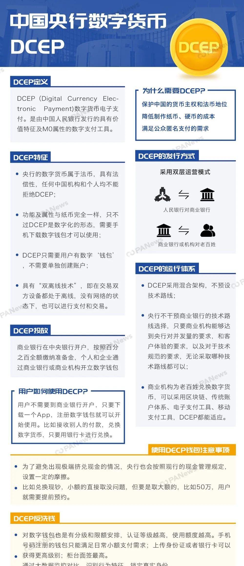
而对更多的普通用户而言,央行数字货币究竟是什么?会替代目前的支付工具吗?PANwes准备了OnePager,一图让你了解央行数字货币的前世今生。



标签:PASIONASS数字货币VESPASHIBA价格LIONF币Digital Asset Coin数字货币交易合法吗
作者:tan90编者注:原标题为《选择和使用加密数字货币钱包必要知识,按终端来分钱包种类及其优缺点》我们装纸币和银行卡的钱包,钱包和钱是两码事。钱是核心,钱包是工具。钱可以装在各种钱包里.
1900/1/1 0:00:00作者|哈希派分析团队火币BTC季度主力在拉升后的回落过程中平空931万美元:AICoin PRO版K线主力大单跟踪显示:昨天23:55-今晨02:40,火币BTC当季合约成交了4笔.
1900/1/1 0:00:00来源:BitcoinCash编者注:本文作了不改变作者原意的删减。进入四月,对于BCH来说,有一件备受关注的大事——BCH减半。关于即将到来的减半,大家针对于此已经进行过许多讨论和预测.
1900/1/1 0:00:00编者注:本文作了不改变作者原意的删减。据PeckShield态势感知平台数据显示,过去一个月,整个区块链生态共发生19起较为突出的安全事件,危害程度评级为「中级」,受损金额达百亿元,涉及DeFi.
1900/1/1 0:00:003月12日,比特币出现历史性的大跌,单日下跌幅度近乎50%,但是出人意料的是Tether旗下的稳定币USDT的数量缺出现了爆发式的增长.
1900/1/1 0:00:004月8日,瑞士比特币协会,Tezos基金会和多个合作伙伴联合宣布,将在Tezos上发行tzBTC上,另一个代币化的比特币,不过这次是发行在Tezos上.
1900/1/1 0:00:00