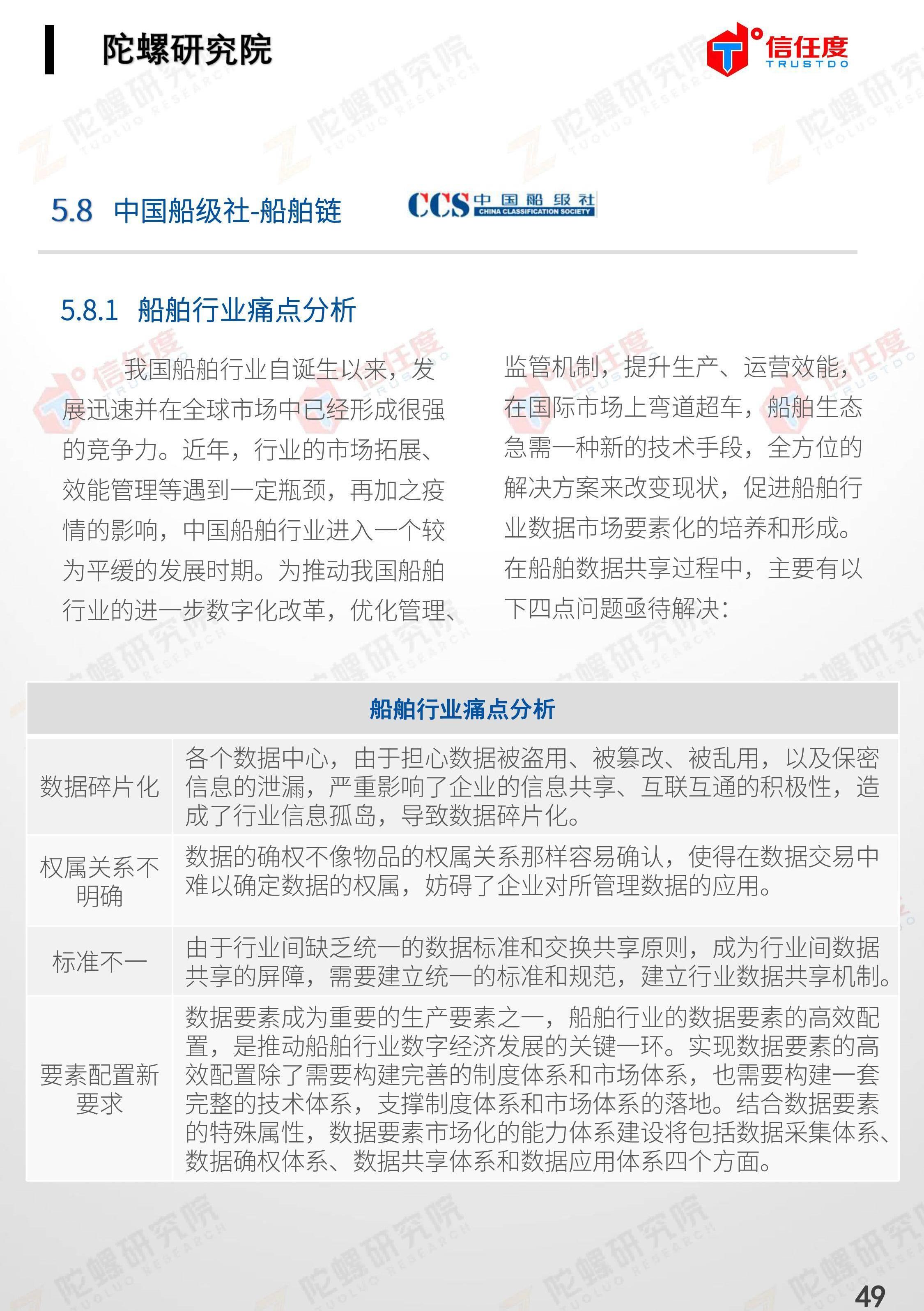
随着信息技术的不断推进,全球正式迈入了数字化时代,数字化在、经济、社会治理、群众生活等方面发挥了重要影响,不断重塑着现代社会的发展格局。而在司法诉讼中,为人熟知的证据类型也在经历着变革,电子证据开始逐渐应用于司法实践中。
区块链,作为一种具有多方协作、不可篡改的分布式密码技术,基于区块链技术打造的存证凭证能够保证信息的不可篡改,同时带有时间戳的链式区块结构保证存证具有极强的可验证性和可追溯性,与电子数据存证具有天然的契合点,为电子数据存证提供了新的解决思路,成为了提高司法效率、降低司法成本的必然选择。

11月9日,《最高人民法院关于支持和保障深圳建设中国特色社会主义先行示范区的意见》由最高人民法院党组会审议通过,正式发布实施。《意见》突出反映了区块链在法制建设中尤其是在审判领域的重要作用,指出将完善技术事实查明认定体系,推进区块链技术在知识产权审判中的广泛应用;全面推进区块链等信息技术在司法工作中的深度应用,提高司法工作智能化水平,全面加强智慧法院建设。而此前人民日报发布的《向着治理现代化不断迈进》中指出,我国迈入新发展阶段,应拿出更大的勇气、更多的举措破除深层次体制机制障碍,坚持和完善中国特色社会主义制度,推进国家治理体系和治理能力现代化。
可以预见,区块链作为社会法制治理现代化的重要技术之一,将会被予以更多的重视。
在此背景下,由陀螺研究院与北京信任度科技有限公司联合撰写,清华x-lab数权经济实验室、深圳市信息服务业区块链协会、碳链价值、网易区块链、商业科技观察、算力智库、数秦科技、火星财经、达瓴智库联合发布的《区块链司法存证应用报告》面市,本报告从电子数据存证背景入手,对当前电子数据存证司法应用存在问题进行了分析,介绍了区块链在电子数据存证中的应用价值,并针对区块链存证的应用场景与实际案例开展了深入研究,旨在加深社会大众对于区块链司法存证的理解,推动区块链在司法存证领域迸发出更大的价值。
A股收盘:深证区块链50指数下跌0.98%:金色财经消息,A股收盘,上证指数报3394.9点,收盘下跌0.29%,深证成指报13854.12点,收盘下跌0.26%,深证区块链50指数报3759.16点,收盘下跌0.98%。区块链板块收盘下跌0.98%,数字货币板块收盘下跌1.44%。[2020/12/18 15:41:24]
以下为报告全文:







观点:东莞在区块链方面尚未形成企业“抱团”优势:7月26日消息,华南师范大学计算机学院副院长、博士生导师赵淦森表示,东莞在区块链方面尚未形成企业“抱团”优势,但是其拥有良好的电子信息技术,这是互联网开发应用领域的重要基础,要牢牢抓住粤港澳大湾区发展机遇,创新数据思维,努力发展大数据和人工智能。这些建议为东莞运用好区块链技术带动高新技术产业发展,抢占未来经济发展先机提供了借鉴与参考。(东莞日报)[2020/7/26]







动态 | BitPesa创始人担任全球区块链理事会联合主席:据cointelegraph报道,根据1月24日发布的新闻稿,世界经济论坛(WEF)已任命BitPesa首席执行官兼创始人Elizabeth Rossiello担任全球区块链理事会的两位联席主席之一。[2019/1/26]








动态 | 原本区块链通过区块链技术保护数字版权:据媒体报道,原本区块链的版权保护解决方案,会通过区块链技术在文章中嵌入具有唯一性的标识“原本DNA”,嵌入“原本DNA”后,无论文章被转到微博、微信还是各个网站,都可以通过“原本DNA”进行溯源和追溯,一旦发现侵权行为,技术平台便会立即取证存证。另一方面,从作品的产生开始,版权的每一次授权、转让,都能够被恒久的记录和追踪,不仅能够优化创作者对作品的管理方式,同时也能够为各类纠纷提供准确的司法取证。[2018/12/30]







区块链概念股涨幅0.44%:今日收盘区块链概念股涨幅达到0.44%,盘中资金流净流出超4亿,个股方面,23只概念股上涨,18只概念股下跌。涨跌幅前三的个股是宣亚国际(10.01%)、卫士通(3.46%)、安妮股份(3.30%)。[2018/3/6]
































最近我发表了一篇博文比较ArbitrumRollup和相互竞争的其他rollup系统。不过,那篇文章里面没有详细介绍ArbitrumRollup的工作原理,所以这一篇文章的任务就是填补这个空白.
1900/1/1 0:00:00吴说区块链获悉,30日嘉楠发布了最新的第三季度财报。虽然数据不如二季度,但透露出大量预售金额与未来可能进入数字货币领域.
1900/1/1 0:00:002020年——一个不平凡的一年,这一年爆发了COVID-19;今年的美国大选被认为是美国迄今最分裂的选举之一;对于加密货币的信仰者而言,比特币在这一年重回2万美元,数字货币也迎来了新的机遇.
1900/1/1 0:00:00金融服务公司GalaxyDigital首席执行官MikeNovogratz最近在CNBC栏目《SquawkBox》早间秀上表达了他对比特币一贯的乐观看法.
1900/1/1 0:00:00来源:南方报业传媒集团南方+客户端11月21日上午,在2020年“读懂中国”国际会议平行研讨会上,中国人民银行原副行长王永利表示,未来真正能作为“数字货币”存在和发展的,只能是“央行数字货币”.
1900/1/1 0:00:00周一,加密交易所Gemini的联合创始人兼首席执行官泰勒·温克莱沃斯和他的孪生兄弟卡梅隆·温克莱沃斯在CNBC的“SquawkBox”节目中接受了SeemaMody和AndrewRossSork.
1900/1/1 0:00:00