
来源:01区块链,作者:于百程、蒋照生,原题《数字人民币概论:特征、应用与产业图景》
报告摘要:
1、数字人民币,又称中国央行数字货币、DC/EP、e-CNY,是由中国人民银行发行的数字形式的法定货币,由指定运营机构参与运营并向公众兑换,以广义账户体系为基础,支持银行账户松耦合功能,与纸钞和硬币等价,具有价值特征和法偿性,支持可控匿名。
2、在投放层,央行和指定商业银行构建相应的数字人民币管理系统,形成“一币、两库、三中心”的央行数字货币核心体系;在流通层,流通机构需要对银行核心系统、数据库、POS机等进行技术变革,相关行业的业务流程也会发生变化;在支付方式上,“扫一扫”、“碰一碰”和线上支付是主要方式,其中“碰一碰”可在在线和离线两种环境进行。
3、2019-2020年,数字货币研究所与商汤科技、京东数科等十余家单位签订了战略合作协议,合作机构覆盖兑换流通各个环节,且均是所在领域的领军企业。
4、根据不完全统计,2019年至今,至少54家上市企业都在互动易、上证易等互动平台公开表达了参与的意向或公布了相关研究的进展,这些企业以软件和信息服务、电子设备制造类企业为主,业务领域可大致分为监管技术、安全技术、银行科技、钱包与支付技术、传统设备改造和对接支付场景六种。
目录
一、数字人民币架构介绍数字人民币概述?数字人民币怎么发?数字人民币怎么用?数字人民币特点与技术框架总结?二、数字货币研究所合作机构与数字人民币产业图景?数字人民币的“国家队”:为国铸币?数研所合作机构梳理:共谱蓝图?数字人民币产业链构建:只欠东风?三、数字人民币应用与产业链的未来展望?
导语
2019年10月,01区块链联合数字资产研究院发布了《人民币3.0:中国央行数字货币运行框架与技术解析》,从数字货币界定和人民币发展历程出发,区分了央行数字货币与比特币、移动支付等的区别,全面介绍了央行数字货币的发展历程及现状,并对2019年9月之前央行及其下属机构申请的84项相关专利进行了初步归纳分析,介绍了数字货币发行、流通、管理、回笼、投融资等环节可能的流程,同时梳理了各国央行数字货币的发展现状。
2020年,各国在央行数字货币方面的研究都取得了长足进展,中国也加快了数字人民币的推进工作。年初,农行、建行等国有大行进行了多次内测,数字货币研究所也与十余家单位签订战略合作协议;10月和12月,通过深圳、苏州的两次红包试点,数字人民币的真实面貌逐渐清晰,也引起了公众的极大关注。但是公众对于数字人民币还存有许多疑问,数字人民币到底是什么?为什么要发行?与微信、支付宝有何不同?为此,2020年11月,01区块链聚焦国内,联合数字资产研究院发布了?《数字人民币概述:属性、历程、动因及目标》和《数字人民币时代,第三方支付面临的挑战与机遇》两篇报告,针对数字人民币的定义、发行动机、对第三方支付的影响等方面进行了深度解读。随着数字人民币研究的继续推进,未来数字人民币将用于何处?又将向何处发展?本文在上述研究的基础上,通过梳理数字人民币的试点情况及相关机构的动态,希望能描绘出数字人民币未来的产业图景,提供更全面认识数字人民币的视角。

数字人民币架构介绍
数字人民币概述
数字人民币,又称中国央行数字货币、DC/EP、e-CNY,是由中国人民银行发行的数字形式的法定货币,由指定运营机构参与运营并向公众兑换,以广义账户体系为基础,支持银行账户松耦合功能,与纸钞和硬币等价,具有价值特征和法偿性,支持可控匿名。
上述定义可以从四个层面理解:从货币定位看,数字人民币由中国人民银行发行,是一种和纸钞、硬币等价的法定货币,定位于流通中现金,属于基础货币范畴,其法律地位与现金相同;从发行管理看,数字人民币由中国人民银行中心化发行,指定运营机构负责数字人民币的运营和兑换服务,并实现可控匿名,属于双层运营体系下的混合型央行数字货币;从应用客群看,数字人民币面向公众发行,可广泛地用于个人和企业各类日常交易场景;从支付角度看,数字人民币以数字形式存在,自身具有价值,且以国家信用作为担保,支持银行账户松耦合,因此数字人民币能够作为数字化支付手段,并在一定程度上支持匿名交易。
以太坊Layer2上总锁仓量为104.56亿美元:金色财经报道,L2BEAT数据显示,截至目前,以太坊Layer2上总锁仓量为104.56亿美元,近7日涨1.39%。其中锁仓量最高的为扩容方案Arbitrum One,约60.29亿美元,占比57.67%,其次是Optimism,锁仓量28.97亿美元,占比27.70%。[2023/7/28 16:05:08]
数字人民币的投放采用与纸币相同的“中央银行-商业银行”的二元模式,即“双层运营体系”。所谓的双层运营体系,如图1-1所示,我们可以粗略拆分为投放层和流通层,投放层需要解决的是“怎么发”的问题,流通层面对的则是“怎么用”的问题。
图1-1?数字人民币双层运营体系

图源:01区块链根据公开资料总结制作
数字人民币怎么发
投放层的主体包括中国人民银行和指定机构,主要解决“怎么发”的问题,以实现上文所述数字人民币定义的前两个层面——货币定位和发行管理。
数字人民币定位于M0,由中国人民银行统一发行统一管理。在这个基础上要明确发行管理的基本框架,即“用什么发”的问题。作为中央银行的负债,指定机构需要向央行按100%全额缴纳准备金,再由央行向指定机构发行数字人民币,并由指定机构向公众提供数字人民币兑换服务;同时,为实现数字人民币的中心化管理及可控匿名,支付数据并不是完全交由流通层管理,代理投放机构需要每日将交易数据异步传输至央行,相关机构也需要及时就数字人民币的大额及可疑交易向央行报告,便于央行掌握必要的交易数据以实现监管和反。这就要求央行和指定商业银行形成相应的数字人民币管理系统,并实现确权登记、身份认证、交易监管等功能,即构建“一币、两库、三中心”的央行数字货币核心体系。?
表1-1?一币两库三中心

资料来源:姚前《中央银行数字货币原型系统实验研究》,01区块链
如图1-2是一种参考原型,展示了中央银行和商业银行针对央行数字货币的大致架构,数字人民币的投放、回笼、追溯等环节都要围绕“一币两库三中心”的核心体系进行。
图1-2?央行数字货币核心体系参考原型

图源:姚前《中央银行数字货币原型系统实验研究》,01区块链
更进一步,投放层还需要解决“发多少”的问题。在数据适当脱敏的情况下,央行可以运用大数据和人工智能技术对数字人民币的发行、流通等各环节进行详细的分析,了解货币体系具体运行规律,为精准调控货币投放数量、投放频率提供数据支持,同时也能更好地满足货币政策、宏观审慎监管和金融稳定性调控等干预需求。这也是数字人民币发行的一个重要意义。
综上,要解决“怎么发”的问题,就是通过一系列设计回答“用什么发”“发多少”,而要具体实现上述设计,则需要多个功能模块支撑,如交易通信模块、智能运算模块、安全保障模块等,图1-3展示了初步框架,后文会对各个模块作进一步说明。
图1-3?央行数字货币核心体系参考原型及功能模块

图源:姚前《中央银行数字货币原型系统实验研究》,01区块链
数字人民币怎么用
“怎么发”是投放层需要解决的问题,更多的是在中央银行的角度来考虑,“怎么用”则是和公众息息相关的问题,主要由流通层的指定运营机构和其他第三方商业机构负责市场化的设计和运营,最终服务于公众和实体经济产业。
去中心化以太坊质押基础设施SSV Network将进行主网第二阶段发布会议:7月24日消息,去中心化以太坊质押基础设施SSV Network发推称,将于8月1日进行主网第二阶段“有限启动”发布会议,第二阶段将引入经验证的运营商,带来指数级SSV网络扩展。
据此前消息,去中心化以太坊质押基础设施SSV Network发布主网上线计划表,将分四个阶段推出主网,分别是预启动、有限启动、启动、无需许可的启动四个阶段。团队将于2023年第二季度初开启主网推出的第一阶段,到2023年第四季度准备无需许可启动。[2023/7/24 15:54:39]
指定运营机构当前主要包括各商业银行、手机运营商、支付机构等。在具体运营过程中,运营机构需要承担五个责任:一,推广数字人民币的使用,并为公众提供多样化的支付服务;二,在合法合规的范围内运营,进行合理的资本配置,减少支付体系金融风险;三,作为反的主体,要充分接触和了解客户,及时上报异常交易;四,保护客户隐私,仅向中央银行这唯一的第三方披露数据;五,技术方面要进行设备的改造和保养等。
图1-4?流通层参考原型

图源:01区块链根据公开资料总结制作
公众方面则更关心“为什么要用”和“具体怎么用”,下面针对这两个问题进行阐述。首先,为什么要用数字人民币?可以通过和其他支付方式的对比来解释。01区块链在《数字人民币概述:属性、历程、动因及目标》一文中已经进行了较为详细的对比,如表1-2所示。
表1-2?数字人民币与其他支付方式的对比

资料来源:01区块链,零壹智库
而参考美联储和中国人民大学金融科技研究所的研究,可以从运营效率、支付便利性、匿名性等7个维度对各支付方式进行量化评估,如下表1-3所示。
表1-3?数字人民币与其他支付方式的对比

资料来源:01区块链,零壹智库
针对评估结果进行进一步比较可以看出数字人民币的优势:相较于现金,数字人民币在保证了信用等级和支付服务可用性的基础上,有效提升了交易便利性、安全性和运营效率;相较于第三方支付,数字人民币则是有效地减少了潜在的违约风险,并提高了支付的普惠性,但是目前相关设备还未完成改造,受支付服务的网络外部性影响,第三方支付仍是许多人支付的首选;相较于目前备受关注的数字货币——比特币和Libra,数字人民币的法定性则是最大的区别,能够保证交易的安全便捷,并保持价值的稳定。
图1-5?数字人民币与其他支付方式的量化评估及对比

图源:01区块链,零壹智库
其次,“具体怎么用”则需要厘清数字人民币的支付方式,即公众如何使用。中国人民银行原行长周小川讲到,目前央行数字货币电子支付的技术方案,主要有以下五种:一是以账户为基础的电子钱包,可以支持近程和远程交易;二是条码支付方案,包括现在广泛使用的二维码支付;三是利用NFC进行近程接触型交易,类似于ApplePay、华为Pay等;四是手机中的银行卡,包括通过POS机、二维码或NFC支付的信用卡、银联闪付;五是预付卡,如香港基于IC卡的八大通电子收费系统。
从试点过程中的支付方式来看,“扫一扫”和“碰一碰”是主要的两种近程支付方式。“扫一扫”使用的是目前已经广泛应用的二维码支付方案,是一种近程在线支付方式,用户使用数字人民币APP扫描商户二维码或者出示付款码,可轻松快捷完成相关支付。
荷兰合作银行:美联储或在五月加息25个基点后维持利率不变:金色财经报道,荷兰合作银行认为,联邦公开市场委员会(FOMC)昨天一致决定将联邦基金利率目标区间从4.50—4.75%上调25个基点至4.75—5.00%。荷兰合作银行经济学家剔除其6月份加息25个基点的预期。不过,他们仍认为美联储将在今年剩余时间内维持利率不变:“接下来FOMC不希望加息太多,预计今年只会再加25个基点。FOMC预计,银行收紧信贷将为央行完成其余的抗通胀工作。你能在美联储主席鲍威尔问答环节中意识到信贷紧缩是美联储的新货币政策工具。我们将联邦基金利率目标区间的预测从5.25—5.50%下调至5.00—5.25%,预计只会再加息25个基点一次。我们坚持FOMC今年不会转向的预测。”[2023/3/24 13:23:16]
图1-6“扫一扫”支付

图源:中国人民银行
“碰一碰”则是利用NFC技术的近程支付方式,可以在线进行也可以离线进行,但要求手机必须安装数字人民币硬件钱包。在线情况下,可以利用POS机或专用芯片进行支付,如图1-7,用户打开数字人民币APP,点击设置界面打开NFC,用手机与商户POS机感应区轻轻“碰一碰”,就可实现支付;图1-8展示了芯片感应区的支付场景。
图1-7?商家使用POS机进行“碰一碰”收款

图源:中国人民银行,澎湃新闻
图1-8?碰一碰感应区

图源:澎湃新闻
离线状态下,“碰一碰”仍可在安装了硬件钱包的交易双方间进行,用户打开数字人民钱包上滑付款,选择碰一碰的支付方式,点击设置界面打开NFC,与此同时,商家也打开个人数字人民币钱包,下滑收款,同样选择“碰一碰”并设置收款金额,即可完成支付。
图1-9?数字人民币离线“碰一碰”支付

图源:和讯网
远程支付方式与公众习惯的线上支付流程十分类似,用户需要先在数字人民币钱包中创建子钱包,选择推送子钱包到指定的APP,再打开相应APP,选择自己想要购买的商品,在支付选项中选择“数字人民币”完成线上付款。
图1-10?数字人民币线上支付

图源:澎湃新闻
为支撑这种支付方式,并围绕这些支付方式构建适合的金融体系,流通机构必须做出相应的技术变革。包括银行核心系统、数据库、POS机等,相关行业的业务流程也会发生变化,如征信行业可以利用央行批准的更详实的交易数据为信贷行业提供更合理的用户信用评估。具体改造内容可分为安全保障模块、系统改造模块、交易终端模块和支付技术模块四部分。
图1-11?流通层参考原型及功能模块

GMX社区提议将协议部署至Coinbase的Base上:3月21日消息,去中心化衍生品交易所 GMX 治理论坛上的一篇帖子显示,GMX 社区的一些成员支持在 Coinbase 的Layer2 区块链 Base 上部署 GMX 协议。GMX 交易所目前在 Arbitrum 和 Avalanche 上锁定了 5.82 亿美元的总价值。[2023/3/21 13:17:29]
图源:01区块链根据公开资料总结制作
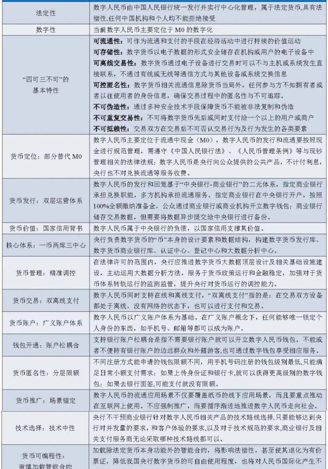
数字人民币特点与技术框架总结
综上,我们可以对数字人民币的特点进行如下的梳理总结,首先,作为央行数字货币的一种,数字人民币具有法定性、数字性和作为货币的基本属性;其次,中国人民银行在顶层设计层面给数字人民币定位为部分替代M0,并采用双层运营体系发行;最后,根据支付系统实际,结合监管方、运营商及公众的需求,陆续确定了双离线支付、分层限额、技术中性等特点。这些特性共同构成了数字人民币的整体设计,使数字人民币尽可能满足各方诉求,更好地服务于社会支付体系。
表1-4?数字人民币特点

资料来源:01区块链根据公开资料整理
同时,综合图1-3、图1-11,我们可以梳理出数字人民币系统简易框架及各部分所需的功能模块。从简易框架来看,至少需要7个功能模块来支撑数字人民币系统的运行,从用户终端到中央银行系统依次是交易终端模块、支付技术模块、系统改造模块、可信服务管理模块、交易通信模块和智能运算模块,各模块功能如表1-5所示。各功能模块将是构建数字人民币产业链的基础。
图1-12?数字人民币架构及功能模块

图源:01区块链根据公开资料总结制作
表1-5?数字人民币功能模块

资料来源:01区块链

数字货币研究所合作机构与数字人民币产业图景
通过上文的梳理,我们基本可以数字人民币产业图景的基本框架:发行流通+交易场景+技术创新+设备改造。接下来我们就针对各个部分来探讨可能的参与单位。

从数字人民币多次试点的相关新闻中我们可以初步梳理出一些参与方,如下表2-1所示,但目前只构成了“发行-流通-交易场景”的初步链条,整个产业图景尚不完善,需要进一步研究发掘。
表2-1?数字人民币产业图景的初步参与方

资料来源:01区块链根据公开资料整理
数字人民币的“国家队”:为国铸币
我们从中国人民银行数字货币研究所切入,作为数字人民币核心研究机构,数字货币研究所关系着数字人民币的整体架构设计以及产业链条和支付生态的构建。但数字货币研究所并不是数字人民币的唯一官方研究机构,从中国人民银行及下属单位成立的金融科技公司来看,除数字货币研究所外,还包括深圳金融科技有限公司、长三角金融科技有限公司、成方金融科技有限公司和南京金融科技研究创新中心等;从“数字货币”相关专利来看,涉及的官方机构主要有四个:中国人民银行数字货币研究所、中国人民银行印制科学技术研究所、中钞信用卡产业发展有限公司杭州区块链技术研究院、中钞信用卡产业发展有限公司北京智能卡技术研究院。相关资料也表明,上述机构均参与了数字人民币相关研究。
Iris Energy等公司预计在未来几个月违约高达1.08亿美元:金色财经报道,Iris Energy等公司预计在未来几个月违约高达1.08亿美元。该公司已多次从NYDIG借款,最近一笔贷款于 2022 年 3 月交付。另一家从 NYDIG 借款的公司是 Core Scientific,有人称它可能是下一个申请破产的加密货币公司之一。NYDIG 还向现已破产的 Block Fi提供了 5400 万美元的贷款。
Galaxy Digital 的发言人 Michael Wursthorn表示,我们继续对采矿领域的融资安排采取审慎、风险管理的方法。例如,在第三季度,Galaxy 的采矿部门按预期条款关闭了三项现有机器租赁,总价值约为 800 万美元,没有违约、拖欠或损失。[2023/1/9 11:01:30]
因此,从官方机构层面,我们可以梳理出如下表2-2所示的参与方,主要承担数字人民币的核心研究工作,这些机构中有6个成立于2017年以后,且集中分布在北京、广东和江浙地区,正是数字人民币率先开展试点的地区。
表2-2?数字人民币官方研究机构

资料来源:01区块链根据公开资料整理
数研所合作机构梳理:共谱蓝图
除了官方研究机构外,2019-2020年,数字货币研究所与多家单位签订合作协议,如表2-3和2-4所示。我们发现,后续在红包试点中亮相的多家单位都预先和数研所有战略合作协议,因此,选择的“合作版图”也可以看做数研所在数字人民币推广中的布局。
表2-3?中国人民银行数字货币研究所战略合作协议梳理

资料来源:01区块链,零壹智库
表2-4?中国人民银行数字货币研究所战略合作企业介绍

资料来源:01区块链,零壹智库
通过对合作单位的梳理,我们可以进一步发现,数研所对于合作单位的选取有着细致的考虑。
首先,合作机构覆盖兑换流通各个环节,从软硬件技术升级层面,选择了华为、商汤、京东数科三家企业,进行数字人民币支付硬件、智能算法、软件开发方面的研究;支付生态上,选择了拉卡拉、银联商务、城银清算和农信银四家机构,并和香港金管局合作进行跨境交易的研究;支付场景选择上,滴滴、美团、哔哩哔哩、字节跳动和国家电网五家单位覆盖了餐饮、娱乐、生活缴费、日常出行等方面。通过合作版图构建了数字人民币较为完整的推行框架。
其次,选择各环节龙头企业,由龙头企业带动相关产业链。在具体单位的选择上,数研所的合作方均是相应领域有代表性和有影响力的单位,从技术创新的角度看,华为、商汤等企业的有着较为成型的产业链,创新实力有目共睹;从支付场景的角度看,滴滴、美团、字节跳动都具有庞大的客户群,能够快速拓展数字人民币的应用群体;在支付生态建设上,城银清算和农信银能够分别对接城市和农村的金融机构,香港金管局也具有较大规模的跨境支付业务;在人才培养上,上海市长宁区是较为重视金融科技发展的地区,数研所与长宁区的合作一方面能够较好地利用当地高校资源,另一方面也能直接促进上海的数字人民币试点。
通过上文所述的研究机构、合作企业等参与方,我们可以初步梳理出数字人民币的产业图景。
图2-1?数字人民币初步产业图景

图源:01区块链根据公开资料整理制作
数字人民币产业链构建:只欠东风
但是图2-1所示产业图景并不完善,根据上文的分析,在数字人民币的研究推广过程中还需要支付终端、安全保障等多个功能模块的构建,这就涉及到数字人民币背后不直接对接公众的产业链条。为进一步挖掘数字人民币产业链参与方,我们梳理了互动易、上证易平台上各公司针对数字货币的3000余条回复,发现至少54家上市企业都公开表达了参与的意向或公布了相关研究的进展。总的来看,可大致分为监管技术、安全技术、银行科技、钱包与支付技术、传统设备改造和对接支付场景六类企业。
表2-5?在互动平台上对数字人民币表达过积极态度的上市公司




资料来源:01区块链根据公开资料整理
从所在行业来看,数字人民币产业链相关企业以软件和信息服务、电子设备制造为主,涉及支付设备和终端改造、银行信息系统服务的企业较多,数字人民币的发行也给传统支付设备制造行业带来了新的发展机会。
表2-6?数字人民币产业链相关上市公司所属行业

资料来源:01区块链根据公开资料整理
从所在地区来看,北京、深圳、广州、成都和上海都分布有较多的数字人民币产业链相关企业,其中北京和深圳的相关企业覆盖到支付技术创新、传统支付改造、银行科技和安全技术等方面,产业链较为完整。北京、深圳、成都和上海也都是数字人民币试点城市,一方面,这些试点城市在数字人民币研究推广方面的产业基础较为扎实,可能是最初确定试点城市的考虑因素,也有条件依托这些大公司开展数字人民币进一步的技术创新;另一方面,红包试点也给试点城市的相关企业提供了参与数字人民币研究推广的机会。
表2-7?数字人民币产业链相关上市公司所在地区

资料来源:01区块链根据公开资料整理
同时我们也注意到,各上市公司对于数字人民币相关的表态有较大不同,不少公司表达了积极跟进的态度,但并未在互动平台上针对投资者提出的“贵公司有哪些具体产品和布局”之类的问题做出答复,而新大陆、新国都、优博讯、拉卡拉等则是明确表示了已经参与数字人民币试点。究其原因主要有两点,其一,出于保密或减少潜在竞争的考虑,部分公司不能在互动平台上公布数字人民币相关研究进展;其二,多个公司在答复中提到,数字人民币的研究主要由数研所负责,部分技术细节还未披露,公司的具体研究方案还在讨论中。通过对各上市公司的表态进行汇总分类,我们发现,支付技术及传统支付系统改造两个领域进展较快,安全和监管技术、银行IT服务的相关公司大多处于观望和技术储备阶段,构造完整的产业链还有很长的路要走。后续,大量企业将努力寻求和数研所合作的机会,或参与相关研究项目,以获得研究探索的“东风”。
图2-2?各类上市公司的表态

图源:01区块链根据公开资料整理
基于上述分析,假设各上市公司都有能力推出相关产品,我们可以较为完整地绘出数字人民币潜在的产业图景,如图2-3所示。根据穆长春、周小川等人的表态,私营机构可以参与基础设施的运营,而数字人民币又采用技术中性、多方案并行的技术策略,能够在产业链某一环节提供更高效服务的企业必将占有一席之地。目前,数字人民币的试点进程明显提速,而各环节中的竞争并不饱和,新的技术创新不断取得成果,新的方案不断被提出,新的挑战不断出现,官方合作机构也陆续增加,可以说,产业链上各细分领域的领军企业都能够依托自身技术优势和客户基础,找到巨大的发展机遇,小微企业也能够在其中寻得转型机会或腾飞的契机。
图2-3?数字人民币潜在产业图景

图源:01区块链根据公开资料整理制作

数字人民币应用与产业链的未来展望
通过对技术框架和潜在参与方的梳理,01区块链绘制出了数字人民币潜在的产业图景,以供各界参考。数字人民币的六次试点已经初步拉开了数字人民币应用的大幕,各个技术细节也将在未来陆续确定并公布,支付场景也将实现日常生活的全覆盖,一个新的支付生态正在酝酿,因此我们更应该站在现有成果的基础上着眼未来,“会当凌绝顶,一览众山小”,每一个参与者都应该有一个整体认识,去放眼大幕拉开后数字人民币的生态全貌和蓬勃机遇。
数字人民币的研究和推广是一个系统性工程,需要政府部门长时间的统一规划和布局,也需要各个相关单位的努力。数字人民币的推广还没有到遍地开花的程度,还有很多问题需要解决,但这些问题中也蕴藏着重大的发展机遇,各个企业需要尽快确定自身在产业图景中的位置,明确同一环节的竞争方和合作方,找准自身竞争优势,立足于之前积累的业务经验和上下游合作伙伴,巩固自身在数字人民币支付生态中的地位,也为数字人民币的推广做出贡献。
参考文献
零壹智库.《人民币3.0:中国央行数字货币运行框架与技术解析》
零壹智库.《数字人民币概述:属性、历程、动因及目标》
零壹智库.《数字人民币时代,第三方支付面临的挑战与机遇》
姚前.中国法定数字货币原型构想.中国金融,2016(17):12-15.
王永红.数字货币技术实现框架.中国金融,2016(17):15-17.
中国人民银行数字货币研究项目组.移动支付安全技术对数字货币的借鉴.中国金融,2016(17):41-42.
姚前.中央银行数字货币原型系统实验研究.软件学报,2018,29(09):2716-2732.
范一飞.范一飞:关于央行数字货币的几点考虑.第一财经日报,2018-01-26(A05).
范一飞.关于数字人民币M0定位的政策含义分析.金融时报,2020-09-15(001).
穆长春.微信、支付宝与数字人民币不存在竞争关系.https://baijiahao.baidu.com/s?id=1681519223676419300&wfr=spider&for=pc
周小川.数字化时代货币与支付的演进原则.https://mp.weixin.qq.com/s/qG6mQZ3XUcMuel4O-ou-6Q
天星数字科技研究中心.央行数字货币研究报告.https://mp.weixin.qq.com/s/HTh8-CZpA1T6rM-HVnPpAA
Wong,Paul,andJesseLeighManiff(2020)."ComparingMeansofPayment:WhatRoleforaCentralBankDigitalCurrency?,"FEDSNotes.Washington:BoardofGovernorsoftheFederalReserveSystem,August13,2020,?https://doi.org/10.17016/2380-7172.2739.
澎湃新闻.苏州数字人民币红包使用进行时,四种支付场景如何实现.https://www.8btc.com/article/6575781
郭宏杰.数字人民币带来的影响和机遇.https://baijiahao.baidu.com/s?id=1683141847274257100&wfr=spider&for=pc
央视新闻客户端.什么是中国版数字货币?怎么用?央行回应!.http://m.news.cctv.com/2020/04/19/ARTIBxVRDFk9sTMaxfWWbc15200419.shtml?
注:转载、引用本文观点或使用本文制图需注明引自零壹智库《数字人民币概论:特征、应用与产业图景》,转引时不得曲解本文原意。本文不构成投资建议,欢迎对数字人民币感兴趣的其他企业与我们交流。
标签:数字人数字货币区块链COM数字人民币稳定币白皮书数字货币局区块链币排名Yearn Compounding veCRV yVault
清算人在DeFi之中经常受到「差评」。那些默默无闻坐在后台的机器人随时准备扑向你的账户,一旦抵押不足导致清算的情况发生,它偷走你用自己的「血汗」挖的代币.
1900/1/1 0:00:00美国加密货币交易所Coinbase在最近向美国证券交易委员会提交的直接在股票市场上市的文件中提到了比特币创始人中本聪.
1900/1/1 0:00:00干货|Eth1.x术语表节点行为Gossip事务广播P2P网络的功能,帮助分发?新的?事务到网络中的所有节点依赖于节点能够访问?ETH?DevP2PProtocol或者?LES?DevP2PPr.
1900/1/1 0:00:001.多个项目进入Layer2或将带领DEX爆发据dYdX中文社区消息,经过7个月的研发,dYdX新的通用保证金永续合约现已在第二层主网上发布.
1900/1/1 0:00:00除了比特币期货之外,比特币的期权合约构成了另一个个人和机构投资者都想交易的热门产品。事实上,根据TokenInsight的数据,期权交易量已经从2020年第一季度的80亿美元增加到第四季度的45.
1900/1/1 0:00:00记者叶映荷来源:澎湃新闻数字人民币有望迈出国门,开启国际合作。2月24日,据央行官网消息,香港金融管理局、泰国中央银行、阿拉伯联合酋长国中央银行及中国人民银行数字货币研究所宣布联合发起多边央行数.
1900/1/1 0:00:00