“今天坐地铁要出示绿码,我不小心打开了基金,居然通过了”。
2021年节后,港股、A股迎来大面积回撤,白酒沉默,新能源落泪。同时,90后热捧的基金也普遍迎来大跌,从2月18日至2月26日期间,超500只基金的净值跌幅超过15%,凭运气赚的钱,终究还是凭本事亏了出去。

回撤行情下,依托本轮“机构热”,数字资产市场继续爆发,港股区块链板块也集体走强,如欧科云链(01499.HK),股价便从2月11日的0.375港元涨至0.600港元,涨幅高达60%,表现亮眼。
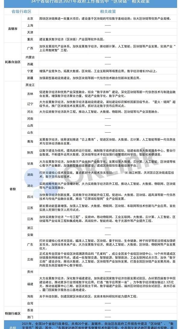
在完成“自证”的同时,区块链产业获得了政策的进一步理解与扶持。据OKLink统计,近日,全国各地两会相继落幕,有20个省级行政区将“区块链”写入了2021年政府工作报告,并根据各省产业结构、发展需求,制定了相关发展规划。

欧易Web3钱包通过慢雾及OKLink安全审计,未将任何私钥或助记词上传服务器:8月18日,OKLink安全审计团队发布推文称经过审计,欧易Web3钱包未将用户的私钥或助记词上传外部服务器。此前,慢雾安全审计也已经发布同样安全审计结果。据欧易相关负责人介绍,其Web3钱包私钥或助记词完全本地加密存储,只有用户可以解密,不触网,无泄漏风险。
据介绍,欧易Web3钱包是最全面的异构多链钱包,包含数字货币钱包、链上交易、NFT 市场、DApp 探索4大板块。支持30+公链、1000+Defi协议。[2022/8/19 12:35:31]
今天,我们就带大家盘点解读一下,各省的“区块链新政”有什么不同?下一个风口是不是就在你的家乡?
北京:三次提及区块链、壮大区块链产业规模
作为经济中心,北京占据着国内互联网的半壁江山,也聚集着众多优秀的区块链产业项目与人才,堪称国内的“数字经济中心”。

欧科云链OKLink:比特币网络难度上调8.87%至19.16T:据欧科云链OKLink数据显示,今日21时42分,比特币网络在区块高度659232迎来难度调整,挖矿难度上调8.87%至19.16T。当前比特币未确认交易笔数约合2309笔。受币价和算力影响,近一周平均出块时间约为9.56分钟。[2020/11/29 22:30:45]
今年,北京政府工作报告中三次提及“区块链”,既立足科技创新,“深入实施创新驱动发展战略,“推进一批区块链重大项目”;同时,也致力于推动区块链赋能传统经济,“建设基于区块链的可信数字基础设施”,“壮大区块链等优势产业规模”。
作为全国的中心,北京对于区块链行业的看好与扶持,对于其他省份具有极高的参考和示范意义。
东三省:整合区块链与制造业
东三省虽然国内老牌重工业发展基地,对于区块链这类新兴技术却也表现出了积极的姿态。吉林、辽宁两省政府工作报告,都重点提到了区块链与传统工业的融合问题。
吉林省侧重于“促进数字经济和优势产业深度融合”,结合“数字吉林”建设,“深化区块链等新一代信息技术与制造业融合发展,增强数字经济聚合力量,促进产业数字化、数字产业化”。
欧科云链OKLink姜孜龙:机构资本入局矿圈 专业人士与散户机会并存:7月5日,由杭州市余杭区政府指导,杭州未来科技城管委会、巴比特主办的2020杭州区块链国际周在杭州举办。欧科云链OKLink商务负责人姜孜龙在题为《后减半时代矿业进化论》的圆桌分享中表示:OKLink区块链浏览器提供包括全网算力、挖矿难度、出块播报等多币种链上数据。近期数据上的变化基本乏善可陈,这一点与今年的比特币减产遇到丰水期有关。一般来讲,减产相当于打破之前的一个动态平衡。现阶段比特币的定价与交易市场以及矿圈紧密相连,一旦这个平衡被打破,短期来看,市场会进一步陷入沉寂。
他还指出,目前更多机构资本入场参与挖矿,或推出相关金融产品,包括抵押借贷、云算力等。个人认为,矿圈的门槛会逐渐提升,专业人士与散户可能都会有机会,而两个市场也会细分得更加明显。[2020/7/5]

而辽宁省则在区块链落地与应用方面发力,提出了“数字经济增长10%”的小目标,并作出了一系列具体规划:“谋划建设标识解析国家顶级节点、星火·链网超级节点,拓展应用域名根镜像服务器,建设一批工业互联网平台和规模化数据中心。推广区块链技术发展应用,抓好法定数字货币应用试点,深植数字基因,加速辽宁数字蝶变”。
欧科云链OKLink区块链浏览器添加全周期、多维度统计数据:北京时间4月30日,欧科云链OKLink区块链浏览器正式上线BTC币种统计数据页面。此次统计升级,覆盖自BTC?2009年1月3日以来全周期、多维度数据。用户可以在统计数据页面点击图表进入对应的详情页面。同时,区块、地址详情页也添加了不同维度下的统计数据。
欧科云链OKLink区块链浏览器是由首家区块链大数据上市公司欧科云链打造的信息服务应用,旨在呈现快速、精准、全面的链上数据,为用户提供专业化、个性化的数据分析服务。[2020/4/30]
长三角与东部沿海:数字人民币测试“排头兵”
在长三角与东部沿海省份,上海的工作报告并未提及区块链,但江苏与江西两省对于当地区块链产业发展都提出了明确要求。
江苏省为“数字人民币”的发展做出了重要助力,是“首批实施人民银行数字人民币试点”。在去年12月和今年2月,苏州先后发放了2000万元、3000万元的数字人民币红包,测试数字人民币的各项常规服务。另外,江苏省还加强了“人工智能、大数据、物联网、区块链、车联网等技术创新与产业应用”。

现场 | OKLink产品副总裁:万物上链实际上是数据处理规则的上链:金色财经现场报道,OKLink产品副总裁张超在“2019 CAN 万物互链·区块链与全球经济新格局”大会上表示:目前的核心技术,IoT是眼睛,更多的数据采集入口,感知层,现实世界信息化的基础设施;5G是血液,更快的网络传输速度,数据传输的通道;区块链是动脉,解决各个角色主体之间的交互逻辑和数据传输规则。
人工智能、大数据与区块链结合,人工智能与大数据技术,比如计算机视觉、语义识别、海量数据处理技术,可以对终端设备搜集而来的信息进行二次加工,筛去有意义的信息,先对数据进行“瘦身”。
区块链作为一个数据存储方式而言,是一个冗余和低效的。但并不是所有的数据都需要上链,万物上链实际上是数据处理规则的上链。[2019/12/3]
江西省则着力于区块链产业的初始建设,计划“加快实施数字经济一号工程,着力实施VR、移动物联网、工业互联网、大数据、云计算、人工智能、区块链等产业培育工程”。
中西部省份:发展“数字经济”,区块链赋能政务
中西部地区在区块链产业聚拢、人才密度上不及北京等超一线城市,但对于区块链持拥抱态度,紧锣密鼓进行了各项布局。
比如河北省,提出了“超前布局区块链、网络智能、量子通信等未来产业链,打造新的经济增长点”的计划,提前埋伏,将区块链当做一项长期经济课题。
而陕西省则在“区块链+政务”上作出了创新,计划“编制数字政府建设规划,组建省政务大数据服务中心,整合行业数据,不断提升运用大数据、区块链等技术手段加强行政管理的科学性、智能化和便捷度”。

甘肃、青海、宁夏三地,都致力于发展“数字经济”。比如甘肃省,提出了“加快数字产业化和产业数字化”的发展要求,并将“发展培育区块链核心数字产业集群,建成区块链信任基础设施平台”。而青海省则将“统筹谋划推进云上青海”,促进区块链、大数据、云计算、人工智能等新一代信息技术与实体经济融合发展。宁夏回族自治区也提出了“拓展区块链场景应用,数字经济增长20%以上”的发展目标。
新疆维吾尔族自治区地处内陆,因地制宜,计划“加强新型基础设施建设”,推进“5G、集成电路、软件、区块链、大数据、云计算、人工智能等新一代信息技术融合创新和发展应用”。
两湖两广:核心技术攻坚,培育未来产业
湖南与广东两省,都提出了“打好关键核心技术攻坚战”的战斗目标。湖南省强调“重点抓好十大技术攻关项目”,其中第八项便是“湘江树图、天河国云区块链底层技术、数字货币加密技术”。而广东省,则更强调技术研发与数字经济,“瞄准人工智能、区块链、量子科技、生命健康、种子科学等前沿领域加强研发攻关,加快培育未来产业”。
相比之下,湖北、广西更侧重现代产业体系的发展。湖北省提出了“大力实施数字经济跃升工程,推动人工智能、大数据、物联网、区块链等与产业深度融合”,而广西则着眼于“加快发展现代产业体系。加快发展数字经济,推动新计算、人工智能、区块链等产业发展”。
巴蜀两地:区块链产业与传统产业融合发展
巴蜀之地,物华天美,两地政府对于区块链、数字经济也提出了具体的建设规划。

如四川省,计划在2021年“加快数字经济创新发展,实施数字经济赋能升级工程,促进5G、大数据、区块链、超高清等新一代信息技术与传统产业融合发展,推动‘芯屏端软智网’全产业链发展”。而重庆则更看重产业聚集效应,计划建设好重庆数字经济产业园等软件名园。
“两南”不难:首个省级区块链中心,建设16个城市节点
尽管位处祖国南隅,但云南、海南的区块链产业建设却一直走在前列,海南省计划“创建国家区块链试验区”,而云南省,更是立志于打造“全国区块链产业高地”,已实现了一系列成就。

目前,云南省已经正式发布了全国首个省级区块链溯源商品码“孔雀码”,并且“成立了全国首个省级区块链中心,16个州市建成区块链服务网络城市节点,加快数字云南建设步伐”,希望通过“推动大数据、人工智能、区块链等产业加快发展,打造全国区块链产业发展高地、面向南亚东南亚辐射中心数字枢纽”。
小结
各地方政府布局区块链,既能促进区块链行业、数字资产行业的技术进步、合规发展、产业整合和可持续发展,也能促进当地就业、政务效率、产业结构的优化升级和新型经济增长点的挖掘。
借助政策的扶持与培育,随着一批优秀的区块链企业的不懈努力,区块链产业也将获得资本市场的青睐。行业内外合力下,区块链技术也将不断获得升级与完善,各项应用场景不断得到拓宽、升级与整合,区块链产业将在全国各地开花,发挥“新基建”的优秀功能,为祖国经济繁荣创造新的增长动力。
随着RococoV1测试网接入平行链数量增加,平行链运行逐步稳定,波卡平行链竞拍的脚步也越来越近.
1900/1/1 0:00:00由金色财经、Subscript技术社区、polkadot.club联合发起;JINSEHackathon主办;区块动力、Candaq、密码极客联合主办;火币波卡生态基金首席合作企业的波卡黑客松大.
1900/1/1 0:00:00DeFi“打新”玩法IDO赚钱效应惊人?PANews刚刚29一直以来,在A股市场中,“打新”都是获得高收益的重要手段之一.
1900/1/1 0:00:00根据美国国税局于2021年3月2日更新的加密货币常见问题解答,以法定货币进行的加密货币购买不受任何类型的美国国税局税务报告的约束.
1900/1/1 0:00:00据TheBlock3月6日报道,非同质化代币平台Curio在种子轮融资120万美元。 多链NFT市场NFTrade新增跨链购买功能:金色财经报道,根据5月23日官方公告,多链NFT市场NFTra.
1900/1/1 0:00:00观点NFT是一种证明数字艺术和收藏品所有权的方式。NFT所有者拥有的酷炫图像或视频实际上并不存储在区块链上。正相反,它们所指向的是一个存储在网络其他地方的文件.
1900/1/1 0:00:00