原文标题:《ETHDenver寻宝:30个获胜项目你都知道哪些?》
30个获胜项目主要分布在DeFi、基础设施和元宇宙或游戏类别中,其中用机器学习自动审计智能合约、用MEV领跑者拦截恶意交易、通过NFT识别KYC用户、可将小额代币兑换为ETH以及针对NFT资产的借贷协议等的创新项目受到大量关注。
为期10天的ETHDenver2022正式落幕。在这里,多名黑客松参与者组成的超170个团队角逐30强,以获得总计100万美元的赏金和奖金、200万美元的投资资本以及额外100万枚SPORK零知识二次方奖金池。
在30个获胜项目中,有5个属于基础设施类,包括可用机器学习自动审计智能合约的DeusExSecuritas、用MEV领跑者拦截恶意交易的DeathStar、链上数据快照生成工具Blocksnap以及能够识别KYC用户的IdentDeFi等。
6个属于DeFi类,包括抗MEV的UniswapV2分叉项目SlowSwap、可将小额代币兑换为ETH的DustSweeper等。在该领域中,有两个为针对NFT资产的DeFi项目,分别为由NFT抵押品支持的借贷协议Bunker.finance和针对NFT的衍生品协议MimicryProtocol。
4个属于证明类项目,证明类型包括地理位置证明、NFT持有证明以及身份证明。另外获胜项目中还有5个游戏和原宇宙项目以及4个DAO或社区项目。
从构建网络来看,近20来个项目将在多链构建,绝大部分项目会构建于以太坊或Polygon上,少数几个项目位于波卡、币安智能链、Harmony、Algorand、GnosisChain、Metis、Arbitrum上。
基础设施
DeusExSecuritas:用机器学习自动审计智能合约
DeusExSecuritas可以使用机器学习自动审计智能合约,NLP模型可以根据漏洞对Solidity脚本进行分类,甚至可以指出哪些行的代码易受攻击。
DeathStar:用MEV领跑者拦截恶意交易
DeathStar通过在以太坊链上检测到恶意交易后立即拦截,从而保护用户钱包免受黑客攻击和。
DeathStar的具体解决方案为,用户将多个地址列入白名单,当这些地址之一正在转移代币至其他非白名单地址时,DeathStar的MEV领跑者就会立即以两倍Gas费发送一个交易,把用户的所有资产转移到备用地址。
Gemini非美国衍生品平台Gemini Foundation已正式在30个国家/地区上线:金色财经报道,总部位于美国的加密交易所 Gemini 宣布,其非美国衍生品平台 Gemini Foundation 已正式在新加坡、香港、印度、阿根廷、巴哈马、百慕大等 30 个国家/地区上线 BTC/GUSD 永续合约交易。在接下来的几个月里,Gemini Foundation 将通过额外的永续合约、有日期的期货和期权交易来扩展衍生品产品。目前,该衍生产品在美国、英国或欧盟不可用。
此前报道,Gemini 在 4 月底透露计划在海外开设一个衍生品平台。其第一个产品将是以 GUSD 计价的比特币永续合约。接下来还将推出以 GUSD 计价的以太坊永续合约。[2023/5/3 14:39:22]
Cannon:管理协议部署
Cannon是一个受Docker和Terraform启发的Hardhat插件,允许配置协议的脚本、keepers和链上依赖项,以便用户在多个本地或链上自动部署。
Cannon带有一个内置的去中心化包管理器,允许轻松涵盖现有的开发或测试协议。该项目的三名成员均为Synthetix的核心贡献者。

Blocksnap:链上数据快照生成工具
Blocksnap是一个可以轻松捕获链上数据快照的工具,仅适用于EVM兼容链,目前支持以太坊、Polygon、Arbitrum和Optimism。
IdentDeFi:识别KYC用户
IdentDeFi利用ZK证明来保持用户匿名性和识别合规用户,专注于开放、安全、保护隐私的合规性检查。
运行流程上,用户进行一次KYC,并在验证后铸造一个不可转让的NFT,然后协议可以检查用户是否持有该KYCNFT,从而帮助协议筛选符合资格的用户来使用其平台。
DeFiSlowSwap:抗MEV的UniswapV2分叉项目
美国2年期国债收益率日内下跌30个基点至3.85%:金色财经报道,美国2年期国债收益率日内下跌30个基点至3.85%。[2023/3/18 13:11:48]
SlowSwap是一个具有可验证延迟函数的AMM协议,也是UniswapV2的分叉项目,可防止最大可提取价值和三明治攻击问题,将构建在以太坊上,目前已上线Ropsten测试网。

DustSweeper:可将小额代币兑换为ETH
DustSweeper允许用户将多种小额代币兑换为ETH,从而节省交易手续费,会构建在以太坊和Polygon上。具体流程为,用户批准钱包里的一系列小额代币,然后TakerBot会以折扣价把这些代币换成ETH交给用户。DustSweeper目前还在测试阶段,尚未部署到主网。
DustSweeper正在Mirror上众筹,目前已筹集到115ETH,远超原定目标50ETH。众筹出资者将在DAO启动时会获得DustSweeper代币DUST总供应量的34%。

Bunker.finance:由NFT抵押品支持的借贷协议
Bunker.finance是一个由NFT抵押品支持的去中心化借贷协议,将构建于以太坊上,使用Compound的池机制来促进即时借贷,无需借款人和贷方等待与交易对手匹配。Bunker.finance还与Yearnv3的USDC和WETH机池集成,将此用来赚取当前未提供给借款人的资金利息。
Bunker.finance计划与Rarible的NFT索引器服务集成,以显示用户可存入的NFT。在Rarible支持CryptoPunks后,CryptoPunksNFT将是Bunker.finance支持的第一种抵押品。
OpenSea推出批量购买“Sweep”功能,单笔交易可支持30个NFT:金色财经报道,据 OpenSea 官方,该 NFT 市场已推出了批量 NFT 购买功能“Sweep”,允许用户在单笔交易中扫描最多 30 个 NFT,这样用户就不再需要依赖第三方聚合器来进行批量购买并且能够有效节省 gas 费用。根据 OpenSea 发布的演示视频,该功能支持扫描汇总多个 NFT 项目,用户将 NFT 添加到“购物车”后滑动滑块即可汇总并显示价格,之后即可执行批量购买操作。[2023/1/10 11:04:00]
MimicryProtocol:针对NFT的衍生品协议
MimicryProtocol希望通过分叉Synthetix为用户提供一个基于Polygon、针对NFT的DeFi衍生品协议,利用Chainlink预言机来映射NFT价格,仓位用ERC-721代币Mimics来表示。
具体来说,用户可以存入MIME抵押品来铸造Mimics,Mimics记录存入的抵押品类型、数量、标的交易NFT的种类、正反向、开仓时间、质押率等数据。

ExchangeIt:去中心化自由交易市场
ExchangeIt是一个基于Polygon、由智能合约强制执行和激励的去中心化自由交易市场,供用户上架物品和报价,物品价格由GPS支持的ChainlinkEA完成,争议和不良行为者由DAO治理决定。当前,ExchangeIt已上线PolygonMumbai测试网。
具体交易流程方面,卖家在上架物品提交物品名称、位置、描述、联系方式、价格、最小托管数量和一个包含6位数的代码,然后买方提交报价,并且需要发送超过规定最小托管数量的MATIC,卖家只能接受一个报价并托管这些MATIC,在卖家接受报价后合约锁定。买卖双方见面交换货物并通过代码来解锁合约。另外,成功交易后的买卖双方都会得到代币奖励。
比特币闪电网络节点数达25330个:据1ML数据,当前比特币闪电网络节点数为25330个,过去30天内增加8.37%;通道数量为66656个,过去30天内增加13.1%;网络容量达到2319.66枚BTC,过去30天内增加17%。[2021/8/23 22:30:09]

SkewYou:收益套利
在基于Arbitrum的SkewYou中,用户将资金存入一个金库,该金库将自动把这些资金分配到收益最高的套利头寸。V1版本将利用Balancer上的TracerPerpetualPool代币和GMX上的永续期货。不过,上线后,资金风险还需用户自行甄别。
NFTSupercool:NFT创建工具和代币化社交参与引擎
Supercool是一个无代码NFT创建工具和代币化社交参与引擎。用户可以在Supercool中链上绘图或像素艺术,也可以从模版开始绘制,完成后可铸造和在推特上分享。当前,Supercool已基于Polygon发布应用。

此外,Supercool还会通过其参与度引擎提取用户在推特上的参与度数据,例如转推、点赞和评论,然后将其社交代币SupercoolSocialToken按比例分配给用户。
游戏&元宇宙
Arena-Verse:运动员虚拟世界
Arena-Verse希望为田径运动员构建一个虚拟世界。在这个元宇宙中,为运动员创建竞技场和设施,以及创造保险和金融产品,并使用Web3工具进行治理。Arena-Verse将使得运动员获得公平回报和经济利益。
成都力争到2022年在政务服务等领域打造30个区块链应用示范场景:10月29日,成都市发布《成都市区块链应用场景供给行动计划(2020—2022年)》。按照这一计划,成都将力争到2022年,在政务服务、城市治理、新消费等领域打造30个区块链应用示范场景,建设2-3个区块链产业集聚发展区,将成都建设成为区块链技术创新先发地、区块链产业创新发展示范区。(中国青年报)[2020/10/30]

ZK-Battleship:原型战舰游戏
这是一款基于zkSNARK证明和验证的原型战舰游戏,目前还在开发当中,将构建在Polygon和GnosisChain上。
MoonScape:角色扮演类网页游戏
MoonScape是一个基于虚幻引擎的多人动作角色扮演类网页游戏,会构建在Polygon和以太坊上。MoonScape通过Web3功能增强了虚幻引擎,例如基于钱包的登录和用户管理,以及通过游戏内事件和动作触发的程序化NFT铸造和交易。
Funbug??:P2E引擎
Funbug??是一个基于以太坊的开放P2E引擎。
INDAO:星际收益博弈游戏
INDAO将构建于Metis上,是一款星际收益博弈游戏。
证明
ZKmaps:位置证明协议
ZKmaps是一个位置证明协议,希望利用ZKproof来保护用户的位置信息,将构建在以太坊和Polygon上。
具体来说,ZKmaps将使用户能够证明他们在边界区域地理防护内的位置,而无需使用ZKsnarks披露确切位置。具体用例包括可以帮助POAPDAO验证程序资金的分散程度、证明某一位置是否处于一个州或城市内、网约车、基于位置的NFT铸造等活动。
注:地理防护是软件程序中的一种功能,运用全球定位系统或射频识别规定地理边界。
zkProofofBuffiness:NFT持有证明协议
zkPoB是一种移动兼容工具,任何人都可以证明他们持有的Bufficorn或任何NFT,而无需透露具体NFT编号或他们正在验证的地址。
Fracture|Constitute:身份证明协议
Fracture|Constitute将构建于Algorand上,可以通过可信的社会共识恢复文件。
Fracture|Constitute希望为流离失所的难民提供一种选择,以恢复他们的身份或他们可能希望从本国获得的任何数据,而不必在旅途中携带这些数据。
22222.World:通过NFT所有权成为VIP会员
22222.World能够使用户通过NFT所有权成为VIP会员,允许用户轻松验证NFT,另外,通过Tableland集成,小型组织可以轻松地以去中心化的方式跟踪出勤率,与myColorado的API连接允许小型组织将科罗拉多ID验证添加到其考勤跟踪系统。
钱包
Kiyomi:多链移动钱包
Kiyomi是一个基于Moonbeam和Moonriver的多链移动钱包,供用户展示和使用NFT,在此基础上,Kiyomi提出了迷你应用的概念,用户可以根据其持有的代币解锁应用的功能和体验,如解锁特定NFT系列的迷你游戏等。

DAO&社区
AcademyONE:教育激励平台
AcademyONE是一个教育平台,允许项目去外包和激励创建高质量的学习内容,当前已上线以太坊Rinkeby测试网。
DoOrDon't:评估DAO信任分数
DoOrDon't允许用户通过评估一个DAO的透明度和去中心化程度来决定是否加入该DAO,评估因素包括社区活跃程度、治理、代币分配模型、金库等。DoOrDon't前端将提供数据可视化和信任评分指标,使访问者能够决定是否加入DAO。

Intuition:去中心化身份点对点系统
Intuition是一个基于以太坊的以经济、声誉或时间为抵押的去中心化身份点对点系统,类似于点评网站Yelp的去中心化版本、LinkedIn上的技能认可Endorsement功能、或者社交媒体中的点赞功能,不同的是,Intuition中用户可以获得对应比例的报酬。
用例包括抵抗女巫攻击、信用评分、招聘、点评、数据集质量保证以及反馈等。
BackgroundNetwork:Discord聊天机器人和协助协议
BackgroundNetwork将构建一个网页版的帮助中心,类似于问答网站StackOverflow。该项目认为,Discord中的支持频道一团糟糕,用户很难从中获取到有用回答。
BackgroundNetwork上,用户可以用其钱包登录并创建个人资料来提问和回答问题,无需登录即可阅读内容。然后BackgroundNetwork可以通过他们的Discord帮助频道中的Q+A预先填充页面。
其他
LOUDVΞRSΞ
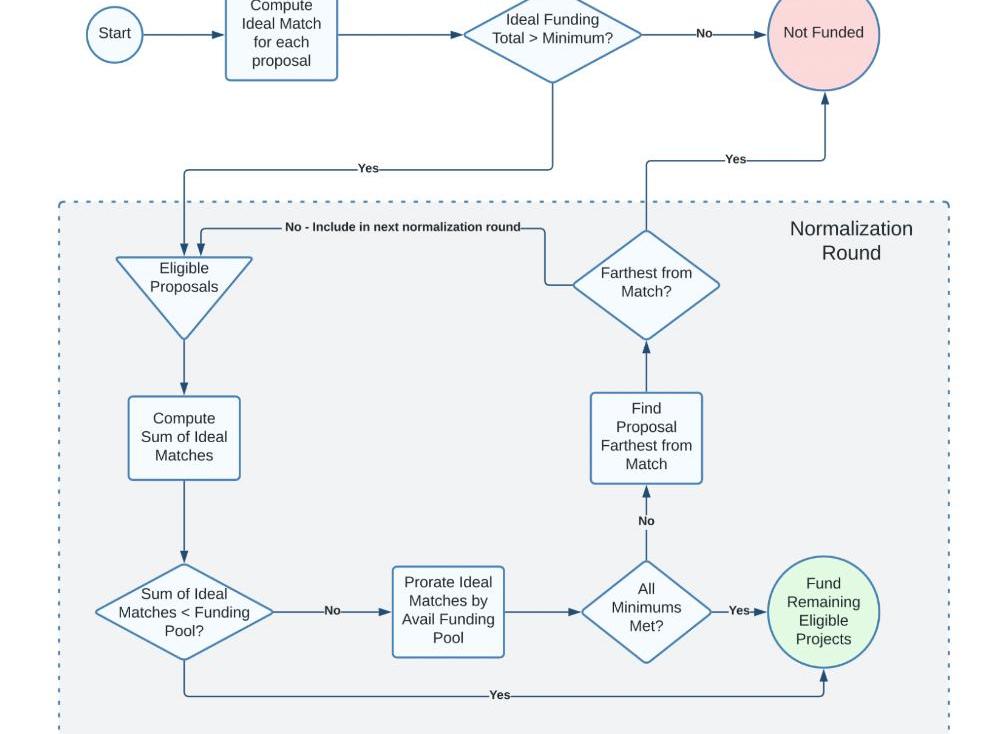
LOUDVERSE是一个为音乐、诗歌和戏剧等难以量化的公共产品提供资金的双向市场,将构建于以太坊和Harmony。与Gitcoin不同的是,LOUDVERSE将采用双限制二次方资金,具体考量可用资金池限制以及每项提案最低可行的资金限制。
其中,资金池限制是提供的匹配资助资金总额,每项提案最低可行的资金限制是由公共产品项目方制定的制约因素,代表完成项目所需的最低资金,如果该最低所需资金低于理想的资金总额,该项目就不会通过,以免浪费资金。具体的运作机制如下:

ProofofMeditation:冥想激励应用
ProofofMeditation是一款激励用户冥想并给予奖励的应用。该项目认为,花时间去禅修和冥想与完成工作一样有价值,应该为自己的努力得到回报。
具体运作流程为,用户可以在每个月的第一天决定是否加入为期21天的冥想周期,可以选择每天冥想10分钟,然后质押代币去下注自己的目标,每漏掉一次,用户质押代币的一部分就会锁定到该冥想周期池中。21天后,每位参与者都会收到打卡天数对应的质押代币,池子中的代币会在打卡21天的用户之间分配。
kudos:升级其食物系统
该项目提供一个由农田、农民、农贸市场、物流和配送供应商等组成的食品系统网络,将对农民和食品系统支持者给予奖励和激励,目前已上线Harmony测试网。
ColoradoAware
ColoradoAware希望科罗拉多州尽快过渡到可再生能源阶段,会逐渐将用户转移到分布式能源管理和优化的区块链环境中。另外,未来可能还会推出代币化保护激励措施和点对点能源交易。
撰文:Karen@ForesightNews
背景介绍DAO作为一个新兴的技术和组织形态,有潜力改变整个社会。截至2021年3月,DAO生态系统管理资产已经达到9.3亿美元,并且其中还不包含使用DAO的组织形式或者使用独立DAO框架的加密协.
1900/1/1 0:00:002022年1月的Dapp行业报告显示,尽管加密市场发生了崩盘,区块链仍表现活跃。游戏和NFT系列再次在关键指标中发挥重要作用,而DeFi中的TVL则出现了相当大的下降.
1900/1/1 0:00:00NFT前奏加密艺术家迈克·温克尔曼(MikeWinkelmann,又名Beeple)在推特发表新作,从2007年开始创作他的画作,历经13年半的时间,每一天都创作一幅新的数码作品拼凑进去.
1900/1/1 0:00:00原标题:《Web3ReputationMarketMap》在Web3时代,去中心化身份越来越被广泛采用.
1900/1/1 0:00:00有这样一道算术题:你第一天挣1美分,此后每天挣的钱都比前一天翻倍,如果此时是1月份,这个月挣多少?没看错,是2100万美元!但是,如果你所在的月份是2月份.
1900/1/1 0:00:00头条▌美国SEC委员:对现货比特币ETF尚未获得批准感到惊讶金色财经报道,BitcoinMagazine发推称.
1900/1/1 0:00:00