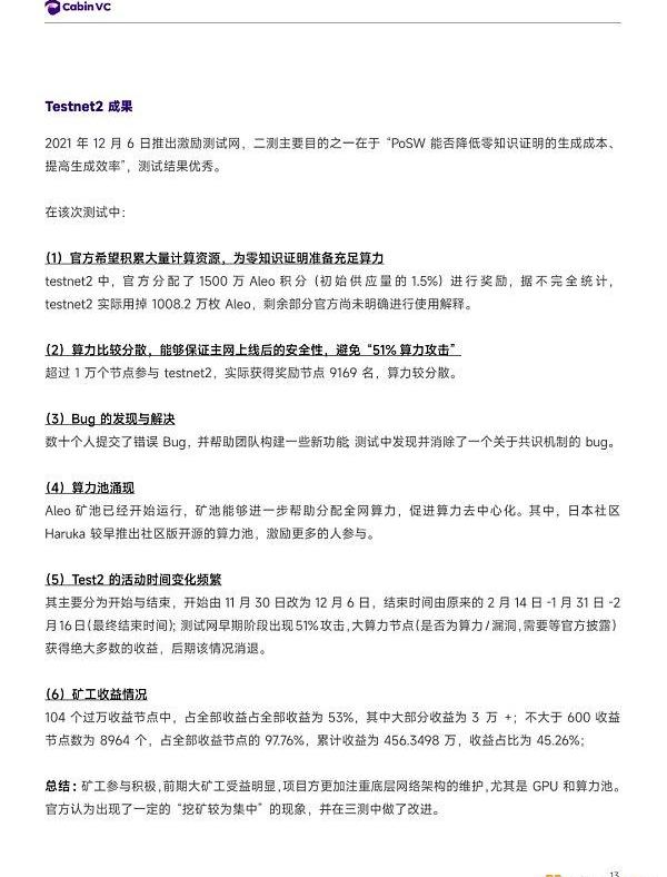
Aleo使用了一种名为Zexe的新计算系统。Zexe是零知识执行的简称,它有助于使链外计算与链上进行默认验证默认,从而提高区块链的可扩展性和隐私属性。另外,Aleo还创建了自己的编程语言Leo,这将让开发者更容易建立去中心化和具有隐私属性的应用程序。



Vyper贡献者提案为Vyper募集改善赏金:7月31日消息,Vyper贡献者fubuloubu发推称,编译器并未如公众所想象地受审查和审计,大多数编译器都在进行重大而频繁的修改,即使有一次完整的代码库审计,版本更新越多越容易过时。最终都指向一个激励问题,没有人会去寻找编译器中的关键漏洞,尤其是过去发布的版本。只有当它影响到用户时,才能申请奖金,因此fubuloubu发出提案,建议公众为Vyper募集改善奖金以修复漏洞。[2023/7/31 16:09:02]

俄罗斯专家称加密货币交易平台或现破产潮:金色财经报道,经济学家米哈伊尔·别利亚耶夫预测,许多加密货币交易平台将在不久的将来破产。这位专家在11月22日对连塔网发表的谈话中说,在全球危机的背景下,加密货币投资者对此类货币的可靠性和前景失去了信心,他们现在正寻求投资更可靠的资产。别利亚耶夫强调,在世界进入经济动荡阶段之前,投资者一直对加密货币的可靠性深信不疑。他解释说:“在经济动荡的情况下,各国会购买黄金。民众会购买能够保值的不动产或其他资产。现在所发生的就是这种情况:加密货币开始遭遇资金抽离,需求下降,一切都崩溃了。”因此,别利亚耶夫指出,可以预料许多交易平台将停止存在,因为加密货币的业务范围将继续缩小。[2022/11/29 21:09:31]

Etherscan推出Beta版浏览器插件,可显示实时Gas费和区块号:11月26日消息,以太坊浏览器Etherscan发推文称,近期推出Beta版浏览器插件,可显示实时Gas费用和区块号。此外还自带深色模式,可选择添加API密钥以改进速率限制。[2022/11/26 20:48:26]















隐私Web3.0公链
金色电音节 | 9月18日厦门站强势来袭,嗨翻鹭岛:9月18日金色电音节即将登陆厦门,本次电音节以“释放真我”为主题,让忙碌中的你,在这个周末狂欢夜,找到真我的意义.
1900/1/1 0:00:00元宇宙概念又添了新故事,不过这一次是出现在八竿子打不着的理想、蔚来身上。前几天,一则关于理想、蔚来准备发行数字货币的消息在网上流传开来.
1900/1/1 0:00:00代币经济学的多功能性应该适合游戏设计,包括作为一种心理工具,而不仅仅是一种「盈利」机制。原文标题:《速览加密游戏现状:市场表现低于整体,65%仍在开发阶段》撰文:Calmdonut编译:深潮Te.
1900/1/1 0:00:00作者:蒋媛媛元宇宙,一个30年前提出的术语,将近一个世纪前的构想,再现全球资本市场。据麦肯锡公司(McKinsey&Company)估计,2022年前五个月,企业、私募股权公司和风险投资.
1900/1/1 0:00:00NFT里的最强王者也难逃熊市命运。8月24日,无聊猿NFT的地板价跌至66.9ETH,创下今年以来的最低值。由于其在NFT市场的特殊地位,价格暴跌致使NFT借贷协议BendDAO陷入流动性危机.
1900/1/1 0:00:00Uniswap如果成功开启费用开关,将向市场发出信号:无价值的治理代币实际上可以捕获价值。撰文:BenGiove编译:AididiaoJP,ForesightNews目前为止,Uniswap是协.
1900/1/1 0:00:00