前言
DeFi并非新生,早在2008年,中本聪Nakamoto在比特币及其区块链的白皮书中就展示了DeFi无需传统金融中介参与即可提供支付服务的潜力。2020年,随着自动做市商制度和流动性挖矿横空出世,去中心化金融DeFi迎来爆发式增长,吸引了大批资金争相涌入。2021年底,DeFi的总价值锁定达到顶峰,为1821.6亿美元。进入2022年,在宏观经济不确定、地缘紧张局势、黑天鹅事件、DeFi链上攻击和漏洞增加以及加密市场普遍低迷的大环境下,DeFi也遭受了巨大冲击。2023年DeFi何去何从,合规是始终是绕不开的话题。
下文,刘磊律师团队结合前沿研究成果以及团队亲办案件,对DeFi境内外最新最前沿的合规场景进行探讨。
作者|刘磊律师、林亦雯律师
北京盈科律师事务所
Part1.?DeFi主要概念
根据2022年美联储以及2023年1月BIS国际清算银行给出的定义,去中心化金融是一种新的金融范式,它是由一组新兴的金融产品和服务组成,在去中心化平台上运行,使用区块链记录和共享数据。它利用分布式账本技术提供借贷、投资或交换加密资产等服务,而无需依赖传统的中心化中介。具体来说,DeFi有三个特性:
DeFi的核心在于“去中心化”。它是一个竞争性、可组合和非托管的金融生态系统,不需要银行或其他传统的中心化中介机构,任何人都可以成为中介或部署协议,甚至启动新的分类账。
DeFi是加密金融体系的一种模式。系列DeFi协议将各类服务实现为一套智能合约,即编码传统金融操作逻辑的软件程序。因此,DeFi用户不是与交易对手进行交易,而是与软件程序进行交互,这些软件程序汇集了其他DeFi用户的资源,以保持对其资金的控制。
DeFi具有相当高的匿名性。运用DeFi交易的双方可以直接达成交易,所有合同和交易细节都记录在区块链上,并且这些信息很难被第三方察觉或发现。DeFi没有任何安全网,缺乏对犯罪行为或投资者欺诈的保护,并且错误交易无法撤销。
加密货币市场与现实世界的融合是行业发展的大趋势,股票、基金、衍生品甚至其他资产,都有望以Token形式作为价值表达。就像美元在加密货币市场中以USDT、USDC等美元稳定币的形式存在一样,传统金融在加密金融体系中也会发生映射:
图表1:加密金融与传统金融对比

Part2.?DeFi生态
DeFi的核心规则在于智能合约。智能合约协议支持借贷、交易、编码产权和游戏等用途,任何人都可以在区块链上部署永久的、去中心化的应用程序。基于智能合约,DeFi的产品和服务得以在没有银行等可信赖的中央中介机构的情况下进行,包括支付、借贷、交易和投资、融资和保险等。DeFi生态主要有以下三个方面:
去中心化借贷平台。在DeFi借贷平台,用户存放、借出代币,同时支付或赚取利息。不同于P2P平台,DeFi借贷平台规则是由智能合约完成的,且允许用户借贷的限额通常是由所提供的抵押品的数量和类型决定的,而且远低于抵押品价值的100%。例如,最大的DeFi借贷平台之一MakerDAO将借贷额度限制在抵押品的66%价值。如果借出资金的价值低于此,用户将被迫支付额外费用并可能失去其抵押品,因为这一切都是写在去中心化的智能合约里的,智能合约允许第三方通过将抵押品转换为以债务计价的加密资产来清算抵押品。
去中心化交易所(DEX)。交易所是DeFi中非常重要的基础设施,它的交易量能够直接反映出市场信心和活跃度。交易所实现了各类代币的市场价格标定和资产之间的转换。用户支付或赚取利息及手续费,同时由于去中心化的特性,绝大多数平台不收取或仅收取少量的平台使用费,将大部分收益返还给用户。2023年3月22日巴黎区块链峰会我们看到,交易所的竞争不再只是像往常一样只比拼用户量/交易量,在愈发去中心化的加密世界中,各家交易平台不断构建自己的生态圈,钱包、公链、投资、NFT平台等,向真正的Web3世界进军。
美联储布拉德:预计到2022年,通胀率将达到2.5%至3%:美联储布拉德:预计到2022年,通胀率将达到2.5%至3%,达到框架目标,并有理由加息。[2021/6/18 23:48:20]

项目代币区块奖励和项目方补贴。在去中心化交易所,挖矿者把资产对存入流动性池LP进行AMM做市,提供流动性并赚取手续费,即流动性挖矿。流动性挖矿是DeFi崛起的发令,是项目早期冷启动的关键动力,因此其几乎成为了DeFi协议的标配。流动性挖矿的本质是一种特殊的补贴形式。项目方补贴也是类似的产品,项目创始人在项目的早期就拿出大部分的代币,按照固定时间表奖励给使用项目且投入流动性的用户。这样做的好处是,用户的资金投入不仅能够获得相应的利息收入,同时还能够获得项目权益奖励。对于项目方来说,更加有动力运营好项目,为项目代币赋值。
Part3.?DeFi主要合规风险点
DeFi金融服务的开展,绕不开当地政策的要求以及监管,现阶段并没有一套完善的制度来参考,各国也都在摸索,并且相关法律法规的制定是滞后的。在当下,不论是服务提供方还是服务使用方,都在高度警惕合规风险,监管也必然将进一步增强。拥抱监管,是2023年DeFi的全球关注点。
1、中国境内的法律风险
(1)?政策性风险
鉴于DeFi虚拟资产与法币相互转换的关键纽带是加密货币,由于加密货币可能会影响到国家货币主权的行使,许多国家对其采用强监管措施。我国现行政策是,认可虚拟货币的财产属性和财产价值,如2021年北京市朝阳区法院京0105刑初1302号认为:“虚拟货币具有财产属性,为财产性利益,属于盗窃罪所保护的法益。”2022年5月5日上海高院在官方公众号“浦江天平”上的一则案例评析中也肯定了比特币作为虚拟财产的价值所在。但从根本上否定其货币属性,并禁止其在国内发行、交易和传播使用。
图表2:中国监管机构和行业协会关于数字货币的主要监管文件


以上监管体系文件明确反映如下监管态度:
①参与项目时需要缴纳一定的费用,这些费用有一部分是给了早期参与人员;
②收益周期短,可能每周甚至每天都有收益,刺激用户推荐和宣传项目;
③代币较少应用场景,为此会有项目内套娃的现象,比如多种Token和多种NFT之间套娃;
④项目新功能上线时间极短,多为仿盘,无实际链上需求。比如一个月内就完成了各种NFT的铸造和Token的发售。
(2)?刑事法律风险
刘磊律师团队结合办理的虚拟货币刑事案件认为,以下几种行为最容易被办案机关识别为损害法益,进而触犯刑事犯罪:
一是OTC承兑商进行的虚拟货币与法币之间的交易,在入金和出金环节涉及上游犯罪资金和涉案“赃币”,一旦OTC商家在收到“赃款”或“赃币”的情况下,被推测出交易过程中,属于“知情或者应当知情的”,那么,OTC商家轻则“冻卡”或冻结“交易所上的虚拟币账户”,重则涉嫌“掩饰隐瞒犯罪”;
IT公司Globant 2021年第一季度购入价值50万美元的BTC:IT技术解决方案公司Globant在5月25日向美国证券交易委员会提交的一份声明中透露,它在2021年第一季度购买了价值50万美元的BTC。据悉,该公司的加密货币投资和支出被列在其 \"无形资产 \"中,与该公司拥有的许可证、客户关系、客户合同和非竞争协议一起。Globant表示,它将比特币宣布为无形资产,是因为它 \"缺乏物理形式,而且其使用寿命也没有限制\"。它补充说,在数字资产上取得的任何收益将不会被确认,直到它们被出售。(Cointelegraph)[2021/5/25 22:42:06]
二是利用发行虚拟货币,开设虚拟币交易所,进而涉嫌的非法集资、、非法经营的问题;根据2022年2月23日《非法集资》的最新司法解释进行解读:发行项目代币募集主流的虚拟货币,如果散户手上的虚拟货币明确来源于人民币兑换,那么该行为也可以定义为非法集资;另外:交易所涉及的原因在于交易所设置了“推荐返佣”这个机制很容易被认定为超过三层,且层层之间具备返利,进而构成罪的要件;
三是非法发行Token、擅自公开发行证券的ICO、IEO等危害金融管理秩序的行为,目前DiFi的流动性挖矿的模式,大多数都属于变相的“ICO”,通过AMM做市商的原理,通过反比例函数关系,变相地发行项目代币。相较于传统的ICO去交易所发行项目代币,这种模式可以更好地做市,炒作项目代币的市场价格;所以,一旦该模式下,添加项目代币的项目方,被认为是发币募集,就有构成非法集资的风险;
四是利用虚拟货币进行、网络等。违反上述规定的相关刑法罪名主要集中在非法吸收公众存款罪,组织、领导活动罪,非法经营罪,掩饰、隐瞒犯罪所得、犯罪所得收益罪,帮助信息网络犯罪活动罪,罪,盗窃罪,开设罪,罪,罪等罪名。我们结合DeFi场景具体分析以下几种构罪形式:
① 组织、领导活动罪
根据《刑法》第二百二十四条规定:“组织、领导以推销商品、提供服务等经营活动为名,要求参加者以缴纳费用或者购买商品、服务等方式获得加入资格,并按照一定顺序组成层级,直接或者间接以发展人员的数量作为计酬或者返利依据,引诱、胁迫参加者继续发展他人参加,取财物,扰乱经济社会秩序的活动的,处五年以下有期徒刑或者拘役,并处罚金;情节严重的,处五年以上有期徒刑,并处罚金。”
分为两种,即普通的行政违法型和犯罪型。要证明构成犯罪型,除满足金字塔结构、层级性返利、无限制拉人头外,还需要满足收取入门费、以拉人头数量为返利依据、取财物为目的三个关键性条件。刘磊律师结合亲办的虚拟货币重大影响力案件,介绍两种涉嫌犯罪类型:
一是设立虚拟币交易所涉嫌。很多人不理解,交易所为什么也触犯组织、领导活动罪呢?原因在于交易所设置了“推荐返佣”这个机制。交易所推荐返佣,即任何一个交易所上的注册用户,注册完成后交易所就会给一个“推荐邀请码”,所以,用户A推荐给用户B,只要B通过A的推荐码完成注册,那么,以后A推荐的人,在交易所上交易产生的所有手续费,就会返给A一部分,比如说20%;然后,A的下线B再推荐其他下线C,那么C就会给B返20%。但很多人以为这种模式没有达到三层之间的层层返利呀,其实就是两层。但刘磊律师团队在实务中发现,办案部门认为交易所平台是最终受益人,平台算作第一层,这样就变成了平台、A、B三个层级之间层层有返利,达到了罪层级的标准。
二是在DeFi场景中利用流动性挖矿类型。流动性挖矿指的是项目方为了奖励用户使用项目、注入流动性而按照具体时间表以及用户投入资金比例发放项目代币的模式。DEX交易所由自动做市商(AMM)协议提供支持,该协议使用算法来定义池中数字资产的价格。确定代币价格的最基本和最常用的等式是将每个代币的价值乘积流动性池等于一个常数,即x*y=K。如果用户对一种资产有很高的需求并开始提取它,则该资产的价格会上涨,而另一种资产的价格会下降,从而为流动性提供者创造了套利机会。根据刘磊律师团队办理DeFi流动性挖矿案件的经验,这类案件是在去中心化交易所进行的,与中心化交易所不同,去中心化交易所DEX无需注册账户,而是以冷钱包地址直接交易,匿名性更强;去中心化交易所不收取手续费,而是由做市商收取交易手续费,一般是千分之三;与传统的犯罪不同,DeFi流动性挖矿案件返利层级不明显,办案机关主要以“币价上涨全靠拉人头”,以及项目代币是空气币、币,没有实体经营为由,认定层级之间存在间接返利和具有取财物的目的。
Crypto.com Visa卡用户2020年支出同比增长55%:加密货币交易所Crypto.com发布了其2020年消费者支出观察报告,详细介绍了其Visa卡的支出趋势和数据。该报告发现,2020年每位用户的总支出同比增长55%,在线支出增长了117%,尤其是住房、家庭用品、食品杂货和跨境交易类别。(Newswire)[2021/4/1 19:34:44]
DeFi中的关键就是智能合约,在智能合约模式中,犯罪团伙需要一个虚拟货币地址,将用于犯罪的智能合约部署到区块链上,然后包装成理财项目,并在各种社群中以高额收益为由大肆宣传。项目方不仅在ETH、TRX、BSC公链发行智能合约、上线DAPP,还为项目设置了一系列丰富的“奖励机制”:捐赠奖励、推荐奖励、领导奖励等,这些奖励机制又和项目的主玩法形成体系,一并运行在智能合约上。即用户除了可以通过平台方的DAPP投入主流币,冻结一定天数后根据本金数量获取静态收益,还可以通过发展线下、获取各个层级的动态收益,以及参与平台的各种游戏活动获取收益。
② 非法经营罪
DeFi具有借贷、交易和投资、融资、支付和保险等服务功能,由合约实现,使得原本监管严格,需要相关资质、牌照,多方参与且看重个人信用和资产的金融市场变得简单化,任何个体都可能成为保险公司、P2P公司,或者大型资产证券化、IPO项目的主体。DeFi映射的传统金融业务,如:
a.设定保险机制,约定某区块链币种跌破某价位即可获得保险赔偿;
b.设置抵押物,以价格波动的产品作为抵押,借贷或配资稳定价格的币种;
c.P2P式的一对一约定利率借贷行为;
d.证券化产品,如ICO,IMO,IDO,STO等;
e.新币种的申购和抽签;
f.法币交易、币币交易的支付结算等。
因以上金融类业务以虚拟货币的流通兑换为核心,会对原本稳定的市场金融造成一定冲击和影响。根据《中华人民共和国刑法》第二百二十五条第三款之规定,未经国家有关主管部门批准非法经营证券、期货、保险业务的,或者非法从事资金支付结算业务的,构成非法经营罪。事实上,刘磊律师团队在近期办理的国内重大影响力资金盘案件中发现,侦查机关往往以“涉嫌非法经营罪”立案侦查,到审查起诉阶段则被检察机关变更罪名为组织、领导活动罪,或者直接在起诉意见书中变更罪名。为什么口袋罪名“非法经营罪”不香了呢?刘磊律师认为主要有以下五点原因:
a.开设虚拟货币交易所,包括发行项目代币的行为本身并不构成非法经营罪。非法经营罪是指自然人或者单位违反国家规定,故意从事非法经营活动、扰乱市场秩序情节严重的行为。其中,“违反国家规定”以及“扰乱市场秩序”是认定该罪的根本构成要件,该罪名的根本宗旨在于保障特定性经营活动纳入国家的管控之中。但虚拟货币交易场所、发行虚拟货币的行为往往发生在境外,本身就不可能扰乱我国的市场经济秩序,不能被评价为“违反国家规定”的行为,而且很多交易所早就不允许用户在该平台上从事相关交易。?
b.在境外开设虚拟货币交易场所、发行虚拟货币的行为,并不符合《刑法》第225条规定的前三项所规定的特许经营事项。境内本身并不存在依法经营的该类业务,所以自然不能将经营该类业务的行为纳入“违反前述特许经营的范畴”,并在此基础上认定该行为涉嫌非法经营罪。
c.?“开设虚拟货币交易场所、发行虚拟货币的行为”也不能被认定为“非法从事资金支付结算业务”。就“资金支付结算业务”的认定而言,中国人民银行在1997年12月1日起施行的《支付结算办法》第3条规定,支付结算是指单位、个人在社会经济活动中使用票据、信用卡和汇兑、委托收款等结算方式进行货币给付及其资金清算的行为。2017年6月2日施行的《最高人民检察院关于办理涉互联网金融犯罪案件有关问题座谈会纪要》第18条和第19条分别指出:“支付结算业务是商业银行或者支付机构在收付款人之间提供的货币资金转移服务。非银行机构从事支付结算业务,应当经中国人民银行批准取得《支付业务许可证》,成为支付机构。……”“在具体办案时,要深入剖析相关行为是否具备资金支付结算的实质特征,准确区分支付工具的正常商业流转与提供支付结算服务、区分单用途预付卡与多用途预付卡业务,充分考虑具体行为与‘地下钱庄’等同类犯罪在社会危害方面的相当性以及刑事处罚的必要性,严格把握入罪和出罪标准。”2019年2月1日施行的《最高人民法院最高人民检察院关于办理非法从事资金支付结算业务、非法买卖外汇刑事案件适用法律若干问题的解释》第1条列举了违反国家规定情形下的虚构支付结算、公转私、套取现金和支票套现等非法从事资金支付结算业务情形。概言之,支付结算业务必须是提供付款人和收款人之间的“货币给付及其资金清算”,在境外开设虚拟货币交易场所的行为跟支付结算不存在任何关系;至于发行虚拟货币且允许用户以虚拟货币支付手续费,则属于交易所自身与服务对象的款项计算,并不属于第三方提供的支付结算业务。
FTX交易所将提高总统2020合约的保证金标准:随着美国总统大选临近,总统2020合约波动性将会提高。因此FTX将在24小时之内将初始保证金要求提高到0.5美元,这意味着用户需要0.5美元做空1个TRUMP代币,需要当前TRUMP价格来做多1个TRUMP代币。同时将维持保证金要求提高到0.4美元-0.1*距离大选的天数(美元)。这对另一位总统候选人拜登的代币BIDEN同样适用。[2020/10/30]
d.现有的虚拟货币监管政策不属于“国家规定”,在境外开设虚拟货币交易场所、发行虚拟货币的行为并不满足非法经营罪“违反国家规定”这一构成要件。具体而言,《刑法》第96条规定:“本法所称违反国家规定,是指违反全国人民代表大会及其常务委员会制定的法律和决定,国务院制定的行政法规、规定的行政措施、发布的决定和命令。”就此,最高人民法院在《关于准确理解和适用刑法中“国家规定”的有关问题的通知》中,明确指出:“‘国务院规定的行政措施’应当由国务院决定,通常以行政法规或者国务院制发文件的形式加以规定。”“对有关案件所涉及的‘违反国家规定’的认定,要依照相关法律、行政法规及司法解释的规定准确把握。对于规定不明确的,要按照本通知的要求审慎认定。对于违反地方性法规、部门规章的行为,不得认定为‘违反国家规定’。”由此可知,司法机关不能根据中国人民银行等部门发布的《关于进一步防范和处置虚拟货币交易炒作风险的通知》将境内开设虚拟货币交易场所的行为认定为“非法经营罪”中的“违反国家规定”。
e.开设虚拟货币交易场所、发行虚拟货币的行为被认定为违反《刑法》第96条的“国家规定”,也不能根据《刑法》第225条第项认定其行为构成非法经营罪。具体而言,基于现行法律以及司法解释并未将“开设虚拟货币交易场所、发行虚拟货币的行为”认定为《刑法》第225条第项所规定的“其他严重扰乱市场秩序的非法经营行为”。而最高人民法院在《关于准确理解和适用刑法中“国家规定”的有关问题的通知》中明确指出:“各级人民法院审理非法经营犯罪案件,要依法严格把握刑法第二百二十五条第的适用范围。对被告人的行为是否属于刑法第二百二十五条第规定的‘其他严重扰乱市场秩序的非法经营行为’,有关司法解释未作明确规定的,应当作为法律适用问题,逐级向最高人民法院请示。”所以说,即使“全国人民代表大会及其常务委员会制定的法律和决定,国务院制定的行政法规、规定的行政措施、发布的决定和命令”明确禁止“开设虚拟货币交易场所、发行虚拟货币”,在最高人民法院没有明确该行为符合非法经营罪兜底条款之前,地方司法机关也不能将该类行为界定为非法经营罪。
③ 非法集资犯罪
在DeFi场景下,通过去中心化交易所进行非法集资是较为常见的方式,这类集资行为具有两个特征:
一是虚拟货币的募集对象与以往P2P、私募类案件的募集对象存在差异,相对圈层化从而较为封闭;
二是在去中心化交易所上,不法分子可以为其发行的“空气币”建立流动性池,然后诱投资者在该去中心化交易所上购买,可以再通过抛售砸盘的方式攫取投资者的资金。
2021年5月1日颁布的《防范和处置非法集资条例》第二条第一款规定:“本条例所称非法集资,是指未经国务院金融管理部门依法许可或者违反国家金融管理规定,以许诺还本付息或者给予其他投资回报等方式,向不特定对象吸收资金的行为”。此外,该条例第十九条第项明确规定,以从属于虚拟货币业务名义吸收资金,可能属非法集资。非法集资主要涉及以下两个罪名:
a.非法吸收公众存款罪:《刑法》第一百七十六条的规定,非法吸收公众存款或者变相吸收公众存款,扰乱金融秩序的,处三年以下有期徒刑或者拘役,并处或者单处罚金;数额巨大或者有其他严重情节的,处三年以上十年以下有期徒刑,并处罚金;数额特别巨大或者有其他特别严重情节的,处十年以上有期徒刑,并处罚金。单位犯前款罪的,对单位判处罚金,并对其直接负责的主管人员和其他直接责任人员,依照前款的规定处罚。2022年2月23日,最高人民法院决定对《关于审理非法集资刑事案件具体应用法律若干问题的解释》予以修改,修正后的司法解释自2022年3月1日起实施。该解释第二条第八项修改为“以网络借贷、投资入股、虚拟货币交易等方式非法吸收资金的”,以非法吸收公众存款罪定罪处罚。这是法律首次将吸收虚拟货币的行为纳入到非法吸收公众存款的行为模式。
声音 | BB:2020年将会继续突出EOS的技术、框架和治理:2月20日,Block.one CEO Brendan Blumer发推文称,EOS建立在最先进的技术、最一致的框架和最健全的治理之上。我相信2020年会强调突出这一点。[2020/2/21]
b.集资罪:若项目满足以下三项要件,则存在构成集资罪的风险:
一是以非法占有为目的。判断是否有非法占有的主观目的的存在,需要着重对“项目是否真实存在、项目是否正常运营、资金流向”等方面进行考量;
二是使用方法非法募集资金。通过许诺还本付息或者给予其他投资回报的行为,诱使投资者参与项目并投入资金,实际却并未履行前述承诺,则有可能被认定为符合此项要件。此应结合个案案情从行为人的客观行为、主观心理等层面进行具体分析;
三是数额较大。根据《非法集资刑事案件的解释》第五条,个人集资数额在10万元以上,单位在50万元以上的,属于“数额较大”的情况。
④ 网络犯罪
国家对网络犯罪行为的打击态势趋于严格,虚拟货币作为容易涉的高发区更是受到了重点监管。由于DeFi支付去中心化、匿名化的特点,特别是智能合约技术的出现,网络平台的运营者可以将平台部署在区块链上,以虚拟货币作为网络平台收款和提现的新工具,不断触碰“网络”的红线,触犯《刑法》第三百零三条罪、开设罪、组织参与国外罪等。代表性的案例有:
某DeFi+Gambling行业项目。该项目声称人人皆可“BeTheHouse”,用户可以选择将资金存入流动池中,从而获取到平台整体收益的分红,这些人池的资金会被铸造House代币,每一个House代币都被用来计算分红的权重,所有的竞猜业务收益都会直接回流到流动池,每一个“Household”可以提取这些收益,等同于允许投资者在DeFi中的流动性池进行另一种DeFi投资。此外,项目方通过代币经济,为投注和投资的用户提供奖励。代币代表获得参与DAO决策的投票权,代币持有者有资格获得House的未来分配利润。
哈希。由于每一个区块被开采之前不能明确其区块的哈希值,平台的运营者便利用这个特点制定出诸多针对区块哈希的游戏。由于区块链透明去中心化等特点,参者可以在区块浏览器中自己查询是否中奖,所以这类平台基本不存在作弊的情况,使得这类平台深受徒的喜爱,这也助长了这些平台的发展。
⑤ 罪
如果说币圈是黑灰产业的重灾区,那么DeFi是犯罪的天堂。Dapps用户通常无需提KYC/CDD信息即可访问这些服务,这使得DeFi生态系统成为网络犯罪分子和其他寻求的极佳渠道。我们总结了三个主要的DeFi类型:
a.通过去中心化交易所DEX。犯罪分子获取以太币或基于以太坊的代币,将资金转移到他们在DEX中使用的钱包,以太币或基于以太坊的代币在DEX交换为新代币。新的代币存放在合法的交易所,然后兑现为法定货币。
b.通过DeFi混合器。区块链的透明度使犯罪容易被追踪和检测。为了逃避侦查,犯罪分子经常利用加密资产“混合器”,将来自不同用户的资金混合在一起,使得追踪资金的最终来源变得艰难。犯罪分子获取以太币或基于以太坊的代币,进到DeFi借贷平台,将资金发送到TornadoCash地址,Tornado现金中获得新的“干净”代币。
c.通过跨链桥。DeFi生态系统的一个固有限制是特定DeFi网络内的交易仅限于基于该区块链的代币。换句话说,区块链是不可互操作的,用户不能使用比特币与基于以太坊的Dapps进行交易。于是,犯罪分子将非法来源的比特币发送到跨链桥,再从跨链桥接收新的“干净”代币以换取他们的比特币,新的代币可以继续发送并在DEX上进一步交换,或者在中心化交易服务中交易法定货币。DeFi这种无需经过KYC即可在DeFi生态系统中交换加密资产的能力,为犯罪分子所利用。
⑥ 其他犯罪类型
a.闪电贷攻击。闪电贷是一种区块链上的无担保贷款,借款者需要在一个区块内归还贷款,如果贷款未被归还,则借款行为也无效。闪电贷攻击是2021年针对DeFi项目的最主要的攻击类型,攻击者往往通过将借出的大量资金转入去中心化交易所或借贷协议,使得某些虚拟货币的价格大幅上涨或下跌然后从中获利。
b.漏洞攻击。随着越来越多的应用通过智能合约实现,智能合约设计本身的一些漏洞也会被黑客用来发起攻击,其中主要的漏洞包括合约机制漏洞、代码漏洞、治理漏洞等。
c.预言机攻击。预言机是区块链的基础设施,是将区块链外的信息导入区块链的一种方式。使用去中心化预言机获取虚拟货币的价格数据常被用来作为应对闪电贷攻击的一种手段,不过不法分子仍然有机会通过对预言机进行攻击导致DeFi项目的价格出现异常进而获利。
以上犯罪类型常见于全球范围内的黑客攻击,这些行为会触犯《刑法》非法侵入计算机信息系统罪、非法获取计算机信息系统数据、非法控制计算机信息系统罪、提供侵入、非法控制计算机信息系统程序、工具罪、破坏计算机信息系统罪等。
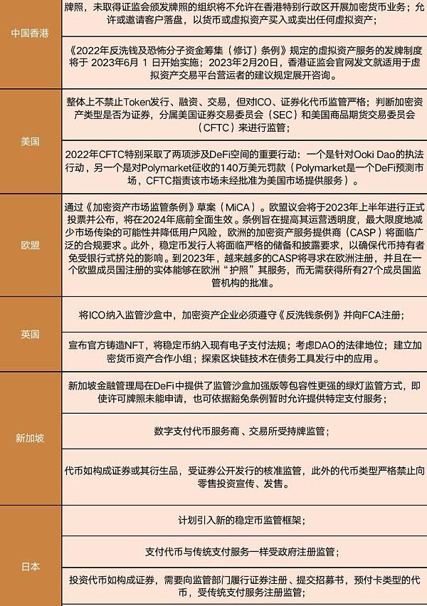
2、境外的主要合规要求
整体上各国都在积极拥抱新技术新变革,积极探索场景应用,也逐步在完善监管制度,重点在于防范和恐怖主义融资,保持金融稳定。具体来看:
图表3:主要国家和地区组织合规要求


Part4.?我们的合规关注点和建议
1、高度重视DeFi生态在中国的刑事风险
管辖“不受限”。“94通知”第三条明确规定,境外虚拟货币交易所通过互联网向我国境内居民提供服务同样属于非法金融活动。对于相关境外虚拟货币交易所的境内工作人员,以及明知或应知其从事虚拟货币相关业务,仍为其提供营销宣传、支付结算、技术支持等服务的法人、非法人组织和自然人,依法追究有关责任。可见,机关是否可以“管辖”这类案件,与公司所在地是在境内或境外,并无排他的决定性关联。
根据我国《刑法》确立的属人管辖和属地管辖原则,我国的、检察机关或金融监管机构可对“出海”的数字货币交易所行使长臂管辖权,向境外交易所实体或交易所的实际控制人提起调查和控诉,获取证据,并其纳入我国的行政执法和司法管辖范围内。同时,基于中华人民共和国公民身份,行为人从事VA交易过程中若涉嫌、、非法集资、非法经营罪、开设、帮助信息网络犯罪活动、掩饰隐瞒犯罪所得、犯罪所得收益,以及计算机犯罪的,、检察等执法和司法机关将追究刑事责任。所以,就算在境外开展专门针对境外用户的DeFi项目,或是将开发团队和运营团队分别放置在境内外的架构,仍无法规避刑事风险。
警惕资金盘。高收益项目本身就存在巨大的风险,大部分资金盘都许诺高收益,但高收益从哪里来是一个非常值得考虑的问题。资金盘的机制非常固定,有四大特点:
参与项目时需要缴纳一定的费用,这些费用有一部分是给了早期参与人员;
收益周期短,可能每周甚至每天都有收益,刺激用户推荐和宣传项目;
代币较少应用场景,为此会有项目内套娃的现象,比如多种Token和多种NFT之间套娃;
项目新功能上线时间极短,多为仿盘,无实际链上需求。比如一个月内就完成了各种NFT的铸造和Token的发售。
此外,资金盘无投资机构参与,社区氛围单一,社群只谈论收益,而没有理性地探讨项目建设方面内容,这些特征都在提示这很可能是资金盘。
盗币的风险。在web3领域,黑客的行为更难受到追踪和监管,用户无法看懂智能合约,但至少可以选择那些通过Certik等机构审计的项目。最大的威胁是钓鱼攻击,黑客会利用邮件、短信、虚假App给用户发送一些链接,如果不小心点击了这些链接,就会泄露钱包信息,甚至会签署一些权限。所以在点击任何链接、签署交易前,看清链接来源、交易地址和交易内容。
2、全球监管政策的发展趋势和特点
在全球经济增长普遍放缓的当下,选择布局加密行业,成为全球加密资产中心已经是许多国家和地区在2023年努力竞争的方向。欧盟MiCA和TFR监管法案将开始实施,美国的加密监管框架将逐渐完善和立法,更多国家的加密监管政策也将陆续落地,各国内部将出现明确统一的加密监管制度,国际的监管合作也会不断加强,这将为监管加密资产提供必要的制度和执法基础。
刘磊律师团队重点关注中国香港在虚拟资产方面的布局和发展。从去年10月底香港发表虚拟资产政策宣言,到2023年6月1日将实施《2022年反及恐怖分子资金筹集条例》规定的虚拟资产服务的发牌制度,香港迅速进入全球加密市场金融中心。2023年2月20日,香港证监会就加密货币交易发布了《有关适用于获证券及期货事务监察委员会发牌的虚拟资产交易平台营运者的建议监管规定的咨询文件》,标志着港府在放开加密货币交易领域迈出了重要一步,我们持续关注的问题有:
能否开设法币交易银行账户。目前香港地区的大多数商业银行不支持开设加密货币类业务的银行账户。海外银行账户是否可接入香港地区的交易平台,《咨询文件》尚未做出明确规定。未来虚拟货币交易能否从币币交易过渡到法币交易自有,目前还在观望。
能否拓展币币交易对。币币交易对已逐渐成为市场主流,与DeFi,GameFi等行业生态的联系更为紧密。更为重要的是,币币交易对可减少银行账户的使用,用户可以直接在平台上充提币以进行交易。当然,这会带来一定的压力。是否开放币币交易对,是否会发行港元稳定币,在交易平台的KYC/AML监管方面会有哪些新举措,也是我们密切关注的。
最后的话<<<<
去中心化金融DeFi带来新的加密资产创新的同时,也伴随着最大的金融犯罪风险。虚拟币是全球产业,我们始终以国际视野来研究和办理虚拟币相关案件。刘磊律师团队长期致力于数字金融犯罪研究和实践,代理了国内数起虚拟币大案要案,在DeFi流动性挖矿涉嫌犯罪方面也积累了丰富的办案经验。
刘磊律师团队建议,对于有意从事DeFi相关业务的人士,一定要深入研究并充分理解商业场景,并就解决这些风险的合规策略有高度的认知,向在数字金融领域专业人士进行法律咨询,为后续业务的高效合规开展做好前置工作。
??参考文献:
1.2023年1月BIS国际清算银行工作底稿1066号《分散金融的技术》;
2.联邦储备委员会,华盛顿特区ISSN1936-2854《去中心化金融:变革潜力和相关风险》;
3.Web3.0模式分析及中国应用创新探索;
4.2021年度中国虚拟货币犯罪形态分析报告;
5.分散金融:变革潜力和相关风险。
文章部分图文来自网络。
撰文:AzeemKhan编译:aididiaojp.eth,ForesightNews公共产品和新所有权模式的结合将推动互联网的下一次迭代.
1900/1/1 0:00:004月9日消息,MetaSleuth发推称,SushiSwapRouteProcessor2合约攻击事件导致0xsifu损失1800枚ETH。第一个攻击者已归还90枚ETH.
1900/1/1 0:00:00来源:Ebunker根据以太坊基金会协议支持团队的博客文章,客户团队同意在Goerli测试网进行平稳过渡之后,激活主网上的Shapella升级.
1900/1/1 0:00:00与前两年的一拥而上相反,目前微软、Meta等科技巨头纷纷削减或关闭元宇宙部门,我们不禁要问驶向元宇宙的科技巨轮已经抛锚了吗?非也.
1900/1/1 0:00:00Web3游戏以及重要运营数据Web3游戏是基于区块链技术的游戏,也称为链游。区块链使玩家能够拥有和交易游戏中的物品,如?NFT?和其他数字资产.
1900/1/1 0:00:00一种叫作BTCStamps的全新比特币NFT实现方式已经诞生,且在其问世的头20天内,通过该方式所铸造的NFT数量要远远超过我们已较为熟悉的?Ordinals起步时的数据.
1900/1/1 0:00:00