众所周知,痛觉具有复杂的调控机制。早在50多年前,科学家们就发现,电刺激脊髓上的一些脑区能够产生镇痛作用。蓝斑核和延髓吻侧腹内侧核分别通过在脊髓中释放去甲肾上腺素和血清素调控伤害感受的脊髓通路。此外,延髓尾侧腹外侧核被认为是参与疼痛调控的重要脑区。有研究表明伤害性刺激导致VLM表达c-Fos。但cVLM中参与疼痛的神经元群体的分子特征和相关神经通路,尚未可知。
美国NIH的MarkA.Hoon和国家心理健康研究所的MarioPenzo团队于2023年3月9日在NatureNeuroscience合作发表原著论文,揭示了cVLM中的儿茶酚胺能神经元通过cVLM–LC–SC通路,缓解伤害感受行为和炎症性疼痛导致的热刺激痛觉敏化,参与counter-stimulus导致的镇痛作用,且揭示了cVLM的镇痛需要去甲肾上腺素的参与。
   
欧易Web3钱包与以太坊开源基础设施BlockNative达成官方合作:据官方消息,欧易Web3钱包与以太坊开源基础设施BlockNative达成官方合作关系,用户可以直接通过欧易Web3钱包的Discover板块搜索并进入Blocknative,以使用其所提供的各类以太坊链上工具。此外,用户可连接欧易Web3钱包在BlockNative使用Mempool、查看加密资产和管理MEV。
据悉,欧易Web3钱包是最全面的异构多链钱包,支持50+公链。App、插件、网页三端统一,包含数字货币钱包、DEX、DeFi赚币、NFT市场、DApp探索5大板块。[2023/2/8 11:54:37]
儿茶酚胺能cVLM神经元被伤害刺激激活
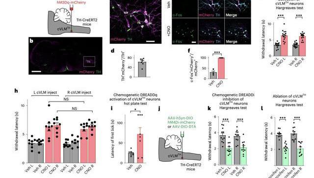
研究人员首先再现了cVLM神经元在伤害感受刺激下表达c-Fos。单侧辣椒素或ATP足底注射均导致双侧cVLM显著表达c-Fos。免疫组化结果表明,大多数TH阳性cVLM神经元表达c-Fos,因此本研究主要聚焦于cVLMTH神经元。原位杂交结果进一步表明,TH主要与VGlut2、而非Vgat共标,说明cVLMTH主要为谷氨酸能神经元。
Heroes of Mavia与Machinations合作验证其游戏经济体系:金色财经消息,P2E 链游 Heroes of Mavia 与游戏经济咨询组织 Machinations 合作验证其游戏经济体系与 Token 经济模型。Mavia 将接受 Machinations 的压力测试,包括模拟通胀和通缩事件在内的各种大规模经济情景。
此前报道,P2E链游HeroesofMavia完成250万美元融资,CryptocomCapital领投。[2022/3/25 14:18:04]
   
图1、脑干中的cVLMTH神经元被辣椒素激活
为了进一步验证上述结果,研究人员对cVLMTH神经元进行了在体钙成像记录。结果显示,辣椒素注射、伤害性热刺激和机械刺激均显著升高了cVLMTH神经元钙信号。
Sushi经社区投票已正式加入Daniele创建的Frog Nation:1月28日消息,Abracadabra和Wonderland等协议创始人Daniele于1月25日发博表示,Sushi已加入由前述项目组成的组织Frog Nation,并谈到Sushi未来几个月的计划。Daniele称,让Sushi成为最常用的DEX。
此前,Frog Nation 联合加密资管公司 Arca 于12月下旬在Sushi 治理论坛上提出重组提案,并在1月25日正式获得社区投票通过。[2022/1/28 9:18:42]
   
图2、cVLMTH神经元被伤害性刺激激活
激活cVLMTH神经元抑制伤害刺激反应
上述结果表明了cVLMTH神经元与疼痛的相关性。研究结果进一步调查了cVLMTH神经元如何参与疼痛信号传递。利用化学遗传学激活cVLMTH神经元显著抑制了小鼠对热痛刺激的反应;利用化学遗传学抑制cVLMTH神经元或损毁cVLMTH神经元则显著增强了对热痛刺激的反应。
英国银行业巨头NatWest禁止向币安付款:7月22日消息,英国银行业巨头NatWest集团已经阻止其所有客户向币安付款,该银行已通知其客户,做出这一决定是为了应对英国对该交易所的监管不确定性。(U.today)[2021/7/22 1:09:43]
   
图3、cVLMTH神经元有效地参与调控伤害感受行为
进一步,光遗传学实验得到了与上述相同的结果:光遗传学激活cVLMTH神经元显著抑制了对热痛刺激的反应。
   
图4、利用光遗传学刺激cVLMTH导致伤害感受行为的抑制
cVLMTH神经元的下游神经通路之一
加密友好银行Signature Bank宣布新的人事任命,计划扩展美国西海岸业务:加密友好银行Signature Bank宣布任命了新执行董事和 45 名专业人士,以扩展美国西海岸业务。其中 Judi Prejean 被任命为该行西海岸银行业务执行董事,负责该行西海岸的业务增长和持续运营,将与其他 45 名专业人士一同工作,其中包括了 15 个私人客户银行团队。Signature Bank 西海岸银行业务团队目前共有 19 个,由 61 名银行专业人员组成。注,加密友好银行 Signature Bank 此前推出了基于 Fireblocks 网络的企业级电子支付整合平台 Signet?,计划为移动、存储和发行数字资产提供安全的基础架构。[2020/7/8]
是LC-SC
为了更深入理解cVLMTH神经元如何发挥镇痛作用,研究人员利用病示踪技术调查了cVLMTH神经元的下游通路。结果显示cVLMTH广泛投射到LC,并且当利用化学遗传学激活cVLMTH时,投射到SC的LC神经元显著表达c-Fos。类似地,当利用光遗传学激活投射到LC的cVLMTH时,LC神经元的钙信号显著升高。行为学实验表明,光遗传学激活投射到LC的cVLMTH时显著抑制了热痛刺激行为。
   
图5、参与伤害感受行为调控的cVLM下游神经通路:cVLM–LC–SC
以上结果表明cVLMTH神经元能够激活LC神经元,但两者是否形成单突触连接?对LC脑切片进行钙信号记录的结果表明,光遗传学激活投射到LC的cVLMTH时,LCTH神经元的钙信号显著升高,且腹侧LC的钙信号的升高显著高于背侧LC。逆行跨单突触病示踪结果进一步表明,cVLMTH神经元与LCTH神经元形成单突触连接。
   
图6、cVLMTH与LCTH形成单突触信号输入
cVLMTH神经元的镇痛作用
依赖于SC中的去甲肾上腺素
研究人员进一步研究了cVLMTH神经元通过何种分子机制发挥镇痛作用。药理学研究结果表明,鞘内注射a-2肾上腺素受体拮抗剂yohimbine显著抑制了化学遗传学激活cVLMTH神经元所导致的镇痛作用。类似地,选择性敲除LC中的TH也显著抑制了化学遗传学激活cVLMTH神经元所导致的镇痛作用。相反,鞘内注射a-2肾上腺素受体激动剂可乐定显著缓解了化学遗传学抑制cVLMTH神经元所导致的热痛敏化作用。
   
图7、cVLMTH对伤害感受行为的抑制是由去甲肾上腺素所介导的
cVLM对于counter-stimulus导致的
镇痛作用是必要的
cVLMTH神经元是否能够缓解疼痛模型中的热痛敏化?研究结果表明,化学遗传学激活cVLMTH神经元显著抑制了CFA足底注射导致的热痛行为。另外,过往研究表明注射辣椒素作为counter-stimulus能够显著降低热痛刺激行为。
本研究发现,counter-stimulus显著降低了cVLMTH神经元在热痛刺激下的钙信号升高,且当利用化学遗传学抑制cVLMTH神经元时,counter-stimulus无法再产生镇痛效果。
   
图8、cVLMTH对于counter-stimulus所引起的镇痛作用的充分且必要的
总结
综上,该研究研究了除LC和RVM外的另一个重要的疼痛调控脑区cVLM,并发现cVLM通过cVLM–LC–SC通路发挥疼痛调节作用,靶向cVLM可能产生有效的镇痛疗法。
原文链接:
https://www.nature.com/articles/s41593-023-01268-w
参考文献
Gu,X.,Zhang,Y.Z.,O’Malley,J.J.etal.Neuronsinthecaudalventrolateralmedullamediatedescendingpaincontrol.NatNeurosci(2023).https://doi.org/10.1038/s41593-023-01268-w
编译作者:HongChaoli
校审:Simon
   
从2000年到2004年,央行发行了4套幻彩观音金币,分别为滴水观音、送子观音、莲座观音和白衣观音,2000年观音幻彩金币是我国贵金属纪念币中首枚采用幻彩工艺的纪念币.
1900/1/1 0:00:00大家好,这里是肖吾泉藏,从本文开始,将陆陆续续分享第一套人民币贰佰圆面值的各个版别,贰佰圆面值的版别共有5个,分别是“割稻”版、“炼钢”版、“长城”版、“颐和园”版、“排云殿”版.
1900/1/1 0:00:00财联社2月22日讯据推特网友爆料,SpaceX公司已通过发送电子邮件邀请其客户试用星链全球漫游服务。 该服务将收取每月200美元的费用,另外还要加上599美元的一次性安装费.
1900/1/1 0:00:00主要亮点: 加密货币总市值在过去24小时内从1.10T美元下跌到1.07T美元,变化幅度为-2.67%在过去24小时内下跌-1.46%后,截至发稿时比特币价格为24.
1900/1/1 0:00:00区块链技术是一种不依赖第三方、通过自身分布式节点进行网络数据的存储、验证、传递和交流的一种技术方案.
1900/1/1 0:00:00Billions项目组2022这一年出现了什么最突出的文旅元宇宙新项目。一、五台山数字景区在疫情影响的当下,网上文旅这一一个全新的活动形式逐步形成领域的不二选择.
1900/1/1 0:00:00