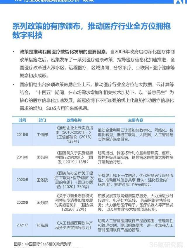
需求、政策、技术等要素驱动推动医疗SaaS行业发展壮大我国优质医疗资源集中分布在在一、二线城市的三级医院中,基层医疗机构数量多但聚集的医疗资源有限,随着分级诊疗、医联体建设的加速推广,医院间的协同互联需求增加。医疗SaaS能有效促进医院间信息与资源的共享,同时赋能互联网医院建设以实现线上诊疗,促进医疗资源合理配置。此外,医保谈判、带量采购挤压药企利润,处方外流、购药行为线上化趋势推动零售药店转型,面对不断变化的医疗环境,部署医疗SaaS成为医疗价值链上企业拥抱变化、实现高质量发展的重要举措。云计算、大数据等新一代信息技术的落地应用为医疗SaaS提供底层技术支撑,系列政策的有序颁布推动医疗行业与数字科技全面融合。医疗SaaS发展前景广阔,预计2025年其市场规模将达到177亿元。
医疗SaaS赋能院内、院外、制药、药品零售等多场景,助力各环节降本增效
医疗SaaS产业链结构清晰,多方位赋能各医疗场景。在院内场景,医疗SaaS广泛应用于临床信息管理、院内运营管理、医疗协同等环节,各级别医院根据自身需求进行差异化SaaS功能部署。在院外场景,医疗SaaS充分赋能各消费医疗机构和互联网医院建设。在制药环节,医疗SaaS助力新药研发与药品营销效率提升。在药品零售环节,医疗SaaS则能有效解决处方开具、药店运营环节的痛点。
IDC:2022年中国BaaS市场以20.8%的增速实现2.3亿美元的市场规模:金色财经报道,研究机构IDC发布《中国BaaS厂商市场份额报告,2022》,IDC报告显示,尽管2022年市场受到经济环境下行以及汇率波动的负向影响,中国区块链市场整体规模仍保持了上涨态势。IDC调研显示,2022年中国BaaS市场以20.8%的增速实现2.3亿美元的市场规模,中国政府行业区块链软件市场达到2.2亿美元的市场规模,市场增速达到37.3%。
区块链技术的韧性以及在数据要素发展中作为可信基础设施的必然性与必要性。当前,中国区块链产业已经走入深水期,新兴技术叠加实现数据可信闭环流转、以场景应用带动平台建设发展已经成为区块链市场必然的发展趋势。[2023/9/5 13:18:48]
安全合规、智能化、下沉化是医疗SaaS未来发展趋势
未来,医疗SaaS企业将从数据访问、数据分离、部署安全等方面推进合规建设,医疗SaaS产品将与AI、大数据、物联网等技术进一步融合,更加智能化、协同化,覆盖更多病种与医疗场景,医疗SaaS将下沉到中小城市、偏远地区,缓解患者就医难的问题。
报告:比特币NFT市场到2025年将达到45亿美元:金色财经报道,根据GalaxyResearch周五发布的一份报告,新兴的比特币NFT生态系统到2025年市场规模可能会达到45亿美元。分析师们预计,过去两个月的比特币Ordinal狂热并不是昙花一现。他们预测,对在比特币区块链上存储NFT的能力的需求在未来几年只会增长。Galaxy研究人员表示,甚至到今年夏天,整个产品和服务的基础设施将被完全开发,以满足这个不断增长的市场。[2023/3/4 12:42:02]
报告出品/作者:36kr
以下为报告原文节选~


摩根士丹利CEO:预计美联储将在2022年初加息:摩根士丹利CEO:预计美联储逐渐缩减购债的政策于今年年底开始,预计美联储将在2022年初加息。(金十)[2021/5/25 22:42:50]





实力派 | 谢纬:2020年娄底将把区块链应用推向更多领域:在今日的金色实力派上,“链城”娄底国家级区块链研究和应用示范推进领导小组办公室副主任谢纬发言指出:2019年(区块链行业)用焦灼,意外和惊喜来形容比较贴切的。针对“公链与联盟链”,谢纬指出:我是属于坚决看好联盟链的;如果我们把公链系统看成未来的”操作系统,那么当前做公链的企业尚不成熟,也存在抄袭别人代码的现象。此外,他还指出:一旦真正运用区块链思维,很多传统领域都会有机会。在我眼里,区块链真的能改变世界。2020年娄底将跨区域,跨产业,把区块链应用推向更多领域,除了传统的政务领域外,我们会延伸到优势产业领域应用。[2020/1/22]


声音 | 易欢欢:2020年区块链将进入快速且广泛应用之中:金色财经报道,北京互联网金融协会研究院院长易欢欢表示,2020年区块链将进入快速且广泛地应用之中,加密数字币+智能合约+分布式应用(DApp)等会全面开花,尤其是在金融领域方面,“区块链+金融”更将会全面应用:股票、贷款、抵押、产品、智能财产和智能合约等都会有所涉及。区块链不仅仅是一项技术,但在这轮技术革命中区块链的影响要远大于其他技术,可能会有颠覆性的业务、技术或企业出现。[2019/12/14]

报告汇总合集一览X虎鲸报告整理/定期更新中...
新能源/汽车/
新能源汽车|储能|锂电池|燃料电池|动力电池|动力电池回收|氢能源|充电桩|互联网汽车|智能驾驶|自动驾驶|汽车后市场|石油石化|煤化工|化工产业|磷化工|基础化工|加油站|新材料|石墨烯|高分子|耐火材料|PVC|聚氯乙烯|绿色能源|清洁能源|
科技/电子/半导体/
人工智能|Ai产业|Ai芯片|智能家居|智能音箱|智能语音|智能家电|智能照明|智能马桶|智能终端|智能门锁|智能手机|可穿戴设备|半导体|芯片产业|第三代半导体|蓝牙|晶圆|功率半导体|5G|GA射频|IGBT|SICGA|SICGAN|分立器件|化合物|晶圆|封装封测|显示器|LED|OLED|LED封装|LED芯片|LED照明|柔性折叠屏|电子元器件|光电子|消费电子|电子FPC|电路板|集成电路|元宇宙|区块链|NFT数字藏品|虚拟货币|比特币|数字货币|资产管理|保险行业|保险科技|财产保险|
互联网/媒体/游戏/教育/培训/
新媒体|自媒体|短视频|云视频|在线视频|电影行业|院线|票房|传媒|新闻出版|融媒体|社交媒体|游戏|手机游戏|虚拟现实|VR|AR|剧本杀|棋牌游戏|休闲游戏|网络游戏|海外游戏|云游戏|在线教育|少儿教育|互联网教育|英语教育|游学研学|STEAM教育|K12教育|学前教育|职业教育|国际留学|素质教育|AI教育|
金融/地产/
金融科技|消费金融|普惠金融|绿色金融|汽车金融|房地产金融|供应链金融|金融IT|银行业|城市商业银行|银行金融|不良资产|房地产|上海房地产|广州房地产|北京房地产|天津房地产|杭州房地产|长沙房地产|青岛房地产|商业地产|写字楼|融资租赁|
电商/零售/物流/餐饮/
电商行业|跨境电商|生鲜电商|农村电商|内容电商|社交电商|二手电商|O2O|团购|社区团长|服装行业|儿童服装|纺织服装|服装定制|女装|男装|羽绒服|休闲服饰|快时尚|时尚产业|她经济|女性群体|消费者趋势|网购|直播行业|抖音|快手|快递行业|食品行业|餐饮|茶饮新茶饮|饮料|咖啡|预制菜|团餐|休闲食品|卤制品|轻食代餐|方便食品|速冻食品|进口食品|有机食品|珠宝首饰|黄金行业|钻石|
医疗/健康/养老/
医疗器械|体外诊断|IVD|POCT|医疗影像|医药产业|生物医药|医药电商|康复医疗|医疗信息化|智慧医疗|互联网医疗|远程医疗|医疗机器人|医疗大数据|医疗耗材|医疗设备|儿科医疗|高端医疗|海外医疗|医疗租赁|眼科医疗|医疗租赁|HMO美国医疗|大健康|健康体检|运动健康|女性健康|保健品|医疗美容|整形|美容仪器|连锁医院|民办诊所医院|宠物医院|互联网医院|医生人群|养老产业|养老地产|银发人群|人口老龄化|
环保/矿产/资源/
环保产业|土壤修复|危废处理|污水处理|水务行业|节能环保|垃圾焚烧|垃圾分类|垃圾处理|空气净化|净水器|钢铁行业|钢铁电商|不锈钢|特钢|废钢|钢结构|装配式建筑|矿产|铁矿石|锂矿|煤矿|铜矿|智慧矿山|煤炭|煤炭机械|
特别说明:
本文汇总资料均来源于公开资料,内容均已注明来源,如有未尽之处,还望海涵。
整理汇总资料不会对原文做任何修改,仅提供目录、索引服务,版权归原作者所有。如用于商业用途请联系原作者,如有侵犯请联系我们马上删除。本文内容仅供参考,不构成任何投资者咨询意见或建议。任何人不应将本文内容作为投资决策的唯一参考要素,亦不应取代个人判断。文中任何内容均不保证及时性以及准确性。
本文为PDF文档格式,关注后私信即可获取下载链接,仅用于内部交流学习。
精选报告来源请关注@虎鲸报告
文/EmilyMason纳斯达克推出了一款针对机构投资者的比特币和以太币托管产品,并重点关注安全问题,这意味着它迈出了进军加密货币业务的第一步.
1900/1/1 0:00:00同学们经常会问到:申请美本,专业选的不同,未来就业薪资待遇会相差很大吗? 我的答案是:会! 坦普尔大学经济学教授DouglasA.Webber在近期的研究表明,文理科毕业的人群收入差距悬殊.
1900/1/1 0:00:002022年9月15日,2023版熊猫贵金属纪念币铸造开机仪式在线上盛大开启,使广大钱币爱好者一睹新版熊猫之风采.
1900/1/1 0:00:0005:16Halloweenisacelebrationobservedinseveralcountriesonthe31stofOctober.万圣节是10月31日在多个国家庆祝的活动.
1900/1/1 0:00:00几乎所有的加密货币用户都在他们的加密货币冒险中交替使用并且仍在使用加密货币和加密代币。不过,这不是罪过,因为这两个概念非常相似,只是略有不同。 重要的是要记住,硬币和代币是两类数字资产.
1900/1/1 0:00:00据统计,今年8月XR行业全球共完成17笔融资并购,国内完成5笔,国外完成12笔,8月目前已知的全球融资并购总额约为1亿7231万美元.
1900/1/1 0:00:00