
课程内容(来源:受访者)

退款相关内容(来源:受访者)

(来源:受访者)
信网4月18日讯(记者李美玉)优惠购买的课程,想要退费要按照原价扣除已上课的费用后再退,是否存在霸王条款?近日,市民金女士向信网(0532-80889431)反映称,她去年给孩子在青岛新航道教育市南雅思校区报名了留学国际课程,因身体原因孩子无法继续上课想要退款,需要按照课程单价原价去退,而她报名时是享受了一定优惠价格的。青岛新航道教育方面称,对于中途因个人原因退课退费的学生,则需要按照协议上规定的来。
币印将对部分矿池实行零费率优惠及相应结算调整:9月5日消息,据币印矿池官方公告,将对全部在挖BTC和ETH的客户于2022-09-08至2022-12-07期间实行零费率优惠。其中在矿池余额或矿池账户持有1 BTC以上,或5 ETH以上的客户将专享BTC、ETH零费率一年。针对结算功能,BTC费率模式将由FPPS变更为PPLNS,存放矿池余额的BTC、ETH暂停提现,并暂停提供闪兑功能。另因矿池账户资金托管币印钱包,具体提现方案将参照币印钱包官方公告执行。
几日前,币印矿池曾将ETC的挖矿费率由 3% PPS+ 调整为 0% PPS+。
昨日报道,币印因缺乏流动性导致提币困难,将于近期提出解决方案。[2022/9/6 13:10:20]
因身体原因无法上课想退款
Gate.io即日起实施8个月法币交易区免手续费优惠:据官方公告,Gate.io将从11月1日(今日)中午12:00—2021年7月1日中午12:00期间,全面实施长达8个月法币交易区0手续费优惠活动,法币交易区所有商家广告挂单和普通用户交易均可享受0手续费优惠(原普通用户0手续费不变)。Gate.io是行业内最早实施T+1方案的OTC平台,并推出法币OTC交易V服务和资金利息保障方案,为用户提供了最大化的资金安全保护。[2020/11/1 11:21:37]
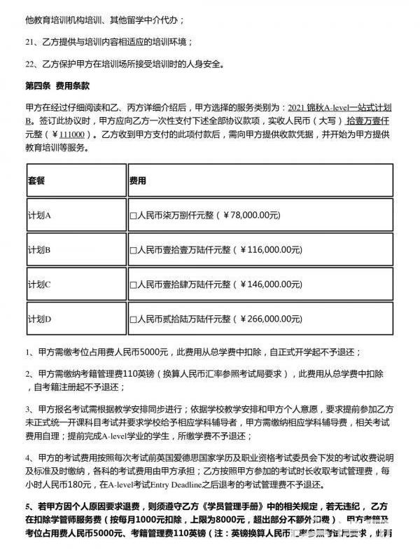
金女士告诉信网,她于2021年9月份,在青岛市南区香港中路远洋大厦新航道教育市南雅思校区给孩子报了两个出国留学课程,共花费12.7万元。其中一个课程已经上完,另一个价值11.1万元的“2021锦秋A-level一站式计划B”正在按照计划学习当中。
动态 | 全国10城政府发布针对区块链行业的专项优惠补贴政策:在近几年,全国已经有多地政府发布针对区块链行业的专项优惠补贴政策,据初步统计,目前全国共有上海、杭州、广州、长沙、青岛、贵阳、珠海、苏州、福州等10个城市的11个区域发布了专门面向区块链行业的专项优惠补贴政策。目前推出区块链专项政策的城市绝大多数都位于东部沿海地区,且多以区级行政区或者经济开发区的形式具体落地执行,注重区块链产业集聚化发展。预计区块链专项扶持政策从2020年开始会加速在全国各地推行,这些政策也将一定程度上解决区块链企业面临的早期商业模式不明显、缺乏落地场景等问题,进而真正推动区块链技术为社会造福。[2019/12/9]
金女士表示,由于孩子近日身体不适,不能继续学习,因此想要退课退款。“经过联系新航道教育的老师,我了解到协议上有关于退款的规定,意思是已经上了的课程,需要按照课程单价原价,甚至超过原价的金额扣除后,退还剩余的部分。”
动态 | 韩国政府称区块链技术可获得税务减免优惠:韩国政府称第四产业技术投资公司最多可得到40%税务减免。其目的是为了扩大对区块链,量子电脑等次世代技术和创业并金融科技公司,共享经济的支持。税务减免方案是中小型企业的税务减免30%~40%, 大型企业的税务减免20%~30%。[2018/7/30]
金女士认为,孩子所报名的“2021锦秋A-level一站式计划B”课程本就是套餐,套餐价是已经按照课程单价优惠后给出的价格,价值11.6万元,而新航道教育在此基础之上,又给金女士优惠了5千元,最终该课程的实际交易额为11.1万元,因此在退费时,对于已经上过的课程,新航道教育应当按照实际交易额折算后的价格进行扣除,而非按照原价,甚至更贵的单价扣除。
新航道:退款要按照原单价
“举例来讲,协议上说一个单元的大班课程要按照6000元扣除,一节一对一课程要按照660元扣除,这个价格简直高得离谱,比他们标注的课程单价还要贵。”金女士指出,截止到目前,共计18个课时的大班课程,孩子已经上了3个课时,共计40节课的数学课程,孩子已经上了10节课,如果按照新航道教育的算法,金女士将被少退不少钱。
截至发稿前,金女士告知信网,已收到新航道教育的退款7.58万元,这其中包含1万元的留学中介费,该金额是按照协议内容扣除后的费用。金女士核算得出,这比金女士按照报名时实际交易额折算的价格,少退1.5万元。
根据金女士提供的协议内容,信网发现“2021锦秋A-level一站式计划B”共包含四种课程,分别为“260H雅思”班课、“A-level7选3”班课、“40H雅思”VIP课、“40HA-level/IGCSE”VIP课。
在协议的退款内容方面,已写明“若甲方因个人原因要求退费,则须遵守乙方《学员管理手册》中的相关规定,若无违纪,乙方在扣除学管师服务费、甲方考籍及考位占用费人民币5000元、考籍管理费110英镑和实际发生的课程费用后,余款全部退还,超出部分甲方不需补交费用;赠送项目不予折现。”
信网注意到,该段内容将“实际发生的课程费用”明细进行了详细说明,包含每一项课程的价值,此外,协议将该处内容的文字字体进行加粗,相较其他内容一目了然。
已经不允许学员一次性交全费用
为落实此事,信网联系到青岛新航道教育市南雅思校区,负责人文老师表示,此前为了让家长了解关于退费的规定,协议上的相关内容写得非常详细,还特别进行加粗处理,提醒家长留意查看,并且有老师口头再向家长阐述一遍,以免日后产生纠纷。
文老师称,金女士当时为孩子购买“2021锦秋A-level一站式计划B”课程确实使用了优惠,但是该优惠应该在孩子上完课后才意味着享受完,对于中途因个人原因退课退费的学生,则需要按照协议上规定的来,“另外,我们今年又更新了交费政策,已经不允许学员一次性交全费用,如今需要分阶段交费。”
山东元鼎律师事务所的刘乔乔律师表示,此事由于消费者违约在先,如果青岛新航道教育已经在协议中,对于退费的项目、金额等具体内容写得非常详细,并在相关内容处进行字体加粗等重点标识,提醒消费者在签约时注意查看,那新航道教育属于维护校方的合法利益,并不能以此断定存在霸王条款行为。
“但是,如果课程单价和套餐优惠后折算的价格差额非常大,那对于消费者来讲也是不公平的。”刘乔乔律师称,这个差额如果超出原价的20%或30%甚至更高,消费者可以主张显失公平,要求新航道教育增加退款额度,“比如金女士按照实际支付的额度折算后,应该退六万,而按照学校的算法下来只能退一两万,纵然学校有协议加持,消费者也要承担相当大的损失,这是不合理的。”刘乔乔律师建议金女士和新航道教育进一步协商。
Billions项目组 NFT的全称是NonFungibleToken意思是非同质化代币。从字面意思看,它和比特币一样是一种虚拟货币,但和比特币不同的是,它是非同质化的.
1900/1/1 0:00:00利箭在行动2022-04-2700:00特别提醒:“东方云数”跑路一些互联网项目局跑路之前,忽悠参与者们“交个人所得税”.
1900/1/1 0:00:00元宇宙在无聊猴发币空投的声浪中,活生生的起死回生了一把。资金又开始了蠢蠢欲动,APE火线上架币安,火币,OK等交易所;一上线就是暴涨,我们所谓的追高还是真的追对了,一波又一波的涨幅,你现在说AP.
1900/1/1 0:00:00来源:央视网 日常生活中,经常有陌生电话号称免费拉人进股票群;网络平台上,也经常有各种股票讲课的广告。很多人抱着不花钱只是进群看看、听听课的心态,没想到却一步步陷入被的漩涡,损失惨重.
1900/1/1 0:00:00日前,Auto情报处从海外媒体处获悉,日产Z正式发布,新车将推出8款配置车型,售价约合人民币26-34万元,新车的主要竞争对手为丰田Supra日产Z在外观方面,继承了老款车型的一些设计元素.
1900/1/1 0:00:00在很多人的认知中,人民币应该是纸做的。但是,假如我们把一张普普通通的纸和一张纸币,同时装进衣服口袋,丢进洗衣机里面洗,普通纸巾在洗衣机中经过浸泡,清洗,脱水后,几乎可以用“面目全非”来形容了,但.
1900/1/1 0:00:00