原标题:《“中国制造”联盟链的三个阶段》
相较私有链的封闭、公链的难以监管,联盟链更符合国内发展和监管的要求。自2016年开始,我国便开始了探索和发展联盟链的征程,目前国内联盟链已经形成丰富的生态。根据国内不同时期涌现的联盟链,本文将国内联盟链的发展分为三个阶段:以探索联盟链底层平台为主,联盟链开始起步;互联网巨头领衔,创业公司迸发的局面丰富了联盟链的落地和应用;BSN的出现打破了链之间的孤立,长安链意味着联盟链在软硬件上的另一次突破。
一、国产联盟链初现
2015年9月,美国金融科技公司R3CEV联合包括摩根士丹利、高盛、汇丰在内的42家全球知名银行,探索区块链技术在金融领域的应用,并推出了第一个区块链联盟——R3区块链联盟。R3在监管下实现数字协作,连接着来自私营和公共部门的400多家机构,推动了资本市场、全球贸易和保险等业务,且证明了联盟链的可行性。
英国FCA将Bitstamp和Interactive Brokers纳入注册加密公司列表:金色财经报道,根据英国金融行为监管局(FCA)的注册加密资产公司页面,该监管机构已经将Bitstamp和在线经纪公司Interactive Brokers纳入注册加密资产公司列表。[2023/6/13 21:34:18]
2016年,Linux基金会创建了Hyperledger,该项目联合IBM和英特尔、三星、微软、Visa、美国运通等组织,并推出了HyperledgerFabric等联盟链底层开发平台。该联盟链将合作领域扩宽至包括银行、供应链管理、物联网、制造和基于生产的领域。至此,国际上掀起了联盟链的热潮。
在联盟链兴起的阶段,国内以探索联盟链底层协议开发平台的联盟也陆续出现。2016年先后成立了中国区块链研究联盟、中国分布式总账基础协议联盟、金融区块链合作联盟。三大联盟协力编写《中国区块链技术和应用白皮书》,为联盟链的发展制定行业标准。
Voyager债权人委员会:将会对Binance.US发起潜在索赔:金色财经报道,Voyager无担保债权人委员会在推特表示,Binance.US宣称终止与Voyager的资产购买协议,Voyager无担保债权人委员会对这一决定感到非常失望,将会针对Binance.US发起潜在索赔。与此同时,Voyager无担保债权人委员会和Voyager将会考虑别的选项,后续将提供进一步动态更新。[2023/4/26 14:27:24]
但由于缺乏相关技术和协作体系,国内开发者仍然依赖HyperledgerFabric等“进口”联盟链。2017年,“国产”联盟链开始蓬勃发展。该年,FISCOBCOS在金链盟开源工作组的基础上诞生,并宣布开源。这是中国较早出现的金融级联盟链开源底层平台,并已发展成国内最大的开源联盟链生态。
Lens Protocol Profiles持有地址总数突破10万:2月8日消息,据Dune Analytics数据显示,Lens Protocol Profiles NFT持有地址总数已突破10万,其中9.78万个地址仅持有一枚Lens Protocol Profiles NFT。此外,63.8%的持有地址在Lens社交平台仅有不到10次互动(帖子、评论或镜像),41%的持有地址互动间隔大于3个月。[2023/2/8 11:54:58]

资料来源:01区块链根据公开资料整理
UniPass将集成SpaceID协议并支持.bnb域名:12月22日消息,Web3智能合约钱包UniPass Wallet宣布集成SpaceID协议并支持.bnb 域名。[2022/12/22 22:01:48]

资料来源:DT财经
二、巨头领衔,创业公司迸发活力
2017年到2018年,国内联盟链的建设进入了蓬勃生长的阶段。除了联盟链底层开发平台,如金链盟开源的FISCOBCOS,国产联盟链项目还兴起了由互联网巨头推出的联盟链BaaS平台,如蚂蚁区块链BaaS平台,以及提供联盟链技术输出服务的新兴团队,如趣链科技等。
优版权联合爱奇艺《登场了》综艺IP创世首发数字藏品“中国之钥”:金色财经报道,由优版权联合爱奇艺《登场了》综艺IP,将在长沙举行《登场了!中国》首个数字藏品“中国之钥”的首发仪式。“中国之钥”数字藏品的创意来源于《登场了!洛阳》首期节目推出的“国之重宝”——何尊。这是公元前1038年西周成文时期一个何姓贵族铸造的一件青铜器。1963年,这件文物被发现,专家在底部发现了122个字的篆书铭文。铭文中有这么一句话:余其宅兹中国,自兹乂民。翻译过来是说:我将居住在这天下之中,从此治理人民。中国二字,赫然在目。这是迄今为止,中国二字作为一个词组的最早实证。
“中国之钥”是一个钥匙项链,一共发行3060把,用以纪念3060年前铸造了何尊,设计将以篆书“中国”二字为核心元素,搭配十二生肖,再通过与中国精美纹样的随机组合生成各不相同的数字藏品。基于优版权平台的玩法设定,一部分粉丝还有机会获得全球限量的“中国之钥项链”。(华声在线)[2022/5/16 3:18:15]
巨头在布局联盟链上有天然优势。借助已有的丰富产业资源和生态圈层,巨头推出的联盟链能够快速渗透到不同领域的上下游中。
由于区块链技术具有极高技术门槛,直接在底层操作系统上搭建区块链应用对大多数开发者而言依然存在挑战,这催生了互联网巨头通过BaaS平台布局二层网络的发展。2016年6月,腾讯子公司微众银行开发出了国内第一个面向金融业的联盟链云服务Baas;2017年7月,百度推出区块链开放平台BaaS;2018年8月,“京东区块链防伪追溯平台"BaaS正式上线,商品的原料的生产、加工、物流运输、零售交易等数据都可以上链。

资料来源:01区块链根据公开资料整理
此外,一批创业团队也开始涌现,为中国联盟链带来活力。通过研发区块链底层协议技术、推出各种具有针对性的联盟平台、聚焦特定落地场景,这些团队以输出区块链解决方案的模式提供服务,不断拓宽联盟链生态的广度和深度。联盟链的服务场景被进一步拓宽,涵盖数字版权保护、供应链溯源、跨境支付、物联网、医疗信息共享等场景。

资料来源:01区块链根据公开资料整理
三、向基础设施扎根,向软硬件可控延伸
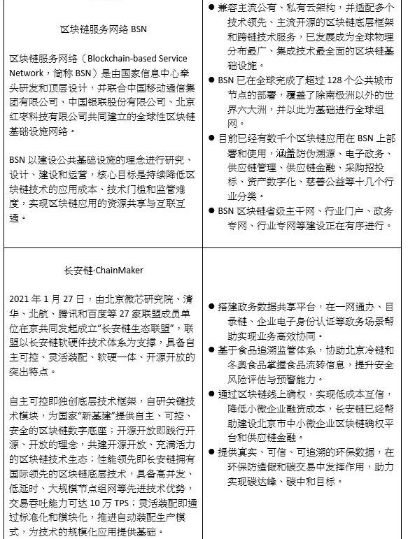
2019年,国产化的联盟链平台已经具备竞争力。但由于缺乏统一技术标准,各平台数据和业务缺乏交互,这导致了造链成本高、推广应用困难等问题。而2020年4月份,中国独立自主的全球性基础设施网络BSN的入场改变了这一局面。
BSN由国家信息中心、中国移动通信、中国银联、中移金融科技、智慧政企、北京红枣科技6家公司发起并成立。针对行业内缺乏公认的区块链底层公用基础设施的问题,BSN解决了造链成本高、底层平台异构、数据无法交互、推广应用困难等问题。
在国产“链”站稳脚跟的基础上,国产“芯”也被提上日程。2021年1月27日,北京微芯研究院、清华、北航、腾讯和百度等27家联盟成员单位在京共同发起成立“长安链生态联盟”。喻意“长治久安、再创辉煌、链接世界”,“长安链”以长安链软硬件技术体系为支撑,成为我国首个自主可控软硬件技术结合的联盟链。

资料来源:01区块链根据公开资料整理
目前,联盟链在技术层面仍然面临着挑战,性能、可交互性及安全隐私需要进一步提升,相关的关键技术有待突破。联盟链的发展仍然道阻且长,但我们能够看到整体上积极向好的趋势。从底层系统到BaaS平台,从巨头到创业团队,从金融应用到全场景应用,从联盟孤岛到公用设施,从国产“链”到国产“芯”。在未来,联盟链将在各个维度继续深入和发展。
据Newsbitcoin11月18日消息,俄罗斯联邦总检察长办公室已起草一项法律草案,承认加密货币和其他虚拟资产为财产.
1900/1/1 0:00:00近期,波卡DOT的两位创始人在推特上宣布波卡技术上已能够支持第一条平行链的消息,随后11月11日开始网络第一次平行链插槽拍卖的消息放出.
1900/1/1 0:00:00在数字人民币刚推出之时,相信不少人都抱有同样的质疑:“有了微信、支付宝,再推出个数字人民币有何意义?它们有何不同?”其实不难理解,数字人民币较之微信、支付宝最大的区别在于数字人民币由央行发行.
1900/1/1 0:00:00据Decrypt11月4日消息,在莫斯科市中心,俄罗斯最高的摩天大楼Vostok正在为黑客、网络罪犯和者提供业务便利.
1900/1/1 0:00:00据TheBlock11月22日消息,英国金融行为监管局希望最迟在12月中旬之前聘请第三方加密取证服务提供商.
1900/1/1 0:00:00前言:从一锅鸡汤说起当读者刚开始接触零知识证明的概念时,面临第一关就是如何搞懂突如其来的大量名词,比如离散对数问题、双线性对还有Groth16、PLONK、RedShift等.
1900/1/1 0:00:00