小探本期为大家带来的内容主题是“官司打赢,虚拟货币如何执行?”
欢迎大家关注小探,小探每天都会给您献上关于币圈的优质内容哦。
往往最终结果是「由于财产执行存在困难,法院裁定终结执行程序」。
在虚拟货币相关的法律咨询过程中,我们遇到客户最常问的问题之一是「我能不能拿回我的币」、「有什么方法可以追回我的币」。上述问题出现的情况往往是:当事人因借款、项目投资或者误转账了、被等原因,将虚拟货币给到了别人,希望通过法律的途径将自己的虚拟货币要回来。
问题是:法院会支持吗?
通过本文试对我国涉虚拟货币的强制执行的司法裁判进行梳理,希望给各位读者一些启发。
需要强调的是,本文讨论「涉虚拟货币的强制执行」限定在判项归还虚拟货币案件中强制执行的有关情形,暂不讨论利用虚拟货币规避强制执行的情形。
中国涉虚拟货币执行案件情况
在我国的司法实践中往往发现法院对于涉虚拟货币类案件往往不受理或者无法推进执行。前者是因为我国对虚拟货币监管严厉,后者则是因为虚拟货币的加密性、半匿名性、去中心化等特性造成国内及跨国界执法上之困难,尤其是涉及虚拟货币流向之监管与缉查。
经过在中国裁判文书网上进行关键字检索,我们一共检索到15篇关于虚拟货币的执行案件文书。大部分执行案件的裁判时间集中在2022年,案件最高层级仅到中院。
Life DeFi宣布集成1inch:金色财经报道,去中心化金融生态系统Life DeFi宣布与去中心化交易所聚合器1inch集成。该项合作为用户提供了增强的流动性、无缝的多链交换。Life DeFi 用户现在可以访问 1inch 的流动性聚合器,确保在交换数字资产时将滑点降到最低并降低费用。该集成扩展了多链功能,实现了跨不同区块链网络的资产交换。[2023/5/19 15:14:08]
推敲可知,涉及虚拟货币归还的案件,往往判决折返金钱,而少有判决返还虚拟货币,到执行阶段自然就更少了。可是,虚拟货币的价值高、价格波动大,大家往往是要币不要钱,但数据分析下来,通过司法途径拿回恐怕是机会不大。

执行虚拟货币的法律依据是什么?
虽然涉虚拟货币类案件层出不穷,但是法律并没有对其进行特殊规定,对虚拟货币的法律认定在学术上存在多重学说,包括「财产说」「债权说」等,这主要是和虚拟货币的特性有关。过分关注概念上恐怕是无意义的,聚焦在司法实践上,法院的观点往往将虚拟货币认定为「网络虚拟财产」,因此虚拟货币作为执行标的物是没有法律上的障碍。
从公开的判决书可知,法院基本上还是援引原有的诉讼程序相关法律规定。
Web3平台Ecosapiens完成350万美元种子轮融资:金色财经报道,Web3平台Ecosapiens完成350万美元种子轮融资,Collab+Currency领投, Celo的首席财务官Alex Witt、Moonbirds的前首席运营官Ryan Carson、Boost VC、Slow Ventures、Menlo Ventures和Alumni Ventures Blockchain Fund等参投。[2023/4/5 13:44:54]
如比较常见的《民事诉讼法司法解释》第492条规定:执行标的物为特定物的,应当执行原物。原物确已毁损或者灭失的,经双方当事人同意,可以折价赔偿。双方当事人对折价赔偿不能协商一致的,人民法院应当终结执行程序。申请执行人可以另行起诉;
《民事诉讼法司法解释》第517条规定也经常出现:经过财产调查未发现可供执行的财产,在申请执行人签字确认或者执行法院组成合议庭审查核实并经院长批准后,可以裁定终结本次执行程序。依照前款规定终结执行后,申请执行人发现被执行人有可供执行财产的,可以再次申请执行。再次申请不受申请执行时效期间的限制。
2023年4月13日最高人民法院颁布了《全国法院金融审判工作会议纪要》。其中第87条对于虚拟货币的执行问题进行了解答:对当事人要求交付或返还比特币等「虚拟货币」的诉讼请求,人民法院应当查明虚拟货币的持有状况,明确是否具备交付或返还的可能性,并在文书中载明。经审理查明确定不能返还或交付的,应引导当事人提出合理诉求,鼓励当事人就财产性权益达成合意。经审理查明具备实际履行基础的,人民法院依照当事人诉请在判项中明确交付或返还虚拟货币,负有交付或返还义务的当事人拒不履行生效判决确定义务的,人民法院可依照民事诉讼法执行程序相关规定采取相应措施。
以太坊Layer2总锁仓量上升至44.9亿美元,7日涨幅2.48%:金色财经报道,12月15日,据L2BEAT数据显示,当前以太坊Layer2总锁仓量回升至44.9亿美元,7日涨幅2.48%。其中,锁仓量前五分别为:ArbitrumOne(23.8亿美元,7日涨幅3.41%);Optimism(12.3亿美元,7日涨幅1.53%);dYdX(4.34亿美元,7日涨幅0.02%);Loopring(0.915亿美元,7日跌幅1.45%);MetisAndromeda(0.9112亿美元,7日跌幅0.57%)。[2022/12/15 21:46:13]
根据《会议纪要》,人民法院在往后的返还虚拟货币的强制执行案件中,需要依职权主动去查明返还方的持币情况。因此,法院在执行过程中会有专门技术的部门协助,以技术手段查明虚拟货币的流转,这样或许可以大大减小当事人查找虚拟货币线索的难度。
执行虚拟货币的结果是什么?
法律规定很丰满,现实执行很骨感。
有了法院判决书按理来说客户的诉求应得到支持,但很遗憾的是虚拟货币找回的过程往往有难度大、耗时长等问题,而且并不能保证拿回他们的加密货币。从公开的涉虚拟货币案件中,我们能看到涉虚拟货币执行案件的常见几种情形。
1、虚拟货币还在返还方,法院裁定查封虚拟货币。
对虚拟货币采取查封措施的情形比较少。虚拟货币的查封往往需要虚拟货币交易所的协助,禁止该用户在平台交易虚拟货币。然由于国内对虚拟货币交易平台的强监管,虚拟货币交易平台多为海外企业且在境内无经营地址,这种查封路径不能实现。
加密支付公司Ramp完成7000万美元B轮融资:金色财经报道,加密支付公司 Ramp 在 B 轮融资中筹集了 7000 万美元,创始人声称其估值在“非常健康”的一轮融资中增长了50%以上。其B轮融资由 Mudabala Capital和风险投资公司 Korelya Capital牵头。Cogito Capital和之前的主要支持者Balderton Capital参投。?
金色财经此前报道称,这家初创公司在去年 A轮融资时估值 3 亿美元。[2022/11/9 12:39:14]
典型案例为:陈京良、丰巧红等借款合同纠纷执行实施类执行裁定浙0702执2906号之一。执行裁定书中表示,虽然法院对被执行人的虚拟货币尝试查封,但是虚拟货币暂无法变现。
另一种查封路径较为可行,就是隔绝返还方对虚拟货币的处分,也即司法控制私钥。这种执行具体措施暂未在公开的裁判文书上查询到,但实务中存在这种操作。我们知道私钥可以存储于「热钱包」和「冷钱包」中。人民法院在民事执行可对相关冷钱包进行扣押。在返还方拒绝告知冷钱包的具体存储载体的情况下,原则上是可以向人民法院申请搜查令,对被执行人的住所或财产隐匿地进行搜查。但一般情况下私钥助记词和冷钱包的存储都较为私密,且法院批准调查令的概率也极低。这种情况下,只能通过进一步通过告知被执行人拒不执行裁定的严重法律后果进行威慑,使其交出冷钱包或者私钥。
Riot:6月份公司卖出了300枚比特币,净收益约为620万美元:7月6日消息,区块链公司Riot blackchain称,2022年6月,公司卖出了300枚比特币,净收益约为620万美元。(金十)[2022/7/6 1:55:35]
2、被执行人无力返还虚拟货币,暂无财产可供执行,法院裁定返还虚拟货币折价款。
当虚拟货币已不幸流转到不知何手,法院无法调查到相关虚拟货币,或者申请执行人无法提供财产线索。国内一线城市法院对于虚拟货币交易的最新司法态度跟政策的动向也是一致的,对虚拟货币的严格监管导向了法院对虚拟货币买卖风险自担的判决倾向。
为此,在无法偿还原虚拟货币时,被偿还方不得主张以市场现价购买同等虚拟货币进行偿还,而是需要双方协商定价偿还,即主观定价。虽然虚拟货币的市场价瞬息万变,但是如果允许另行购买虚拟货币或者允许按现在价值兑换成人民币返还,那么法院就无形成为了交易虚拟货币的通道。
典型案例为:陆斌与路昊其他合同纠纷执行裁定沪0104执3999号;杨楠楠、余维虎等合同纠纷执行异议执行裁定(2021)粤0304执异1212号。执行裁定书中表示,虽然法院对被执行人的虚拟货币尝试查封,但是虚拟货币暂无法变现。
其中在陆斌与路昊其他合同纠纷中,原告出借给被告60个比特币,双方签署欠条对该借贷关系进行确认,法院认定被告当时确实掌控了原告账户并予以操作,2021年9月份判决被告返还60个比特币。若无法返还,折价返还人民币4830000元,此处兑换利率明显低于判决出具之日时的汇率。
3、被执行人无力返还虚拟货币,暂无财产可供执行,法院裁定终结本次执行程序。
典型案例为:陈瑶与朱瑶委托理财合同纠纷执行裁定沪0104执5449号;龚执正与孙留军占有物返还纠纷执行裁定浙0782执6272号。
综合来看,法院裁定终本执行的案件数量还是比较多的,多以「涉案虚拟货币在我国无具体公司管理、运营」为由,认定「暂无财产可供执行」。
4、发出限制消费令,并依法将其纳入失信被执行人名单。
在被执行人拒绝交付虚拟货币的情况下,法院基本上都会根据具体情况考虑采取限制高消费、列入失信名单或进行其他相关处罚等等。
典型案例为:唐金福与朱培民间借贷纠纷执行裁定(2023)沪0112执1043号;陈京良、丰巧红等借款合同纠纷执行实施类执行裁定浙0702执2906号之一。
虚拟货币应该如何执行?
上海高院2022年5月5日发布的一个涉虚拟货币执行的案例沪0113民初23704号),该案件的裁判思路和《金融审判纪要》关于虚拟货币执行的第87条的观点十分相契合,在我们看来可以成为涉虚拟货币类案件执行的参考案例。
被告施某某以投资需要为由,向原告程某借一个比特币,约定随要随还。原告将在火币网上购买的一个比特币向被告提供的收币地址转账一个比特币。2020年10月10日,原告程某向上海市宝山区人民法院提起诉讼,要求被告施某某向其返还一个比特币。经审理,法院于2021年2月23日作出民事判决:被告施某某于本判决生效之日起十日内返还原告程某一个比特币。
判决生效后,被执行人施某某因未履行生效法律文书,申请执行人程某于2021年5月7日向法院申请执行,要求被执行人施某某返还一个比特币。法院受理后,于2021年5月8日向被执行人发出执行通知书,责令其履行判决义务并申报财产,但被执行人未能履行。
执行法院于2021年5月8日通过全国法院网络执行查控系统(以下简称「网络查控系统」)对被执行人名下财产情况进行查询,但未能查询到被执行人名下比特币的情况。随后,执行法院拟向被执行人开户的比特币交易平台发出执行裁定书及协助执行通知,要求平台协助执行。执行法院未查询到该平台在中国境内有效的通讯地址及联系方式。另查明,被执行人名下比特币已悉数转给案外人,且案外人不知所踪。被执行人于2020年8月27日向机关报案,并立案侦查。
执行法院将情况告知申请执行人。同时,双方当事人表示愿意协商。鉴于双方当事人有意和解,上海市宝山区人民法院于2021年5月27日组织双方当事人进行执行和解,并达成一致意见:
第一,申请执行人不再要求被执行人返还一个比特币。
第二,双方当事人经协商,一致同意被执行人以申请执行人出借时的购入价人民币84,000元折价赔偿给申请执行人。
第三,若被执行人届时未履行,申请执行人可就此另行主张权利。
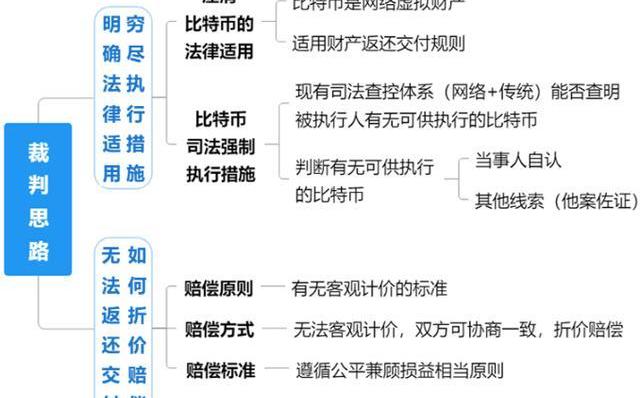
整体的思路如下图所示。

结论
在虚拟货币法律属性尚未明晰的情况下,虚拟货币的执行也状况百出,监管口径紧缩带来的司法态度消极、追踪技术复杂等多重因素导致了虚拟货币追回困难,往往最终结果是「由于财产执行存在困难,法院裁定终结执行程序」。如果是虚拟货币案件,通常涉及多个司法管辖区,暂且不说跨境协调与合作的复杂性,就仅仅从技术角度出发,返还虚拟货币的执行会更难到位。
因此,在中国交易虚拟货币时更应该慎重评估虚拟货币的交易风险,以及对虚拟货币的追回形成一定预期,做好事前防范。
各位对此有什么看法呢?欢迎在评论区留言哦!
单人行不如多人行,欢迎加入我的大家庭,一起抱团取暖吧,等你的加入哦!
好了本期就到这里了,大家点个赞点个关注支持一下小探呗,有什么问题评论区讨论或者私信小探哦,感谢大家的支持,我们下期见!
标签:比特币加密货币比特币交易比特币中国官网联系方式40亿比特币能提现吗比特币最新价格行情走势加密货币是什么意思啊加密货币市场还有未来吗知乎全球十大加密货币比特币交易会被判刑吗比特币交易网官网
Ripple与SEC的诉讼目前已持续近两年。这起诉讼多年来经历了一系列转折,人们普遍猜测它已接近最终判决.
1900/1/1 0:00:00小探本期为大家带来的内容主题是“巴厘岛政府严厉打击外国游客使用加密支付!”欢迎大家关注小探,小探每天都会给您献上关于币圈的优质内容哦.
1900/1/1 0:00:00小探本期为大家带来的内容主题是“比特币波动伴随着强力支撑的趋同”欢迎大家关注小探,小探每天都会给您献上关于币圈的优质内容哦。 比特币价格的无聊情绪占据主导地位,横盘和下行走势进入第七周.
1900/1/1 0:00:00小探本期为大家带来的内容主题是“加密VS黄金!加密货币作为避险资产的案例”欢迎大家关注小探,小探每天都会给您献上关于币圈的优质内容哦 如今,您可以选择将资金投入一种叫做加密货币的东西.
1900/1/1 0:00:00小探本期为大家带来的内容主题是“Arbitrum基金会因在预算批准前出售ARB代币而受到抨击!”欢迎大家关注小探.
1900/1/1 0:00:00小探本期为大家带来的内容主题是“三个月后,在ETF乐观情绪的推动下,加密货币交易量激增”欢迎大家关注小探,小探每天都会给您献上关于币圈的优质内容哦.
1900/1/1 0:00:00