
20世纪90年代,互联网开始在全球范围传播,1994年,互联网正式踏上国内土壤,雅虎在这一年成立。到1999年,百度、阿里、腾讯、网易相继创立。这一年,IPO筹集资金超690亿美元,是有史以来融资额第二大年份。亚马逊在半年时间内,股票价格上涨近550%。
“互联网新贵”不断进场在纳斯达克集中上市,大量投资机构/散户跟随进场,“互联网泡沫“愈演愈烈,几乎形成神话,崩溃的危机四处潜伏着。
1.黑夜里的野蛮的生长
最终,互联网由于模式创新不足导致2000年互联网泡沫破裂。

像极了什么?2017年的区块链。2017年,整个区块链行业大家讨论的不是技术,不是应用,而是”炒币”。一片混沌之下,比特币首次突破万亿美金市值,从年内最低790美金,到最高20000美金,涨幅高达2500%,各种币、资金盘达到空前活跃状态。“94事件”之后,项目方仓皇出逃,原来由传统行业、互联网行业过来的从业人员也都相继出场。
国家市场监管总局:2022 年数字藏品等新模式监管难度加大:金色财经报道,国家市场监管总局发文《2022 年消费者投诉举报呈现十大特点》,其中“新消费热点不断涌现,伴随引发的消费纠纷走高”第六个特点中提到,2022 年,数字藏品(NFT)等新模式问题抬头,监管难度加大,相关诉求 5.97 万件(上一年仅 198 件),主要集中在不发货、不退款、恶意哄抬价格、收取高额手续费、随意封禁消费者账号等。“盲盒”热潮下,消费者诉求高达 4.14 万件,同比增长 61.72%。IP 跨界联名产品掀起抢购狂潮,相关诉求 3.81 万件,同比增长 66.96%,某些商家借机抬高价格,而产品质量参差不齐、假冒伪劣、发货拖延、售后服务缺失等问题突出。[2023/3/14 13:03:44]
多少血本无归的人才能创造一个一夜暴富的人?自此,人们普遍将“区块链”与“局”画上等号。
2018年,行业从“疯狂”变为“冷静”,整个行业不温不火,没有成功的应用或大事件来吸引足够的关注。2019年,“数字金融”、“产业区块链”是这一年的核心关键词,尽管区块链仍旧处于早期生长阶段,但我们看到它开始往某些方向生长枝子。
TheBlock Research:区块链领域风险投资额自2020年二季度以来下降22%:金色财经消息,据TheBlock Research的一份报告显示,区块链领域风险投资额自2020年二季度以来出现首次下降,2022年第二季度风险投资额为98亿美元,较一季度的125亿美元环比下降了约22%。
该报告还显示,虽然交易总数从第一季度的648笔增加到第二季度的694笔,但6月份月度交易从247笔减少到196笔,下降了近21%。此外,低于5000万美元的投资数量也有所减少,在本季度融资额中的44%来自低于5000万美元的融资,而2022年第一季度这一比例为29%。[2022/7/15 2:14:54]
这个迹象主要表现在:大国博弈及大企业的布局。
2.正本清源,脱虚向实
区块链已经从民间社区走出来,成为大国博弈所要争夺的制高点。各国政府陆续出台相关区块链政策,“1024会议“表示把区块链作为核心技术自主创新重要突破口,加快推动区块链技术和产业创新发展,各地政府在短时间内积极响应号召并采取行动措施。受到“1024会议”利好面影响,区块链概念股应声大涨,25日夜间迅雷股价涨幅108%。上市公司纷纷拥抱区块链,通过向市场公布区块链相关业务研究,以搭上这班区块链红利列车,虽然只开出了几站距离,但这无疑为我国产业区块链的发展铺垫了道路。
报告:区块链供应链市场规模在2026年将达到32.72亿美元:根据MarketsandMarket发布的新报告,区块链供应链市场规模将从2020年的2.53亿美元增长到2026年的32.72亿美元,预测期内的复合年增长率(CAGR)为53.2%。区块链技术在零售和供应链管理中的日益普及,对供应链透明度的需求不断增长以及对增强供应链交易安全性的需求不断增长是该市场的主要增长因素。在预测期内北美将保持最大的市场规模。(PRNewswire)[2021/3/3 18:08:51]
有意思的是,调查显示,1998年和1999年间把公司名字改成与网络相关的63家公司,仅在改名前后十天时间,股价就平均增长了125%。
政策与监管本身就是相辅相成的,合理有效的监管将有助于区块链正本清源,脱虚向实。在相关政策出台的同时,北京、上海、深圳等地纷纷“亮剑“,陆续开展针对数字货币的整治,抑制区块链乱象的发生。同时,波场、币安等官方微博以及部分区块链媒体的微信订阅号也相继被封号。如何让监管恰到好处,“一刀切”式的管控,无疑不利于我国在金融科技领域保持领先地位。
DASH交易量随着商业应用的增长在2020年飙升282%:随着平均日交易量、用户和零售支付大幅增长,加密货币DASH在2020年实现大幅增长。Dash Core Group在周四发布的第四季度视频直播报告中说,DASH的平均交易额同比增长282%,从980万美元增至3740万美元。按季度计算,DASH平均贸易量增长了48%。报告称,DASH支付总额达到9.16亿美元,比上年增长80%。其商业支付价值同比增长37.3%,每天超过22000笔交易。(Cointelegraph)[2021/2/5 18:57:05]
今年8月,深圳得到政策首肯,成为全国首个数字货币试点城市。央行官网12月5日发布消息称,支持在北京市开展金融科技创新监管试点,探索构建符合我国国情、与国际接轨的金融科技创新监管工具。除此之外,香港、江西赣州、山东泰州、浙江杭州等地也在进行“监管沙盒”的探索,这将为区块链正规军入场创造优质的土壤。
3.区块链“杀手级”应用迟迟未现
杜均:2021年底排名前30的币种将有60%是DeFi项目:金色财经报道,火币联合创始人,节点资本创始合伙人杜均在朋友圈表示,2021年底,排名前30的币种,将有60%是DeFi项目。[2021/1/29 14:17:45]

科技是大国博弈的核心竞争力,这也是我国把科技作为引领发展第一动力的原因。互联网诞生了像谷歌、IBM、苹果、微软、腾讯、阿里这样的科技型公司,被誉为下一代互联网的“区块链“,也必将诞生独角兽企业。但目前来看,区块链的核心技术研发仍旧以互联网头部企业为主导。国内阿里、腾讯、百度、华为等头部企业在生态建设及技术研发上具备巨大优势。具体表现在支付、溯源、票据、公益慈善、医疗、教育、政务等诸多领域。
如:深圳将区块链电子发票引入餐饮、零售、交通等多个民生领域,累计开票1400万张;招商银行及永隆银行通过区块链技术处理跨境支付业务,累计已经完成23000多笔,累计金额超过35亿元;阿里“双11”通过区块链技术实现4亿件天猫海淘商品的溯源认证……
根据IPRdaily发布的专利排行榜,阿里巴巴区块链专利申请数量已经达到1005件,连续三年稳居全球企业区块链专利数量排行榜第一。虽然寡头企业在区块链布局上显有成效,但在模式上没有本质的区别。未来,区块链“杀手级”应用必然以独具创新型应用出现,而中小企业在这方面将具备大量的优势。
4.互联网经济向数字经济升级
我们今天所熟悉的互联网金融真正起源于90年代。1999年,被誉为“电子商务元年“,而这样一种基于互联网产生的新型贸易方式,对网络银行的兴起产生极大的促进作用。同年,第一个提供全面服务的网络银行—印地安纳第一网络银行正式成立,带来传统银行金融模式的变革。此外,Paypal推出第一只“互联网货币市场基金“,完成电子支付和创新结合,互联网经济逐渐走进人们的生活。
20年后的今天,数字经济正在成为全球发展的新动能。根据信通院数据显示,2018年中国数字经济产值占据GDP总量的34.8%。在互联网发展下半场,互联网行业的模式千篇一律,缺乏创新。互联网经济向数字经济的升级过程,需要在商业模式、科技研发等方面不断探索。目前来看,以区块链技术为代表的数字货币凭借其独特的金融架构及商业模式正在主导数字经济的发展。
5.大国间的博弈
区块链不是构建数字货币底层的必要技术,但却是构建全球数字经济的最有效技术。今年6月,Facebook发布“Libra”白皮书,表示要发行可供全球范围流通的数字货币。一石激起千层浪,这一举动直接触动了全球货币及金融世界的神经。
比特币占据全球数字货币市场64%的份额,其用户也只有3500万左右,作为全球最大的社交网络平台Facebook和旗下产品WhatsApp坐拥27亿用户,Libra一旦发布对现有金融体系的冲击毋庸置疑,正如它的使命所说的那样,Libra要建立一套简单的、无国界的货币,和为数十亿人服务的金融基础设施。而Libra正是建立在安全可扩展的区块链基础之上。在面临三场由美国众议院金融服务委员会举行的听证会后,该项目被暂时搁置。
世界各地金融机构对数字货币的关注及研究可以追溯到几年前,在14年,时任央行行长周小川就表示要研发央行数字货币(DC/EP),到今年已有6个年头。央行数字货币研究所所长穆长春表示:“央行数字货币呼之欲出”。DC/EP将走出实验阶段,有望在苏州、深圳进行试点,鼓励金融机构在DC/EP基础上进行商用创新及基础设施建设。
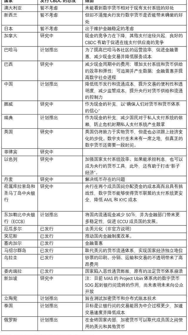
除此之外,世界各国政府在数字货币布局上也各有动作。从下图我们可以看到各国央行数字货币特性集中在提高金融效率、利于监管、支付安全、隐私加密等层面。
我国在互联网经济发展上走在世界前列,在新一轮数字经济我们又将如何占据主导地位?时间自然会给出完美答案。

在过去的一年中,我们看到区块链产业正在兴起,全球数字经济建设正在加速。但目前,在商业模式和技术研发上,我们看到的创新仍然很少,尤其是针对中国市场和环境特色的创新。
阿里、腾讯、百度等大厂早早布局区块链,但在目前,仍然看不到能够在区块链行业具有领导作用的发展,这些企业是否能够充分利用区块链所带来的潜在变革,在今年没有很明显的体现。如同1999年的互联网,一切才刚刚开始,未来属于中小企业扽机会,无疑是巨大的。我们期待区块链“独角兽”的出现,在未来几年。
马克安德森说:“20年后,我们就像讨论今天的互联网一样讨论区块链。”但或许,再有十年就足够了。
文:知了区块链
标签:区块链数字货币比特币区块链工程专业学什么区块链存证怎么弄区块链技术发展现状和趋势十大数字货币交易所排名数字货币交易所官方网址数字货币案例视频比特币中国官网联系方式40亿比特币能提现吗
自上周四凌晨加密货币市场面临一次大跌后,本周二凌晨再次下跌,比特币价格面临又一次下挫价格跌破5000美元。价格再度下降,至4,819美元;以太币则跌破150美元,来到148美元.
1900/1/1 0:00:00日本资深议员、副外交事务大臣NorihiroNakayama表示,日本需要与美国加强合作,以抵抗中国计划使用的央行数字货币的潜在影响.
1900/1/1 0:00:00加密货币行业长期以来一直期待推出比特币交易所交易基金。然而,虽然每个人都在等待比特币ETF的批准,但一家名为Invesco的独立投资管理公司宣布推出“世界上最大的区块链ETF”.
1900/1/1 0:00:00比特币不断上涨,最高触及9576美金,站上9500美元的关口,本次的拉升庄家采用了边拉盘、边洗盘的方式,在盘中完成了洗盘,这种方式的拉升,持续时间会较长,拉升的空间会变大.
1900/1/1 0:00:00作者:《财经》记者张威 四大国有商业银行、三大电信运营商、华为……主力机构纷纷入局,中国法定数字货币在央行创新动力的牵引下,即将步入生活应用场景。在全球数字货币的时代赛点上,中国正成为领跑者.
1900/1/1 0:00:00据Cointelegraph1月31日报道,芝加哥商品交易所的比特币期货交易产品交易额已超过1000亿美元.
1900/1/1 0:00:00