2021年始,自NFT传入国内以来,其迅速爆发的态势和疯狂增长的局面使其合规化成为必然。在合规发展要求下,数字藏品应运而生。目前,法律层面还未对数字藏品做出定性,以及出台明确的法规法规。而随着数字藏品相关判决案件的出现,在现有的法规下探讨数字藏品具有现实和建设意义。
在防止数字藏品金融化的同时,如何兼顾和平衡二级市场成为热门议题,而对于数字藏品二级市场的建设,已经出现了新的态势。此外,行业自律成为这一个阶段市场秩序的重要规则,各机构和企业也在积极的建立数字藏品技术和服务的相关标准。
一、加密监管下的出路:从NFT到数字藏品
代币可被分为同质化和非同质化。同质化即产品之间能够进行无差别交换,如比特币和以太坊。而非同质化以底层资产作为区分,例如两幅名画之间的价值不能够等同,NFT不能无差别交换。加密货币由于其去中心化特性和匿名性,容易被利用于等违法犯罪活动,且缺乏汇兑机制,容易引起通货膨胀和市场混乱。因此,我国一直以来对虚拟货币采取打压的政策。
表1 加密货币相关政策

资料来源: 01区块链、零壹智库据公开资料整理
由于NFT和加密货币在技术逻辑上相似,其容易被混淆,被错误定义和发展。在国内对加密货币高压的打击态势下,明确NFT与加密货币的差别非常重要。
国内首个加密数字艺术表情包已在“一条”成功拍卖:1月28日消息,中国数字科技应用领域龙头企业风语筑联合全球最大的中文表情包发布平台闪萌表情,共同发起并推出了国内首个加密数字藏品艺术表情包项目《梦里啥都有》。该项目由非营利艺术机构雷电所策划并邀请艺术家李洋进行创作,由原生数字资产加密数字艺术发行技术服务公司星图比特基于高性能区块链协议“树图区块链”提供锻造支持。这套加密数字艺术表情包数字藏品在1月27日晚10点于一条拍卖截拍,以235000人民币的最终交易价成交,并在闪萌上架。艺术家还将保留限定名额与观众进行在线互动创作。李洋于1976 年生于山西太原,2005年从中央美术学院研究生毕业,现为中央美术学院副教授。2021年5月22日,李洋的首个加密数字艺术作品《画梦30年:梦网游?R》于永乐拍卖举行的国内首次线下区块链数字艺术专场以160万元人民币成交,创下国内加密数字艺术作品中的最高拍卖记录。[2022/1/28 9:20:01]
2021年10月份,腾讯幻核APP与支付宝小程序“蚂蚁链粉丝粒”内页中,“NFT”字样全部消失,改为“数字藏品”。此举是寻求NFT在国内合规发展的重要举措,数字藏品主要关注收藏功能,强调附着于藏品上实物或者数字资产的价值,而交易和流通受到限制,以此避免代币化的发展方向。
至此,国内NFT平台,尤其以基于互联网大厂搭建的联盟链推出的平台为主,多称为数字藏品交易平台,主要以收藏功能为主,缺乏二级交易功能。例如,腾讯幻核所售数字藏品均不可二手交易,不可转让赠送。在阿里鲸探上,数字藏品需要在购买满180天或受赠满2年后才能够进行转赠。
动态 | 胡润研究院报告:国内超过半数的受访者表示不太了解虚拟货币:据凤凰网商业报道,1月16日,胡润研究院颁布《2019至尚优品—中国千万富豪品牌倾向报告》,报告中指出,“对于投资虚拟货币,尽管虚拟货币近年来在国际市场上吸引了投资者极大的热情,但是在国内仍然有待观望,超过半数的受访者表示不太了解虚拟货币,已投资虚拟币者中,投资比特币的占多数,达15%;20%的受访者对虚拟货币表示“感兴趣”。”[2019/1/17]
二、从首例案件,探讨数字藏品的法律适用性
目前,我国并未在法律上对NFT或数字藏品做出定义。2022年4月20日,国内出现了首例NFT侵权案件,判决过程中对于数字藏品的法律定性和适用法律做出了探讨。
案情回顾:
「4月20日,杭州互联网法院依法公开审理了原告奇策公司与被告某科技公司侵害作品信息网络传播权纠纷一案。该案的原告合法享有某动漫形象著作权财产性权利,而被告作为元宇宙平台,任由用户在上面发布未经授权的该动漫形象NFT作品,故原告认为被告构成信息网络传播权帮助侵权。
该案经审理当庭宣判,判决被告立即删除涉案平台上发布的侵权NFT作品 ,同时赔偿原告经济损失及合理费用合计4000元。」
根据审判书原文:
NFT本身不具备任何直接转变为画面的数据,不能“观赏”,只是一个抽象的信息记录。
声音 | 央行征信管理局局长:国内征信或可利用区块链技术提供支持:据21世纪经济报道,10月18日,央行召开媒体沟通会。会上,央行征信管理局局长万存知对征信业发展等情况进行了介绍。他透露,目前百行征信已与241家机构签署信用信息共享合作协议,涵盖P2P、网络小额等,并于10月12日与部分机构正式开始系统接入测试工作,预计今年底可向市场提供个人征信服务。万存知称,目前正在做这方面制度方案,这是下一步工作重点。他表示:“现在一些发达国家也在研究通过替代数据(非信贷数据),大数据、区块链等技术把一些征信、金融服务没有覆盖的人群纳入服务范围”。[2018/10/19]
文学艺术领域的作品通过NFT进行交易的称之为“NFT数字作品”。NFT数字作品持有人对其所享有的权利包括排他性占有、使用、处分、收益等。
当一件数字作品复制件以NFT形式存在于交易平台上时,就被特定化为一个具体的“数字商品”,NFT交易实质上是“数字商品”所有权转移,并呈现一定的投资和收藏价值属性。
基于所涉数字藏品的底层文件属性,此次判决对NFT的性质、数字作品和数字商品,以及各概念所对应的权利做出了探讨。鉴于数字藏品存在形式的多样性,如数字画作、音乐、视频、文字、游戏道具等,相关存在形式的法律政策对数字藏品在现阶段的判决,以及法律建设均具有重要参考意义。
现场 | 福布斯中国CEO:区块链技术的发展及应用,国外的成熟度远高于国内:金色财经现场报道,在今日举办的2018全球媒体峰会上,福布斯中国CEO李思卫发表题为《媒体如何助力区块链行业》的演讲,他表示,区块链是第五次改革,区块链技术的发展及应用,国外的成熟度远高于国内 。[2018/7/19]
虚拟财产
虚拟财产指狭义的数字化、非物化的财产形式。它包括网络游戏、电子邮件、网络寻呼等一系列信息类产品。根据《民法典》第一百二十七条的规定,法律对数据、网络虚拟财产的保护有规定的,依照其规定。据此,《民法典》明确了数据、网络虚拟财产被纳入民事财产权利的保护客体范围。需要注意的是,NFT仍未被正式纳入虚拟财产或者数字资产的范畴。
数字资产
数字资产通常指企业或个人拥有或控制的,以电子数据形式存在的,在日常活动中持有以备出售或处于生产过程中的非货币性资产。区块链去中心化、可追溯和不可篡改的特点支持许多数字化内容成为数字资产,数字资产该概念也出现在多省市发展区块链的政策中。
艺术品
数字艺术品是数字藏品最主要的存在形式。目前,创造艺术品数字藏品一般有两种方式,一是直接在线创造并形成数字藏品艺术品,二是将线下实物艺术品铸造成为数字藏品艺术品。NFT的兴起来源于一群先行艺术家探索发展数字化艺术品的可能性,因此,从艺术品的法规做出规定对数字经济时代的艺术创作有积极且深刻的意义。
今年第一季度国内四成VC投资被区块链吸走:据IT桔子数据显示,资本对今年新宠区块链十分开放,互联网创投市场上当季41%获投项目聚焦区块链,主要业务包括媒体(12家)和数字货币(37.3%)两大方向。[2018/4/8]
从艺术品的定义出发,数字藏品目前并不属于艺术品范畴,但二者在权属关系上有较强的相似性。从数字藏品艺术品的法律性质上看,其本质上是一种数字形式呈现的作品。从数字藏品艺术品区块链存证的法律效力上看,其本质也是一种存储于区块链网络的电子数据。从数字藏品实物艺术品铸造权益上看,数字藏品艺术品与艺术品作者、藏家、用户权益的关系相关。
网络出版物
网络出版物的丰富多样性与NFT相似,且其表现形式都是数字化作品,但二者并不相同。需要注意的是,目前NFT并不等于数字作品,甚至不等于数字作品的存证,其只是数字复制品在链上的一种密码学表达。
从形式上,目前NFT最接近于网络出版物。根据《网络出版服务管理规定》,网络出版物指通过信息网络向公众提供的,具有编辑、制作、加工等出版特征的数字化作品。从操作层面上,法律对网络出版物的生成与流通做出了政策性的规范。
游戏装备
游戏领域也是NFT最典型的应用,通过将游戏中的角色、装备和奖励等确权,使得这类资产具备更高的价值,并具备更强的流通性。但目前,现行有效的法规等并无直接针对网络游戏相关的资产以及虚拟货币的规定。
在司法实践中,部分网络账号、装备盗窃的情况下,法院认为盗窃网络游戏虚拟货币的行为以非法获取计算机信息系统数据罪定罪量刑。部分法院认为,公民能够独占管理的,可以转移处置的,具有价值性的物(包括无形物),均可以认定为公民私人所有的财产,网络游戏装备及虚拟货币等属于虚拟财产。
三、金融风险管控与二级市场建立
数字藏品有着金融化的潜质。其底层资产的非同质化使其具备独特性和稀缺性,造成其价值的难以估量且具备较大波动性,这种波动性使得数字藏品具备潜在的收益性。尤其当大量热钱涌入,数字藏品的需求和价格遭到哄抬时,数字藏品将显现出流动性和风险性。
当数字藏品展现出金融资产的特性,成为投资获利和资金融通的载体,其“藏品”属性将被弱化。这时,购买数字藏品为的是其保值、增值等功能,并以转售所有权为目的获利。此外,以利益为导向的方式发展该行业容易触及法律红线,甚至引发金融风险,届时将面临来自国内金融监管的全面整顿甚至“一刀切”。
国内政策也已经出现遏制NFT或数字藏品的金融化和证券化倾向,以严防范非法金融活动风险。2022年4月13日,中国互联网金融协会、中国银行业协会、中国证券业协会发布《关于防范NFT相关金融风险的倡议》,呼吁遵守以下行为规范:
一是不在NFT底层商品中包含证券、保险、信贷、贵金属等金融资产,变相发行交易金融产品。
二是不通过分割所有权或者批量创设等方式削弱NFT非同质化特征,变相开展代币发行融资(ICO)。
三是不为NFT交易提供集中交易(集中竞价、电子撮合、匿名交易、做市商等)、持续挂牌交易、标准化合约交易等服务,变相违规设立交易场所。
四是不以比特币、以太币、泰达币等虚拟货币作为NFT发行交易的计价和结算工具。
五是对发行、售卖、购买主体进行实名认证,妥善保存客户身份资料和发行交易记录,积极配合反工作。
六是不直接或间接投资NFT,不为投资NFT提供融资支持。
但同时,从数字藏品的长远发展看,仅仅将其当作文创商品是不够的。借助数字藏品底层的区块链技术,藏品底层内容能够被资产化,满足确权、追踪和价值流通的要求,这补充了数字产权领域的空白。因此,为促进数字藏品在版权保护和资产确权领域实现其价值,国内需要合法合规的交易平台,以健全的市场助力数字藏品的流通。
从目前的趋势看,由政府以及文化产权交易所(文交所)牵头建立交易平台准入制度将会是重要的落地方式。文交所是具有官方背景,为文化企业提供交易、拍卖、投融资等服务的综合服务平台。其作为面向数字文化市场开展确权、确质和确价的权威性专业平台,对数字藏品的交易模式和平台准入制度的建设具有重要参考意义。
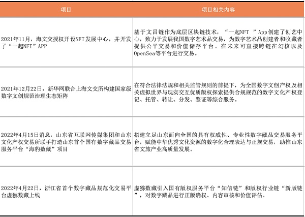
表2 数字藏品交易平台相关项目

四、行业自律与行业标准
对于NFT或者数字藏品,国内的法律法规层面还处于空白,官方文件主要以倡议和风险提示为主。相较之下,现阶段国内对NFT或数字藏品的监管更多以行业自律公约的方式出现,通过规范NFT或数字藏品的相关行为,维护行业合法发展和良性竞争。相关行业自律将为之后数字藏品相关监管措施的制定提供一定的参考价值。
表3 国内数字藏品行业自律文件

与数字藏品监管并进的是标准的制定。制定标准具有重要意义,一方面通过制定技术标准,能够推动技术的研发和互通。另一方面行业标准的制定有利于企业规范运营。目前,数字藏品相关标准的制定仍处于初期阶段,政企机构正积极合作以建立相关标准。从相关内容看,国内数字藏品的标准化工作主要从理论层面对NFT或者数字藏品的技术和产品做出规范。
表4 国内数字藏品行业标准相关文件

参考资料:
1、《中国NFT行业法律风险2022研究报告》,肖飒法律团队
2、杭州互联网法院民事判决书(2022)浙0192民初1008号
3、《数字作品NFT的境内合规路径》,中伦视界,樊晓娟等
作者|?陈丽姗?
前言:当一个人不看月亮时月亮不一定不存在,但当所有人不看月亮时月亮真的不存在。经常看到很多文章或者视频说Web3是“契约经济学”,这其实只是看到表面现象,的确,你们是看到了Web3ToEarn,
1900/1/1 0:00:00Choate Hall & Stewart LLP的律师表示:“在当前的监管环境下,诉讼和执法活动可能会加速,而且可能以不可预测的方式加速.
1900/1/1 0:00:00原文作者:A16z 合伙人 Chris Dixon最近有很多关于长期金融衰退的可能性的讨论,让人回想起 2008 年。2008 年对许多人来说是一段艰难的时期.
1900/1/1 0:00:00最新数据显示,比特币再次跌破2万美元的关键心理价格,目前价格维持在1.9万美元左右。与此同时,超过80%质押以太坊的投资者目前处于亏损状态,NFT月销售额在6月份降至8.49亿美元的11个月低点.
1900/1/1 0:00:00首先:浏览器钱包是旨在通过网络浏览器使用的加密钱包。对我们大多数人来说,当我们看到「浏览器钱包」时,我们就会想到 MetaMask 这样的浏览器扩展项目,人们可以直接下载到 Chrome、Bra.
1900/1/1 0:00:00近日,扎克伯格表示Meta 将推出虚拟服装店Avatars Store,Facebook、Instagram 和 Messenger.
1900/1/1 0:00:00