Step1.Buildtrace

标红部分为Publicinfo

Step2.ProverforTrace
协议参数选取:

1.AIR实例化

2.验证AIR和Trace的一致性
2.1校验基础参数

2.2校验assertion有效(boundarycs)

去中心化Stablecoin DAI将上线Cosmos:金色财经报道,跨链协议 Umee 的团队宣布,去中心化Stablecoin DAI将上线Cosmos网络。据悉,DAI 已经与 20 多个不同的加密网络集成,包括Solana、Fantom和 Polygon 。(decrypt)[2022/6/9 4:12:30]
2.3校验Trace满足transitioncs

Transcript

3.Commitfortrace
域参数选取:

3.1Interpolate->LDE->evaluateoverLDE-domain

3.2Commitment

Standard Custody获批在纽约提供加密货币托管服务:金色财经报道,纽约金融服务部(NYDFS)已向Standard Custody授予信托执照(Trust Charter),使其能够在纽约提供加密货币托管服务。据悉,Standard Custody是第30家获得NYDFS该项批准的此类实体。[2021/5/5 21:24:04]
Tracescript

4.EvaluateCS
4.1获取线性组合系数

系数个数和约束的个数一致
在本例中,transitioncs2个;boundarycs3个
4.2为t-cs和b-cs构建evaluator
4.2.1t-cs

4.2.2b-cs

OKEx Jumpstart三期质押挖矿项目MixTrust(MXT)即将上线:9月23日消息,OKEx Jumpstart第三期质押挖矿项目MixTrust(MXT)将于9月24日14:00(HKT)正式开启。本次OKEx Jumpstart三期质押挖矿将进行规则的进一步优化,所有参与用户须在9月24日14:00-18:00(HKT)期间完成OKB的质押,在质押开放期外不可再质押。
据了解,本次挖矿标的MixTrust(MXT)是继ZYRO、RIO之后又一上线OKEx Jumpstart的质押挖矿项目。此前OKEx Jumpstart质押挖矿的首期项目ZYRO与二期项目RIO先后创下开盘650%、1807.5%的涨幅记录。另据官网数据显示,目前参与质押的OKB已超过1.5亿枚。
公开资料显示,MixTrust(MXT)是基于以太坊的去中心化合成资产发行协议,为合成资产提供去中心化的跨链交易平台,包括无缝资产合成,去中心化的跨链交易和跨链抵押贷款等。[2020/9/23]
4.3Evaluatet/s-csoverce_domain
4.3.1定义evaluatortable

5CommitmenttoEvaluateCS
5.1建立constraintscompositionpolynomial
Starks Network项目获Web3基金会资助:9月18日,由冰链科技公司申请的Starks Network项目获得Web3基金会的审核通过,正式进入Web3第三季度资助名单。
据了解,Starks Network项目的定位是基于zk-STARK 技术的零知识证明平行链,致力于为波卡生态内的其它平行链提供零知识证明服务。所使用的核心技术与以色列StarkWare公司为以太坊设计的Cairo项目有相似之处,都是使用zk-STARK虚拟机为通用计算提供零知识证明的验证服务。[2020/9/18]

5.2commitmenttocompositionpoly
Example:
Compose_poly=a*x^3+b*x^2+c*x+d=(a*x^2+c)*x^+(b*x^2+d)
(a*x^2+c),(b*x^2+d)分别对应两个column

6.建立DEEPcomposition多项式
Thegeneralformal:f(x)=q(x)*t(x)
Needcheckatrandomz
Ystar将于5月10日上线Bithumb Global交易所:据官方消息,5月10日下午3点,应用流黑科技平台Ystar将上线Bithumb Global交易所,届时将开通Ystar平台通证YSR交易对。
Ystar由顶级密码学应用科学家、YottaChain创始人王东临发起成立,旨在将数字主权归还用户,打造全球44亿互联网用户的广告流量共识生态,APP上线三周已吸引超18万实名认证用户,目前Ystar商业广告已宣告正式盈利。据知情人士透露,该项目初步估值约6亿元人民币。
Bithumb Global是韩国最大的数字资产交易所Bithumb的创新型国际站,已在英国、加拿大、澳大利亚、日本、中国香港等十多个国家和地区拥有金融业务实体的合规交易平台。此次YSR上线Bithumb Global打通了Ystar生态商业闭环的最后一环,双方将合作共赢,引领更多用户零门槛进入区块链数字平行世界。[2020/5/10]
1.f(z)=q(z)*t(z)
2.f(x),q(x),t(x)indeedequalrespectivelyf(z),q(z),t(z)
3.calculateDeep_composition=(q(x)-q(z))/(x-z)
4.CheckLDTforq_q(x)
6.1selectzwhichoutofdomain(ood)
drawanout-of-domainpointz.DependingonthetypeofE,thepointisdrawneitherfromthebasefieldorfromanextensionfielddefinedbyE.
Thepurposeofsamplingfromtheextensionfieldhere(insteadofthebasefield)istoincreasesecurity.
6.2evaluatetraceandconstraintpolynomialsattheOODpointz
6.2.1trace_polyatz&z*g


6.2.2compositionpolyatz

6.3建立Deepcompositonpolynomial
6.3.1产生随机数

6.3.2calquotientpoly

6.4evaluateDeepoverLDE

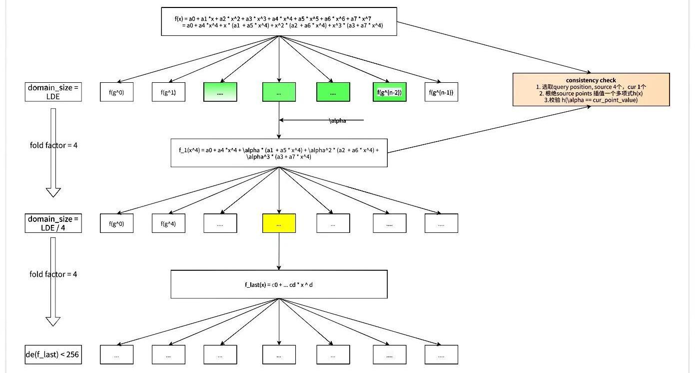
7.计算Deep的FRILayernum


8.确定query位置
从lde_domain中选取多个query的位置。

9.构建proof对象
9.1生成FRIproof


9.2querytracepolyatabovepositions
和上述类似

9.3queryconstraintpolyatabovepositions
和上述类似

9.4构建STARKPROOF

Step3.Verifyforproof
从transcript中读取pub-info,用来获取相关的数据,以执行验证过程。
1.Oodconsistencycheck
验证章节5.2描述的数学关系的一致性。

2.实例化FRI-verifier对象

3.计算Deeppolyonquerypositions
计算方式和章节6.4相同
4.执行FRIVERIFY过程


关于我们
Sin7y成立于2021年,由顶尖的区块链开发者组成。我们既是项目孵化器也是区块链技术研究团队,探索EVM、Layer2、跨链、隐私计算、自主支付解决方案等最重要和最前沿的技术。
微信公众号:Sin7Y
GitHub|Twitter|Telegram|Medium|Mirror|HackMD|HackerNoon
标签:STASTARTRAPOLSTARLSTARK价格Decentralized Community Investment ProtocolPOLAR价格
Polkadot生态研究院出品,必属精品波卡一周观察,是我们针对波卡整个生态在上一周所发生的事情的一个梳理,同时也会以白话的形式分享一些我们对这些事件的观察.
1900/1/1 0:00:00最新数据显示,JustLend平台TRX存款规模突破6100万美元。 此外,为了促进TRX市场健康可持续发展,维护用户资产安全,JustLend调整了TRX市场的基础利率参数,使用率达100%时.
1900/1/1 0:00:00Bitfinex:公民数据将被要求存放于本国,P2P将是唯一途径据Bitfinex首席技术官社交媒体称,当下,越来越多国家要求将其公民的数据保存在本国境内的数据中心内.
1900/1/1 0:00:00Aug.2022,ThiagoFreitasDataSource:ArtBlocksDashboardArtBlocks是一个NFT平台,使其用户能够铸造所谓的"生成艺术".
1900/1/1 0:00:00在过去的半年里加密资产行业内外,金融风险的多米诺骨牌效应连续上演。加密资产行业内部Luna崩盘成为了此次危机的导火索,紧接着三箭资本申请破产,加密经济商VoyagerDigital和借贷平台Ce.
1900/1/1 0:00:001.指令结构CairoCPU原生支持的word是一个域元素,而这个域是特征值大于P>2^63.
1900/1/1 0:00:00