编者按:本文来自互链脉搏,作者:互链脉搏·金走车,Odaily星球日报经授权转载。时代的变迁由个体记录,行业的变动往往也可以透过企业的发展来察知。截至目前,根据企查查数据显示,全国共有32736家将“区块链”列入经营范围的公司。也正是这3万多家公司,见证了国内区块链技术、区块链产业的发展历程。时值年终,互链脉搏统计了2019年区块链企业成立数量,区块链企业地区、行业分布情况,区块链企业融资、上市等信息,借以洞察2019年区块链产业的发展情况。根据统计,2019年成立的区块链公司数较2018年下降了21.9%;2019年广东省区块链企业数占总量的56.82%;近年来,已有11家国企、14家上市公司将区块链纳入经营范围;在经历2018年区块链企业“淘汰潮”后,2019年成立的区块链企业的淘汰率降低……2019年:区块链发展趋于冷静广东企业数占总量的56.82%
互链脉搏检索企查查数据,2019年全年全国共成立了11198家区块链公司。截至年末,全国区块链公司的总量达到了32736家,较2018年年末的数据,增长了51.99%。但这一增幅,与2018年相比,仍有下滑。此前,2018年年末时,区块链企业总量的增幅已达99.18%。
Synthetix宣布推出去中心化永续合约交易平台Infinex:7月14日消息,Synthetix宣布推出去中心化永续合约交易平台Infinex,旨在改善用户体验并与中心化交易平台竞争。Infinex将通过多种机制来产生收入,包括额外的交易费用、通过Synthetix Integrators程序的集成费用以及来自SNX LPing的费用。所有产生的收入都将用于积累更多的SNX,这意味着随着Infinex交易量的增加,Infinex的SNX LP头寸也将增加。
据悉,Infinex将与Perps V3一起发布,具体发布日期将在Synthetix Discord上公布。用户可以在infinex.io申请测试版注册并进行测试[2023/7/14 10:55:38]

同时,2019年全年成立的区块链企业数,较2018年全年成立的区块链企业数,也有下降,降低了21.9%。由此可见,在经历2018年的“迅猛扩张”后,2019年区块链企业的发展已趋于冷静,恰印合了Gartner曲线。但或是由于“1024会议”的助推,国内的区块链市场并非一下扎入“泡沫化的低谷期”,2019年区块链企业的成立数量仍旧维持在万计的量级上。且若将时间线拉长,相较于十年前,2019年区块链企业的成立数量已增长180余倍。此外,互链脉搏关注到,对2019年区块链企业成立数贡献最多的是广东省。今年,广东省共有6363家区块链企业成立,占到总成立数的56.82%。而处于第二梯队的是山东省和浙江省,2019年分别有811家、686家区块链企业成立。位列第三梯队的是湖南省、安徽省、重庆市等中国中部地区。2019年区块链企业成立数量热度图
Binance发言人:解雇表现不佳或不适合公司文化的员工:金色财经报道,全球最大加密货币交易所Binance证实正进行裁员,裁员规模未予明确,成为最新一家受市场长期低迷影响的加密货币公司。Binance发言人称,随着我们为下一轮主要牛市周期做准备,很明显我们需要关注整个组织的人才密度,以确保我们保持敏捷和活力,这并非是精简人力,而是重新评估我们在关键岗位上是否有合适的人才和专业知识。我们仍将寻求填补数百个空缺职位,这将包括审视某些产品和业务部门,确保我们的资源得到适当分配,从而反映用户和监管机构不断变化的需求。加密货币行业今年迄今已削减超过2000个工作岗位,尽管加密货币价格部分回升,但公司仍在继续缩减开支。[2023/6/1 11:51:13]

由上图可见,国内的区块链企业已在广东、山东、浙江形成三大据点,并呈现扩散式发展的态势。而之所以聚集于这三个地区,与当地的政策条件、产业环境不无关联。互链脉搏统计,2019年广东省共有20余则区块链扶持相关的政策信息推出。且对于区块链的扶持,广东省还形成了“多点发力”的模式。深圳地区在中共中央、国务院的支持下开展数字货币研究与移动支付等创新应用;广州市黄浦区推出了“区块链10条2.0”政策;珠海市横琴新区金融服务局发布了“区块链+特色金融”白皮书;佛山市南海区有推进“区块链+”金融科技产业集聚基地建设。而山东省、浙江省在2019年同样有10余则区块链扶持相关的政策信息公布。在政策条件跟上的同时,上述三地均有建设区块链产业园,形成了产业集聚,更易吸引区块链企业成立、入驻。如广东有广州区块链国际创新中心、越秀国际区块链产业园等;山东有著名的青岛“链湾”;浙江省在西溪谷、萧山区、余杭区有多处区块链产业园。此外,互链脉搏统计了,迄今为止全国各地的区块链企业数。广东省依旧位列第一,目前共有20033家区块链公司,占到总量的61.19%,超过6成。而历年总量位列二、三的分别是浙江省、山东省,目前浙江省共有2031家区块链企业,山东省共有1364家区块链企业。而除广东、山东、浙江三地外,在2019年区块链企业数、历年区块链企业总数排行中,均列于前十的地区有:海南省、湖南省、安徽省、重庆市、江苏省。这五个省市同样是重点发展区块链领域的地区,不仅有政策支持,更有相应的产业协同。其中海南,不仅在海口成立了区块链产业园,今年更是在三亚成立了海南国际离岸创新创业试验区,并挂牌成立了国内首个区块链实验室。湖南省则一直在娄底市政府的促动下积极打造区块链发展中国样本“链城”。区块链企业以中小型为主国企逐步加入区块链技术研究
分布式云游戏平台Now.gg获NTT DoCoMo Ventures投资:金色财经报道,分布式云游戏平台Now.gg宣布已获得NTT DoCoMo Ventures投资,具体投资金额暂未公开。Now.gg主要支持PC、Android、Mac和游戏机等多设备玩家通过内置浏览器访问分布式云游戏,NTT DoCoMo通过这次投资将会强化其基于浏览器的多设备元宇宙服务。(investingnews)[2023/2/15 12:07:37]
从地域划分来看,2019年成立的区块链企业多数聚集在广东省。而若从企业类型来看,2019年成立的区块链企业,相对集中于批发和零售业类,共有5305家。互链脉搏观察,这类公司主要经营的区块链业务是供应链管理方向,兼有区块链技术开发、区块链技术咨询、新零售加区块链加通证加积分的发行与管理等方向。

而信息传输、软件和信息技术服务业领域位列第二,共有3028家;租赁和商务服务业有1648家;科学研究和技术服务业有388家。位列第五的领域是金融业,但归属该领域的区块链企业数量不及意料中多,有181家。其中有73家为融资租赁公司,有22家为投资公司,19家为保理公司。虽然,2019年成立的区块链公司广泛分布于10多个行业领域。但互链脉搏,综合区块链企业的注册资本和企业的参保人数来看,目前成立的区块链公司仍多为中小型企业。互链脉搏根据企查查数据检索,2019年区块链企业注册资本在500万元以下的有6736家,占2019年成立区块链企业总量的44.65%;注册资本在500到1000万元之间的有4369家,占总量的28.96%。也就是注册资本低于1000万元的企业有7成之多。
Coinbase CEO:加密货币关系到国家安全问题,美国应在政策上支持加密货币:9月20日消息,Coinbase首席执行官Brian Armstrong在推特上表示,“支持加密货币的最有力的政策论据之一是,这是一个国家安全问题。美国错过了半导体和5g技术,这些技术目前主要在海外生产。美国承担不起加密货币去向海外的代价。执法监管具有可怕的寒蝉效应,而且言辞很重要,我们已经看到大量加密货币人才、资产发行人和初创公司去向海外。Coinbase是一家全球性公司,但我们的总部设在美国,我们将努力确保加密货币在这里为每个人带来成功。这对美国和自由世界来说太重要了。”[2022/9/20 7:08:32]

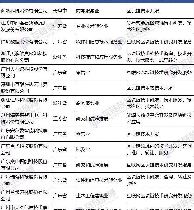
进而观察区块链企业的参保人数,检索2019年成立的以“区块链”为经营范围的公司,所有公司的参保人数都小于50人。而若从历年成立的全部区块链公司来观察,参保人数小于50人的有32622家,占到总比重的99.65%。参保人数在50人到499人之间的企业仅100余家。而参保人数在500人到999人之间的仅1家,是平安旗下的金融科技服务公司—深圳壹账通智能科技有限公司,平安壹账通有在打造区块链应用的基础设施平台;参保人数在1000人到4999人之间的有1家,是广州普邦园林股份有限公司,该公司是老牌园林工程施工、景观设计上市公司,旗下全资子公司北京博睿赛思的境外全资子公司曾与新加坡拓扑基金会,在区块链技术应用于数字化营销领域展开合作。尽管企业注册资本、企业参保人数两组数据,对区块链公司的展现不尽完全,但可以侧面的观察到,目前成立的区块链公司仍以中小型企业为主。涉及区块链业务的大型企业,也少有主攻区块链方向。不过,互链脉搏观察到,目前为止的32736家区块链公司中,已有11家是将区块链列入经营范围的国企。且其数量呈逐渐增长的态势,2005年、2017年成立的涉及区块链的分别有1家,2018年成立的有4家,2019年成立的有5家。同时,2019年成立的5家国企,在区块链方面的主要经营方向是区块链技术研发。
约50名加密和隐私倡导者在荷兰抗议Tornado Cash开发者Alexey Pertsev被捕:8月21日消息,一个由大约50名加密和隐私倡导者组成的团体在荷兰阿姆斯特丹水坝广场抗议Tornado Cash开发者Alexey Pertsev被捕,其妻子帮助组织并参加了这次示威活动,抗议者认为Alexey Pertsev不应该对编写开源代码负责,无论不良行为者如何使用它。
此外未来几周伦敦可能会举行第二次抗议活动,目前已有近1500人签署请愿书参与抗议。(The Block )[2022/8/21 12:38:28]

由上述数据可见,区块链队伍中也逐渐有了国企的加入。而事实上,开展区块链业务的国企远不止这11家企业,互链脉搏曾统计,今年以来,有多达36家国有企业,落地了50个区块链项目。经历2018“区块链淘汰潮”2019区块链企业发展平缓
从地域、行业等维度对2019年的区块链企业进行分析后,互链脉搏还关注到了区块链企业的不同发展阶段,以及不同发展路径。在目前为止全部区块链公司中,有融资信息的是107家。其中2018年成立的区块链企业有融资信息的最多,共有24家;而2019年成立的区块链公司中有融资信息的仅5家。

互链脉搏统计2019年有融资信息的这5家公司,均是主营区块链业务的企业。且目前几家公司的均处于融资的早期阶段。

其后,互链脉搏关注企查查数据,在全部将“区块链”列为经营范围的企业中,已有14家公司上市。

而互链脉搏此前也曾统计区块链上市公司的信息,发展区块链领域的上市公司应远不止这14家。或因更多发展区块链的企业主要是通过子公司进行业务的开展,而并未被归入统计之中。有区块链企业成立、融资、上市,自然也有区块链企业处于撤销、吊销、注销状态。截至目前,3万余个将区块链列入经营状态的企业中,有11家处于撤销状态;12家处于吊销状态;2671家处于注销状态。三类的总量占到全部区块链企业数量的8.22%。而在2019年成立的区块链公司中,处于撤销状态的有1家,处于注销状态的有205家,两种占总量的1.83%。2018年成立的区块链企业中,处于撤销状态的有8家,处于吊销状态的有5家,处于注销状态的有1740家,三类总量占到当年成立的区块链企业数的12.22%。总的来看,区块链企业的淘汰率处于较高的水平,且2018年成立的区块链企业出现了“淘汰潮”,而观察2019年的数据,似已趋于平缓。从地域、行业分布、公司状态等维度综合观察,相比于2018年的“大起大落”,2019年的区块链企业发展更为冷静,且有了国企的逐步加入。
陈勇:恰巧由于我在互联网工作很长时间,以前是在金山,后来在猎豹,也有很多朋友最后去小米、去腾讯,至少他们也算高净值用户群体吧。我觉得今天高净值用户群体有两种类型:第一类是把比特币当成资产配置.
1900/1/1 0:00:00编者按:本文来自01区块链,作者:雨林,审核:于百程,Odaily星球日报经授权转载。2019年区块链领域发生了太多热点事件,每个热点事件发生之时整个行业普遍会高估事件的影响力,但当我们回顾区块.
1900/1/1 0:00:00平安夜闲来无事写了此文,在微博首发,竟然被悄悄删除,到第二天才发现。没留底稿,只能凭记忆重写一遍,坐等明年此时被打脸。bakkt交易量爆发,成为比特币第一大期货交易所.
1900/1/1 0:00:00加密货币领域从来都不缺乏新闻和戏剧性,2019年也不例外。但在这些喧闹的表象之下,很多团队已经在构建这个世界所需要的开放金融产品.
1900/1/1 0:00:00编者按:本文来自互链脉搏,作者:互链脉搏·金走车,Odaily星球日报经授权转载。在新加坡,一场没有硝烟的区块链贸易金融之战已经打响.
1900/1/1 0:00:00编者按:本文来自算力互联,作者:ChainKayser,Odaily星球日报经授权转载。01引言2019年11月,中国政府网发布《产业结构调整指导目录》,将之前的《征求意见稿》中处于淘汰产业的“.
1900/1/1 0:00:00