编者按:本文来自肖飒lawyer,作者:崔咪肖飒,Odaily星球日报经授权转载。《案例|交易所"宕机",持币人损失赔不赔?》一文发布后,读者朋友表示观点清晰,论证合理。这些年来,虚拟币交易所孤悬海外,运营商所在地、实际经营地以及数据服务器等可不在境内,但招揽生意却频频出现在境内或国内即时工具上。国内虚拟币玩家在相关争议案件中如何找到最合适且经济的管辖法院,成为币圈案件的难点所在。对此,我们特整理不同场景中的管辖法院,与君分享。

涉虚拟币争议之分类
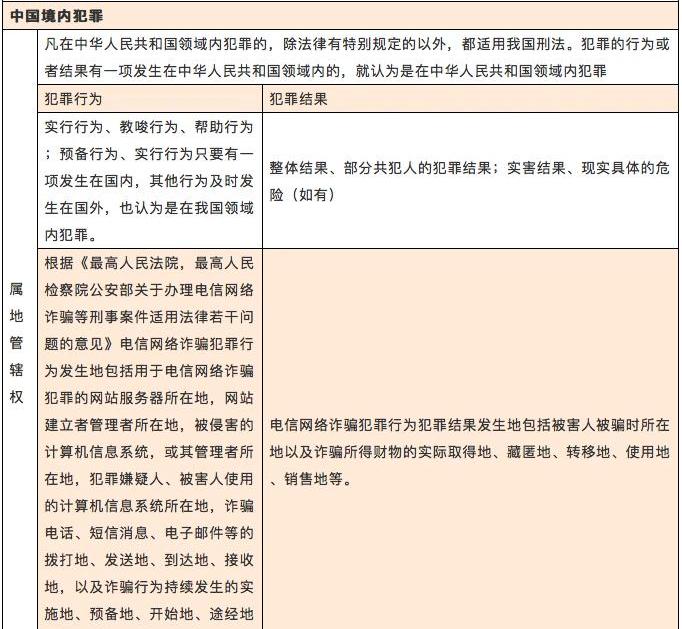
确认具有管辖权法院的第一步,当是识别案件性质。经案例检索及客户服务经验,我们将币圈中案件争议划分为如下类别:1合同纠纷合同纠纷是币圈民商事案件中最为常见的一类。如《案例|交易所"宕机",持币人损失赔不赔?》一文便提到,Okcoin发布公告,承诺给付BCC之后,Okcoin便负有向冯某给付的义务,但因给付未完成,冯某便以合同纠纷为由向法院提起诉讼。法院在裁判中也提到,冯某与Okcoin通过数据电文签订合同。两者之间成立合同关系,应适用合同类案件管辖规定。2侵权纠纷侵权类纠纷是指行为人侵犯他人权利引发的纠纷。如北京某酷达网络科技有限公司与某商贸有限公司,彭某某侵权责任纠纷一案,某酷达公司在提供网络平台进行比特币交易时,违反《非金融机构支付服务管理办法》中关于“非金融机构提供支付服务,应当依据本办法规定取得《支付业务许可证》,成为支付机构”的规定,不但未取得支付许可证,反而为规避该规定,利用员工名称开立的信用卡账户收取款项开展业务。在林某某账户充值及交易出现异常时,亦未按《中国人民银行等五部委发布关于防范比特币风险的通知》的规定切实履行客户身份识别、可疑交易报告等法定反义务。未核实林某某身份就为其账户充值,对林某某账户的异常交易情况视而不见。某酷达公司的违规行为在客观上为犯罪行为提供了便利条件,其漠视的态度一定程度上起到了配合犯罪分子转移赃款的效果,造成受害人款项被挥霍,无法追回。对此,某酷达公司存在过错,应对相关损失承担一定的侵权损害赔偿责任。需注意,侵权类案件与合同类案件存在竞合时,这时则由当事人自行选择使用何类案由开展诉讼。3刑事案件刑事的案件的管辖法院及适用法律,币圈人士最为关注。《中国人民银行中央网信办工业和信息化部工商总局银监会证监会保监会关于防范代币发行融资风险的公告》中明确指出,代币发行融资是指融资主体通过代币的违规发售、流通,向投资者筹集比特币、以太币等“所谓虚拟货币”,本质上是一种未经批准非法公开融资的行为,涉嫌非法发售代币票券、非法发行证券以及非法集资、金融、等违法犯罪活动。对此,刑事案件管辖,则主要看的我国刑法的适用范围。如何理解我国刑法属人、属地等管辖原则则变得尤为必要。
肖飒:比特币与法币的频繁交易严重影响经济管理秩序:针对“中银协等三机构联合发文明确金融机构、支付机构不得开展与虚拟货币相关的业务”新闻事件,肖飒表示,2013年对于比特币给予法律定性是“特定的虚拟商品”,之后ICO而来数千种虚拟币,这些虚拟币很多沦为非法集资、组织领导活动罪的犯罪工具,自律组织作为行业自我约束的半官方协会,在看到问题后及时提醒会员,起到了表率作用。
虽然持有比特币并不违法,但是比特币与法币的频繁交易严重影响了经济管理秩序,非主流数字货币的操作也让老百姓的财产权受到威胁,此时有必要及时干预,防止炒币过热造成币价崩塌,引发群体性事件等。[2021/5/18 22:16:12]

肖飒:目前持有比特币在我国合法:北京大成律师事务所合伙人、中国银行法学研究会理事肖飒表示,目前持有比特币在我国是合法的。金融监管规定、司法实践均认可比特币是合法的“虚拟商品”,但不具有与货币等同的法律地位,不能且不应作为货币在市场上流通使用。关于对比特币的买卖、炒币行为是否属于合法行为,在法律实践中可以从两个层面来看。一是个人偶发行为,是合法的;二是以交换比特币为业,可能会涉嫌非法经营罪。此外,肖飒表示,杭州互联网法院在2018年审理的国内首例比特币矿机买卖纠纷案,也确认了买卖比特币矿机合同的合法性。(证券日报)[2021/3/29 19:24:37]
具体纠纷之管辖

声音 | 肖飒:以太坊、EOS若在国内建立节点 需在网信办备案:在上周,国家网信办《区块链信息服务管理规定》正式实施后,记者发现不少海外公链、联盟链以及运营团队在中国,但基金会设在海外的公链项目对备案仍持观望态度。中国银行法学会理事肖飒称,如果以太坊、EOS要建国内节点,或者让国内开发者加入的话,也需要进行备案。若拒不备案,项目开发、项目运营、项目获客、项目线上线下活动等等都会受到影响。[2019/2/22]


声音 | 肖飒:证券型通证在我国可能涉嫌非法经营罪:中国银行法学研究会理事肖飒近日表示,证券型通证在不同的法律环境下,折射的意义不同。在美国法律下,证券型通证是证券的一种。在我国法律下,如果代币有证券性质,结合2017年9月的ICO禁令,在我国可能会被认定为擅自发行股票、公司、企业债券罪。但是由于我国《证券法》对于证券、债券的定义过于狭窄,不能直接简单套用,而是使用刑法第225条的非法经营罪作为兜底条款。
此外,实用型通证被各国普遍接受。我国在2013年认定比特币为特定虚拟商品,实用型通证具有类似的法律性质。[2018/7/28]


约定管辖之特殊情况
需要特别说明的是,币圈争议当事人对管辖有特别约定的,在符合法定条件时,当根据相关约定确定管辖机构。币圈合同或者其他财产权益纠纷的当事人可以在不违反我国民事诉讼法对级别管辖和专属管辖的规定基础上,书面协议选择被告住所地、合同履行地、合同签订地、原告住所地、标的物所在地等与争议有实际联系的地点的人民法院管辖。实际中,不少发生在投资人与交易所之间的币圈争议,如交易所的用户注册/使用/服务协议中,已注明有管辖权的仲裁机构,且表意清晰明确,条款准确易懂,经投资人确认的,该仲裁协议具有约束力。此时,对财产争议具有管辖权的单位则成为仲裁机构。陈松林作为持币人与北京某币天下网络技术有限公司申请确认仲裁协议效力异议监督一案中,投资人陈某认为自身勾选服务协议,系被迫接受仲裁条款,被迫放弃纠纷解决方式选择权及仲裁机构选择权,对格式内容,缺乏合意,排除了投资人重大权利,应属无效。然而北京市第三中级人民法院裁判中提到,依据《最高人民法院关于适用〈中华人民共和国仲裁法〉若干问题的解释》第二条规定:当事人概括约定仲裁事项为合同争议的,基于合同成立、效力、变更、转让、履行、违约责任、解释、解除等产生的纠纷都可以认定为仲裁事项。投资人点击同意《用户协议》后,就应当知道并接受其所交易的平台是境外平台的事实;并依据管辖约定,解决相关争议。也即,有约定管辖,约定清晰明确的,遵从约定即可。通过以上分析,我们也在此提醒读者朋友们,一般民事争议不可忽视争议管辖条款哦。一旦争议发生,救济成本或大有不同!以上就是今天的分享,感恩读者!
编者按:本文来自头等仓区块链研究院,Odaily星球日报经授权转载。如今,我们常常觉得自己错过了一些重要东西。我们一直在努力紧跟和商业领域上发生的重大事件.
1900/1/1 0:00:00比特币周内净流出资金近3亿美元;周内涨跌幅达20%,大额转账下跌15%,活跃地址上涨17%;全网算力略有回升,难度调整系史上第二降幅.
1900/1/1 0:00:00编者按:本文来自链闻ChainNews,星球日报经授权发布。区块链风投基金Dragonfly、Multicoin、HashKeyCapital与1kx的四位掌门分享了各自的投资风格与策略,以及关.
1900/1/1 0:00:00编者按:本文来自白话区块链,作者:木沐,Odaily星球日报经授权转载。有一个人,在网络上发布了一套程序和白皮书,并启动了这套程序,同时声称这是一个伟大的项目.
1900/1/1 0:00:00编者按:本文来自DappReview,作者:DR小伙伴,Odaily星球日报经授权转载。 导读:说起“加密猫”,这个名字在区块链的圈子可以说无人不知,这款17年底一上线就把以太坊给堵了的游戏曾给.
1900/1/1 0:00:00BTC一日间,从6750美金反弹至7400美金,ETH更是从142美金涨至176美金,涨幅高达23%。而在这之前的4月2日至4月6日,大盘则是一直维持在6600-7000美金区间整理走势.
1900/1/1 0:00:00