相较私有链的封闭、公链的难以监管,联盟链更符合国内发展和监管的要求。自2016年开始,我国便开始了探索和发展联盟链的征程,目前国内联盟链已经形成丰富的生态。根据国内不同时期涌现的联盟链,本文将国内联盟链的发展分为三个阶段:以探索联盟链底层平台为主,联盟链开始起步;互联网巨头领衔,创业公司迸发的局面丰富了联盟链的落地和应用;BSN的出现打破了链之间的孤立,长安链意味着联盟链在软硬件上的另一次突破。
2015年9月,美国金融科技公司R3CEV联合包括摩根士丹利、高盛、汇丰在内的42家全球知名银行,探索区块链技术在金融领域的应用,并推出了第一个区块链联盟——R3区块链联盟。R3在监管下实现数字协作,连接着来自私营和公共部门的 400 多家机构,推动了资本市场、全球贸易和保险等业务,且证明了联盟链的可行性。
民政部公布2021年第一批涉嫌非法社会组织名单,“中国区块链委员会”上榜:2月18日消息,民政部公布2021年第一批涉嫌非法社会组织名单,民政部表示,近年来,民政部门持续开展打击整治非法社会组织工作,依法处置了大批非法社会组织,有效净化了社会组织发展环境,取得了良好的社会效果。但是,一些组织和人员仍然罔顾法律红线,继续违法开展活动。为进一步加大打击整治力度,充分发挥社会监督作用,现将前期核查中缺乏证据线索的2021年第一批涉嫌非法社会组织名单予以公布,其中“中国区块链委员会”上榜。[2021/2/19 17:28:58]
2016 年,Linux基金会创建了Hyperledger,该项目联合IBM和英特尔、三星、微软、Visa、美国运通等组织,并推出了HyperledgerFabric等联盟链底层开发平台。该联盟链将合作领域扩宽至包括银行、供应链管理、物联网、制造和基于生产的领域。至此,国际上掀起了联盟链的热潮。
中国酒业协会与浪潮基于区块链建设和运营“中国白酒链”:8月12日消息,今日,中国酒业协会与浪潮达成战略合作,双方将共同推动中国酒业工业互联网建设,以全国酒行业企业发展和产业发展为主线,通过浪潮云洲工业互联网平台提供的先进技术与应用,提高酒企在智能化生产、智慧营销、渠道管理、品牌建设方面的能力,实现多方共赢;双方基于浪潮区块链,建设和运营“中国白酒链”,支撑酒业协会主导的真实年份酒认证及陈年老酒认证。(财联社)[2020/8/12]
在联盟链兴起的阶段,国内以探索联盟链底层协议开发平台的联盟也陆续出现。2016年先后成立了中国区块链研究联盟(CBRA)、中国分布式总账基础协议联盟(ChinaLedger)、金融区块链合作联盟(金联盟)。三大联盟协力编写《中国区块链技术和应用白皮书》,为联盟链的发展制定行业标准。
动态 | “中国·海南未来产业园”将聚焦区块链等创新型应用产业领域:据海南日报报道,4月24日下午,海口市政府与海南未来产业园投资营运控股有限公司签订建设合作协议。据了解,双方将充分发挥各自优势和资源,共同建设“中国·海南未来产业园”项目,并在园区政策制定、产业资源、配套服务等方面展开广泛合作。园区产业定位为聚焦移动互联网“下半场”,5G背景下的新媒体、人工智能、量子计算、区块链、新能源及智能制造等创新型应用产业领域。[2019/4/25]
但由于缺乏相关技术和协作体系,国内开发者仍然依赖Hyperledger Fabric等“进口”联盟链。2017年,“国产”联盟链开始蓬勃发展。该年,FISCO BCOS在金链盟开源工作组的基础上诞生,并宣布开源。这是中国较早出现的金融级联盟链开源底层平台,并已发展成国内最大的开源联盟链生态。
Penta CEO David Ritter:希望与“中国犹太人”温商合作寻找更多区块链应用场景:在温州举办的下一代公链技术峰会上,Penta CEO David Ritter作为主办方代表发表了演讲,他表示:下一代互联网是价值互联网,Penta作为一个公链,目标是建设好基础设施,把底层道路修好,解决隐私保护和价值传递问题,但真正的价值在于服务实体经济。他主要就Penta的核心技术和实际落地两个重点展开,核心技术方面Penta首创的DSC共识算法和PSG分片方案是最具创新力的地方,对于实现公平、普惠极具价值;实际落地方面Penta已经在大米溯源、中小企业征信和供应链金融方面实现落地,也希望与中国的犹太人——温州企业家合作寻找更多应用场景。[2018/5/19]

资料来源:01区块链根据公开资料整理

资料来源:DT财经
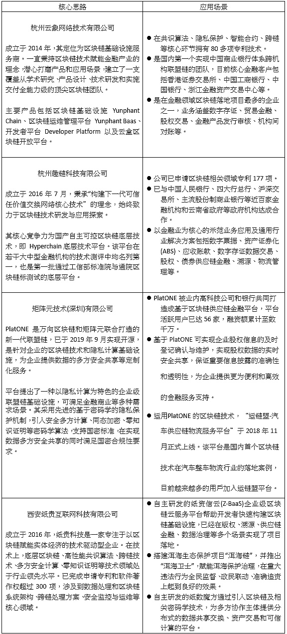
2017年到2018年,国内联盟链的建设进入了蓬勃生长的阶段。除了联盟链底层开发平台,如金链盟开源的 FISCO BCOS,国产联盟链项目还兴起了由互联网巨头推出的联盟链BaaS平台,如蚂蚁区块链BaaS平台,以及提供联盟链技术输出服务的新兴团队,如趣链科技等。
巨头在布局联盟链上有天然优势。借助已有的丰富产业资源和生态圈层,巨头推出的联盟链能够快速渗透到不同领域的上下游中。
由于区块链技术具有极高技术门槛,直接在底层操作系统上搭建区块链应用对大多数开发者而言依然存在挑战,这催生了互联网巨头通过BaaS平台布局二层网络的发展。2016年6月,腾讯子公司微众银行开发出了国内第一个面向金融业的联盟链云服务Baas;2017年7月,百度推出区块链开放平台BaaS;2018年8月,“京东区块链防伪追溯平台"BaaS正式上线,商品的原料的生产、加工、物流运输、零售交易等数据都可以上链。

?资料来源:01区块链根据公开资料整理
此外,一批创业团队也开始涌现,为中国联盟链带来活力。通过研发区块链底层协议技术、推出各种具有针对性的联盟平台、聚焦特定落地场景,这些团队以输出区块链解决方案的模式提供服务,不断拓宽联盟链生态的广度和深度。联盟链的服务场景被进一步拓宽,涵盖数字版权保护、供应链溯源、跨境支付、物联网、医疗信息共享等场景。

2019年,国产化的联盟链平台已经具备竞争力。但由于缺乏统一技术标准,各平台数据和业务缺乏交互,这导致了造链成本高、推广应用困难等问题。而2020年4月份,中国独立自主的全球性基础设施网络BSN(Blockchain-based Service Network)的入场改变了这一局面。
BSN由国家信息中心、中国移动通信、中国银联、中移金融科技、智慧政企、北京红枣科技6家公司发起并成立。针对行业内缺乏公认的区块链底层公用基础设施的问题,BSN解决了造链成本高、底层平台异构、数据无法交互、推广应用困难等问题。
在国产“链”站稳脚跟的基础上,国产“芯”也被提上日程。2021年1月27日,北京微芯研究院、清华、北航、腾讯和百度等27家联盟成员单位在京共同发起成立“长安链生态联盟”。喻意“长治久安、再创辉煌、链接世界”,“长安链”以长安链软硬件技术体系为支撑,成为我国首个自主可控软硬件技术结合的联盟链。

目前,联盟链在技术层面仍然面临着挑战,性能、可交互性及安全隐私需要进一步提升,相关的关键技术有待突破。联盟链的发展仍然道阻且长,但我们能够看到整体上积极向好的趋势。从底层系统到BaaS平台,从巨头到创业团队,从金融应用到全场景应用,从联盟孤岛到公用设施,从国产“链”到国产“芯”。在未来,联盟链将在各个维度继续深入和发展。
作者|?陈丽姗
数字签名是区块链和加密货币的一个基本概念。现代区块链使用数字签名来确保数十亿美元的价值。数字签名使用所谓的密钥对,即一对看似随机的值,其中一个密钥是“私钥”,另一个密钥是“公钥”.
1900/1/1 0:00:00“张家界从来不缺创新,值得关注”“卖门票的也研究元宇宙,这是不是在跟风炒作?”……11月18日,红网时刻新闻发布了一条《全国首个景区元宇宙研究中心落户张家界》的新闻引发网络热议.
1900/1/1 0:00:00这是一篇看完让我毛骨悚然,汗毛直立的文章。作者Paradigm联合创始人Fred Ehrsam 发表于2017年2月,写的却是4年后当下的流行:元宇宙、区块链、Crypto、VR……这认知差距,
1900/1/1 0:00:00文/中国经济社会理事会理事、全国工商联执委胡定核我们正在进入一个数字化和数字资产的时代。这一切的开始,除了电脑和通讯科技的突破,也归因于金融科技的不断演进.
1900/1/1 0:00:00过去一段时间,包括LVMH、纪梵希等在内的奢侈品牌似乎迷上了发行NFT。11月23日外媒消息指出,法国时尚品牌纪梵希与数字艺术家Chito合作推出NFT系列,包含15个不同版本,以宣传该品牌的2.
1900/1/1 0:00:001.金色硬核 | 去中心化身份DID:Web3通行证随着WEB3的发展,人们越来越认识到去中心化身份系统DID的重要性.
1900/1/1 0:00:00