编者按:本文来自加密谷Live,作者:MicahZoltu,翻译:李翰博,Odaily星球日报经授权转载。

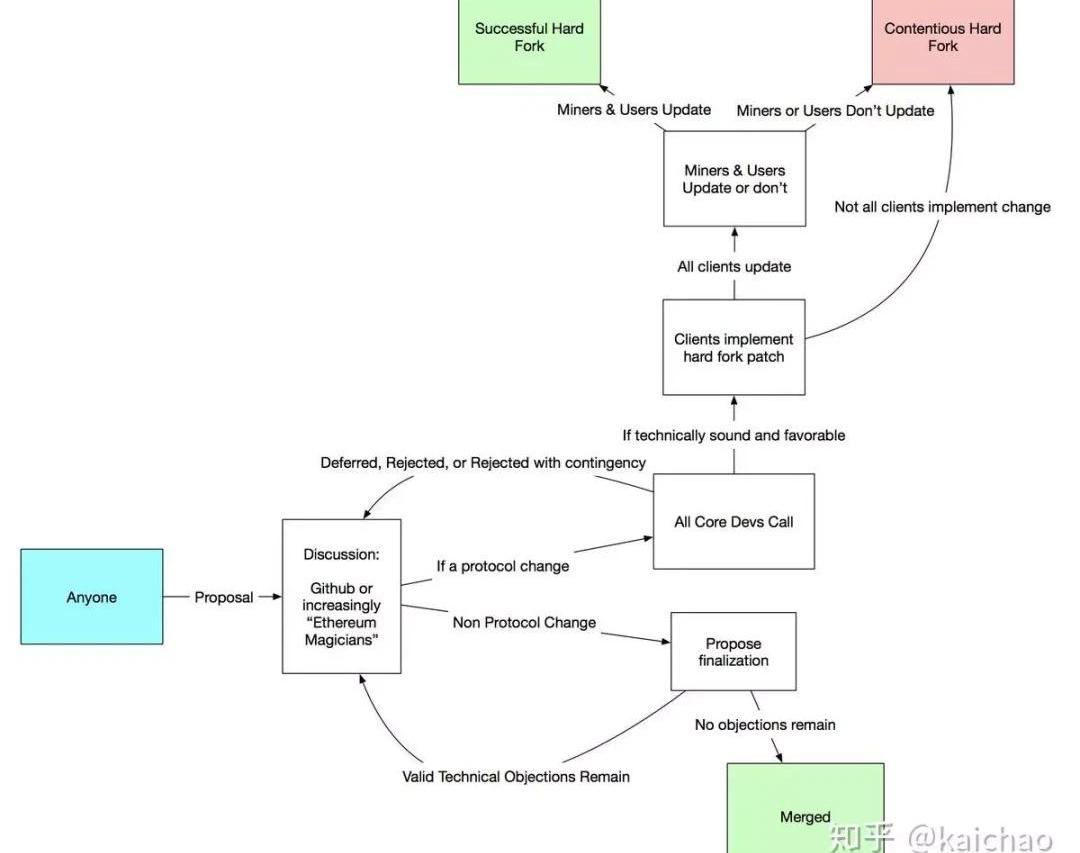
参与者
以太坊客户端开发者-任何维护以太坊客户端的人。这包括Geth、OpenEthereum、Nethermind开发者以及Besu开发者和维护这些客户端的EthereumClassic分叉的开发者。用户--使用以太坊进行交易的人。这包括使用dapp的人,发送/接收币的人等。用户委托-通常情况下,用户会将自己的决策权委托给第三方。Infura和中心化交易所是两个非常常见的委托人。主流的dapp是另一类常见的用户委托,用户会去他们最喜欢的dapp所在链上。当我们说到用户做决定的时候,很多时候会委托给其他地方,但最终还是用户的决定。流程
数据:以太坊智能合约日发布量接近有史以来最高水平:9月14日消息,数据显示,目前每天有近300份智能合同在以太坊上发布,而两个月前只有50份左右。如图所示,9月9日,共有292份智能合约推出,仅比2018年7月创下的历史最高纪录少了一份。所有这些都表明,今年夏天使用以太坊的功能有了显著的增长。(Trustnodes)[2020/9/14]
每个客户端都有自己的开发者,他们有自己的动机、愿景等。每一个产品的开发者之间都会决定他们想要在客户端中放入什么,什么时候发布客户端,以及发布更新时客户端会有什么功能。现在不同客户端对于开发者来说是可选的,但在过去,客户端开发者表示希望彼此保持兼容,所以他们通常会派一名代表参与交流,试图与其他客户端开发者协调。最终,每个客户端团队都会发布他们认为合适的客户端更新,这些更新将与其他客户端兼容,并拥有与其他客户端一致的分叉块号。如果客户端发布兼容的代码,共享一个fork块触发器,那么客户端在用户运行时将能够相互通信。一旦客户端发布,客户端开发者和/或他们的支持者会向用户做公告,用户会选择是否更新客户端,或者可能切换客户端。用户通常会将这一决定委托给第三方,如Infura或中心化交易所,但最终用户可以决定他们想要在什么哪里进行交易。在委托投票的情况下,如果他们不同意他们的委托人,他们通常可以切换供应商。
分析 | 以太坊市场表现趋好 主流交易所交易量有较大提升:据TokenGazer数据分析显示,截止至6月17日11时,以太坊价格为$269.03,总市值为$28,676.3M,主流交易所交易量约为$365.8M,大概率受市场上行影响,主流交易所交易量有较大幅度提升,以太坊对比特币汇率持续下行;基本面方面,以太坊链上交易量表现良好,活跃地址数有一定上涨趋势,算力保持稳定,DApp交易总量没有较大变化,30天ROI有一定下行趋势,30天开发者指数约为2.62;目前ERC20代币总市值约为以太坊总市值的59.23%,环比昨日下降0.6%;ERC20活跃地址数方面,排名前五的代币为USDC、DAI、LINK、OMG、TUSD。[2019/6/17]

动态 | 法国兴业银行在以太坊发行1.12亿美元债券:据CoinDesk消息,法国金融服务巨头法国兴业银行以证券代币形式向公众发行了价值1.12亿美元的以太坊区块链债券。该银行使用OFH token(债务融资凭证)来代表1亿欧元的担保债券,这种证券由特定资产支持,但仍留在发行者的资产负债表上。[2019/4/24]
谁来做决定?
这里没有单一的决策者。任何人都可以发布一个客户端,宣布一个客户端,分叉一个客户端等等,用户可以选择使用任何他们想要的客户端。每个客户端的核心开发者都有一套他们个人所关心的特殊内容,他们通常会向其他客户端开发者表达。如果所有的客户端开发者都同意开发同样的功能,那么事情就会很顺利,他们会在发布时间表上进行协调。如果客户端开发者没有就发布什么功能或何时发布达成一致,那么他们中的一些人可能会开发、宣布并推出不同的功能集。我们之前在ETH/ETC的分叉中就看到了这种情况,并不是所有的客户端开发者都同意如何进行,所以我们最终得到了两条不同的链,由不同的群体来维护。如何处理分歧?
动态 | 以太坊全节点数量已不足1万 日均降低20个:据TokenGazer数据显示,以太坊全节点在2017年的仍有2.5万个,目前仅有8585个,每天减少约20个,已经不足1万。对此有微博用户评论:以太坊之前的很多节点都是基金会放的,用来增加大家信心的,并不是普通人做的节点,普通人根本没人愿意做以太坊节点。熊市一到,基金会也烧不起钱了,所以以太坊节点数就锐减了。 ????[2019/3/9]
没有一个核心开发人员认为这是一个好主意,他们都决定不把它集成到他们维护的客户端中。一些核心开发人员认为这是一个好主意,但不愿意分叉,而另一些人认为这是一个坏主意,愿意分叉。有些核心开发人员认为这是个好主意,愿意分叉,而有些人认为这是个坏主意,不愿意分叉。一些核心开发人员认为这是一个好主意,愿意分叉,而另一些人认为这是不好的,愿意分叉。所有核心开发人员都认为这是一个好主意。在1和5的情况下,事情进展非常顺利。在2和3的情况下,通常会进行讨论,试图通过了解人们产生分歧的根本原因来达成共识,如果可能的话,试图为这些问题找到一个可行的解决方案,但如果不能达成"粗略的共识",那么信念更坚定的一方可能会获胜。在4的情况下,我们有一个类似ETH/ETC的分叉。用户如何参与其中?
作为以太坊的用户,您可以选择是否运行一个给定的客户端,这意味着如果您认为改变不好,您可以选择干脆不升级。事实上你也鼓励您尝试说服其他人和您一起运行不同的客户端,如果您认为这样做是最好的。如果你有技术头脑,你也可以通过向核心开发人员提出新的技术想法来参与。你也可以通过加入现有的团队、维护自己的fork或者从头开始构建一个新的客户端来参与客户端的开发。

开发者如何决定要写什么代码?
每个以太坊客户端开发者都有自己的动机,有些是众所周知的,有些是保密的。这些动机有些是经济上的,有些动机是利他的。然而,由于上文提到的"用户决定运行什么"的特点,核心开发者通常会构建他们认为用户现在和未来会想要运行的软件。大多数以太坊客户端开发者对编写没有人使用的软件不感兴趣,所以最终他们通常以他们认为用户想要的东西,或者对用户有利的东西为指导。
今天聊聊“高抛低吸”的问题,有人说:假如一个币一天涨幅超过30%甚至更多,接下来大概率会回调下跌,那先卖掉低点再接回来,这不是很好吗?我相信很多人在二级市场都有过上面这样的想法.
1900/1/1 0:00:00编者按:本文来自巴比特资讯,作者:云锦,星球日报经授权发布。2月16日,比特币短时突破5万美元后,迅速回落,今日,比特币再次冲向新高,突破了52000美元.
1900/1/1 0:00:00Odaily星球日报译者|Moni 在最新接受彭博社采访时,前Facebook高管、现风险投资基金SocialCapital首席执行官ChamathPalihapitiya输出了一个令人震惊的观.
1900/1/1 0:00:00从行业迭代的重心来看,2020年无疑是DeFi年。作为DeFi拼图内至关重要的一块,DEX赛道在过去的一年里已经历了翻天覆地的变化,以Uniswap为代表的AMMDEX打破了订单簿模型的固有思维.
1900/1/1 0:00:00编者按:本文来自区块律动BlockBeats,Odaily星球日报经授权转载。「我不拥有比特币,也不看空比特币。」「我已经对比特币持中立态度.
1900/1/1 0:00:00近两天盘面走的可谓是神清气爽,比特币在昨天如破34000美元后,今天再度突破36000美元,以太坊也是在突破1400美元后一路上没怎么停,直接刷新历史新高,再破1500美元.
1900/1/1 0:00:00