人工智能、区块链、云计算和大数据等数字技术以迅雷不及掩耳之势将人类社会带入了数字经济时代,第四次工业革命以势不可挡之势由此拉开了大幕。我国已将发展数字经济写入了国家十四五规划纲要,各地区已纷纷出台规划力促本地数字经济发展。
为探究我国数字经济发展规律、探析各地区数字经济发展质量、发掘践行数字经济发展战略的典型企业,零壹财经计划推出中国数字发展指数报告系列,供各方参阅。该系列包括上市公司专题、细分指数和综合指数三个序列。数字人才景气指数为细分指数序列之一。
“近日,珠海复旦创新研究院联合零壹财经发布的《中国上市公司的数字赋能评价报告》(简称“报告”)显示,全国上市公司数字化转型成效显著,北京和广东省等省市的上市公司数字赋能指数名列前茅。数字人才是数字赋能的基础。我们不禁想知道,全国及各省市区的数字人才需求如何呢?在此,本报告从相关招聘网站采集数据,制作数字人才景气指数,略作探讨。”
2021年3月有数字人才需求的企业总计133,815家,主要聚集于广东、上海、江苏、浙江、北京等地。
2021年3月,全国数字人才年薪平均值为15.02万元,超过该薪酬水平的省市仅有北京市、上海市、浙江省,各地年薪平均值分别为26.84万元、21.80万元以及20.58万元。
从区域分布上看,珠三角、长三角地区数字人才需求量较大,相关岗位需求丰富,中西部以及东北地区需求量较小。
民营企业对于数字人才的需求量远超国企,约为国企的九倍,但国企提供的薪资水平更加吸引求职者,年薪均值超出民企1.8万元左右。
从分企业规模综合指数看,中、大型企业的评估中,广东、上海、江苏、北京、浙江、四川、湖北保持综合指数排行前七。
中国支付清算协会:推广数字人民币新场景:金色财经报道,据中国支付清算协会微信官方公众号,6月6日,中国支付清算协会发布关于助力稳住经济的倡议书,其中指出为进一步贯彻《国务院关于印发扎实稳住经济一揽子政策措施的通知》,中国支付清算协会倡议各会员单位助力消费提升。做好非接支付产品和服务的开发,协助发放消费券、优惠券等,协助拓展消费新业态,推广数字人民币新场景。[2022/6/7 4:07:39]
(一) 术语
表1:本文关键概念说明

数据来源:零壹智库
(二)数据及来源
数字人才景气程度包括数字人才需求数量和数字人才需求价格(即薪酬)两个方面,而有数字人才需求的企业数量可体现数字人才的选择空间。为此,本报告以月度为单位,选择有数字人才需求的企业数量、数字人才岗位需求数量和数字人才薪酬三个指标衡量数字人才景气指数。
数据来源于国内主要招聘网站。
(三)指标权重
客观赋权法可排除主观干扰,本报告选择CRITIC客观赋权法确定各指标的权重。第i个指标的权重:

首先让我们先来看一下三月全国的数字人才景气情况。
(一)需求企业数量
2021年3月有数字人才需求的企业总计133,815家,主要聚集于广东、上海、江苏、浙江、北京等地。需求企业的地域分布差异化明显,数量呈东部、中部、西部依次减少的特征。西藏自治区需求企业数量最少,仅有86家。
数字人民币App更新1.0.9.0版:从32位升级到64位:金色财经报道,据苹果App Store和各大安卓平台显示,数字人民币App昨日已完成新版本1.0.9.0升级。更新日志显示,新版数字人民币App大小不到70MB,体积更小、启动更快,还优化了付款码免密设置,而本次体积变小的主要原因是从32位升级到了64位版本。据悉,从今年开始,小米、OPPO、vivo、华为等国内手机厂商就相继宣布,将关闭新应用32位单包上传入口,这也加快了32位应用淘汰速度。此次更新,数字人民币App也正式升级到了64位版本。[2022/5/16 3:18:37]
图1:2021年3月各省市需求企业数量

(二)需求岗位数量
2021年3月我国数字人才岗位需求量总计1,732,148个,需求岗位数量排在前五的省份包括广东、江苏、上海、浙江、北京,数字人才岗位规模分别占全国该领域岗位需求规模的29.76%、13.89%、11.51%、8.30%、5.83%。从区域分布上看,珠三角、长三角地区数字人才需求量较大,相关岗位需求丰富,中西部以及东北地区需求量较小。
图2:2021年3月各省市数字人才岗位需求数量

(三)薪酬水平
图3:2021年3月各省市数字人才平均薪酬

中国银行:海南是数字人民币试验创新的理想区域:金色财经报道,中国银行发布的最新研究报告指出,数字人民币的推广必须与场景融合,海南相对独立的地理位置和自贸港在旅游、消费等方面具备的优势,为探索数字人民币消费场景提供了条件,是数字人民币试验创新的理想区域。报告显示,海南作为目前国内开展数字人民试点区域里唯一一个全省全域试点的省份,正在积极创新数字人民币特色应用场景,将数字人民币加速嵌入个人吃喝住用行场景和企业税费缴纳、支付结算等经营高频使用场景当中。这篇标题为《创新数字人民币应用场景 海南发力全域数币省建设》的研报,是海南提出打造数字人民币生态体系以来首份来自数字人民币运营机构的专项报告。[2021/12/28 8:08:56]
(四)分企业性质看
图4:2021年3月民企和国企数字人才岗位需求数量

图5:2021年3月民企和国企数字人才薪酬平均值

(五)分企业规模看
中型规模企业(企业人数在50人-500人)需求辐射带动效应最强,需求岗位数量占比达45.67%,远高于小型企业(企业人数在50人以下)占比的12.89%。大型企业(企业人数在500人以上)提供的薪酬水平最高,年薪均值约为19.97万元,超出小型企业约5万元左右。
图6:2021年3月小、中、大型企业数字人才岗位需求数量

正元智慧:公司已完成数字人民币智能终端研发:10月27日消息,在回复投资者提问时,正元智慧表示:公司已完成数字人民币智能终端研发及商业银行数字人民币系统的对接开发,并掌握数字人民币应用相关的软硬件技术,具备社会场景应用功能。目前数字人民币校园场景应用已在西南财经大学正式落地启动,并将在多地高校进行试点。(新浪财经)[2021/10/27 21:02:12]
图7:2021年3月小、中、大型企业数字人才薪酬均值

(六)分学历要求看
超五成需求企业要求数字人才具有3年以内的相关工作经验,近三成企业要求数字人才具有3-5年相关工作经验,要求数字人才具有10年以上相关工作经验的招聘企业数量不到一成。96.13%的需求企业将数字人才学历要求放宽至本科以下。从学历要求来看,大部分数字人才的入职门槛相对较低。
图8:2021年3月各工作年限数字人才岗位需求数量

图9:2021年3月各学历背景数字人才岗位需求数量

在介绍全国情况后,接下来我们看看分地区的数字人才景气指数。
(一)综合指数与经济发展水平正相关
从综合指数来看,各省市对于数字人才需求差异明显,广东、上海、江苏稳居第一梯队。就整体情况而言,综合指数与当地经济发展水平高度相关,综合指数较高的省市,普遍位于地理位置上的东部沿海地区,意味着这些地区的企业对于数字人才的需求更大,在人才集聚上更具优势。
一国有大行在沪面向特定客户提供数字人民币钱包开户:12月28日消息,记者获悉,某国有大行近期在上海面向部分特定客户提供数字人民币钱包开户。知情人士称,此举重在开户体验,目前暂未有相关使用场景落地。该人士表示,该行此次数字人民币钱包开户并不局限于内部员工,但需由员工邀请并报备,外部人员才可参与,且人数有限制。目前各大APP商店尚未出现数字人民币APP的身影,后续银行将统一提供下载链接及邀请码。另据了解,有大行正着手部署对上海地区企业上门进行数字人民币推广,前期将以在该行白名单内、且有POS机的企业为推广重点。(每日经济新闻)[2020/12/28 15:54:26]
图10:2021年3月各省市综合指数

表 2:2021年3月各省市综合指数排行

是何种原因导致综合指数差异化的结果呢?让我们从综合指数的三大维度,即企业指数、职位指数、薪酬指数三方面继续探讨。
与综合指数排行结果趋同,企业指数最高的前五个省市为广东、上海、江苏、浙江以及北京,企业指数均高于1.5,说明这些区域具有数字人才需求的企业相对而言数量较多。
图11:2021年3月各省市企业指数

理论上来说,需求企业越多的省市,相应的需求岗位数量就越多。实际统计结果也证实了这一论断,职位指数排行前五的省市依旧是广东、上海、江苏、浙江以及北京。
图12:2021年3月各省市职位指数

但从薪酬指数来看,各省市的差距相对较小。这可能是由于各省市需求企业都高度重视数字人才的引进,试图以可观的薪酬水平吸引人才,激发其数字经济创新活力,抢占数字经济高地。
图13:2021年3月各省市薪酬指数

值得注意的是,综合指数较高的前五个省市(北京、广东、上海、云南、湖南)同时也是《报告》中数字赋能指数排在前列的省市,即数字经济强势地域。
图14:2021年3月各省市企业指数均值

数据来源:珠海复旦创新研究院
较好的数字经济发展环境有利于带动产业数字化和数字产业化,吸引科技创新企业集聚。因此,数字人才需求主要集中在数字产业发达地区。
(二)分企业性质:民企普遍高于国企,地区差异明显
从分企业性质看,民企综合指数普遍高于国企,尤其是在广东、上海、江苏、浙江、北京等地,民企综合指数与国企综合指数差异显著,说明相对于国企,民企对于数字经济人才的需求更甚,且需求量存在明显地域分化特征。
图15:2021年3月各省市民企、国企综合指数

(三)分企业规模:北上广苏浙川鄂综合指数稳居前七
从分企业规模综合指数看,中、大型企业的评估中,广东、上海、江苏、北京、浙江、四川、湖北保持综合指数排行前七。值得一提的是,西藏在小型企业综合指数评估中排位第八,这从某种程度上说明西藏的数字经济正在追赶型发展。
图16:2021年3月各省市小、中、大型企业综合指数

(四)工作经验:北上广苏浙川鄂综合指数稳居前七
从分工作经验的综合指数看,各省市区需求企业对数字人才的需求数量随着工作经验的增加而递减,广东、上海、江苏、北京、浙江、四川、湖北始终保持综合指数排行前七,表明这些区域对于数字人才工作经验的要求相对较低(这段话再说清楚点,不明白具体意思)。
图17:2021年3月各省市明确各工作年限招聘要求企业综合指数

(五)分学历:地域偏好特征明显
从分学历的综合指数看,专科及以下、本科及硕士学历层次,广东、上海、江苏、北京、浙江、四川、湖北依旧保持综合指数排行前七,但博士层次,江西、陕西、河南、湖南、天津综合指数跃升前列,表明这些区域相比于前述省份更需求高学历人才。
图18:2021年3月各省市明确各学历招聘要求企业综合指数

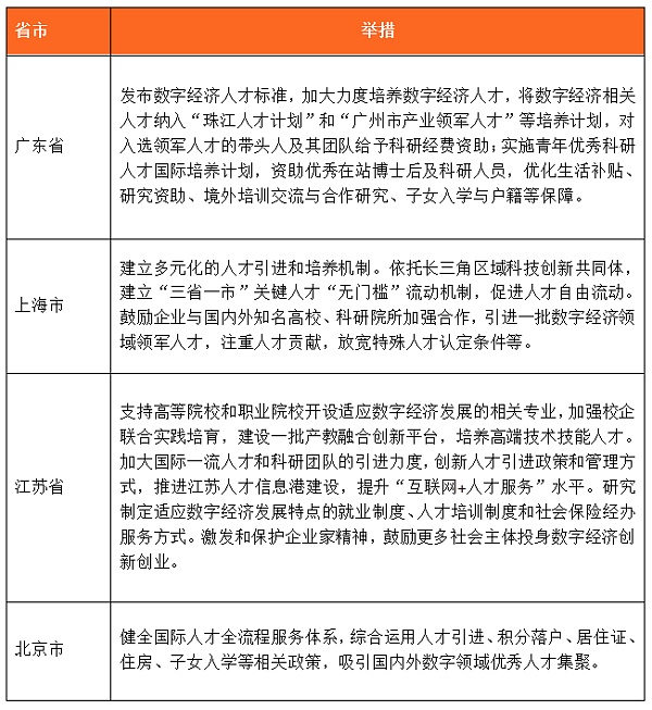
在前面的对比分析中,我们不难看出,广东、上海、江苏、北京的综合指数明显高于其他省份,这也主要得益于其采取的相关举措,在助推数字经济发展的同时,增加了数字人才需求,提高了数字人才景气程度。
表 3:部分省市数字经济人才引进政策

近些年来我国的数字经济规模不断扩张,国家网信办发布的《数字中国发展报告(2020年)》指出,我国数字经济疫情中逆势崛起,2020年我国数字经济规模扩张到39.2万亿元,已成为国民经济的核心增长极之一。
数字经济驱动企业数字化加速,而企业做好数字化转型升级的根本是拥有合适的配套数字化人才。在这样的社会形势和时代背景下,企业着重发力数字化人才队伍的搭建,招聘市场上数字人才景气度持续走高。
数字经济正深刻影响着就业结构,企业亟需大量数字人才。就地域分布来看,数字人才需求主要集中于经济强势地域,如广东、上海、江苏、北京、浙江等地,且呈现东中西部递减特征。从企业性质来看,民企对于数字人才的需求远超国企,就业吸纳主体作用凸显。从企业规模来看,中型企业需求辐射带动效应最强。入职要求方面,大部分岗位对于数字人才的工作经验年限以及学历背景要求较低。
数字化时代,面临的最大挑战是人才的挑战。要加快数字经济发展,仍需加大数字经济人才培养力度。
出品 | 零壹智库
作者 | 杨蕙溢 编审 | 陈小辉
特斯拉财报出来了,大家一看,好家伙,原来这厮一季度悄没声息地卖掉了2.72亿美元的比特币,赚了1.01亿美元。在之前的文章中,我们提到特斯拉披露买了15亿美元的比特币.
1900/1/1 0:00:00众所周知,比特币的总数只有2100万枚。一旦开采完成,就代表着不会再有新的比特币进入流通市场了。所以比特币是不断通缩的,它不同于国家货币,因为法定货币会不断增发.
1900/1/1 0:00:00显卡到底去了哪里?为何会有用户会在京东买到二手显卡?中间经历了怎样的流程?“京东购买的显卡,现阶段千万不要在京东申请售后.
1900/1/1 0:00:00游戏娱乐网站Gamblers Pick的最新调查发现,1/4的美国人认为表情包加密货币狗狗币会成为“下一个比特币”.
1900/1/1 0:00:004月27日,北京市经济和信息化局正式印发《北京市数据中心统筹发展实施方案(2021-2023年)》.
1900/1/1 0:00:00前言:稳定币是DeFi(去中心化金融)的基石。在经历了2020年疯狂增发和DeFi的需求剧增后,稳定币的发展进入了新的阶段,主要体现在更成熟的机制设计和更丰富的使用场景.
1900/1/1 0:00:00