移动支付网讯:本文依据网信办公示的境内区块链服务备案信息及相关企业的公开信息,围绕网络支付行业,分析相关企业及其区块链应用情况。
一、备案概况
根据2019年2月发布实施的《区块链信息服务管理规定》,企业应在提供区块链信息服务(含技术组件、应用程序等多种形式)的10个工作日内向网信办备案并获取网信办发放的备案编号,网信办定期公开备案信息。
截至2020年10月30日,网信办已公开4批共1015项境内区块链信息服务,涉及785家企业。其中,单企业的区块链服务备案平均数为1.3项,最高数为10项。服务备案数为1项的企业有663家(84.5%),服务备案数为2至4项的企业有109家(13.9%),服务备案数超过4项的企业有13家(1.6%)。整体来讲,企业之间的服务备案数差距较小,行业集中度尚低。
CoinList推特账户已恢复控制:7月28日消息,据官方消息,CoinList推特账户已恢复控制,相关钓鱼推文同时被删除。CoinList表示未来将加强公司社交媒体账户的安全管理。
金色财经曾报道,CoinList推特账号于7月23日被盗,并发布了关于将推出原生代币的钓鱼推文。[2023/7/28 16:03:30]

二、网络支付相关的企业与区块链应用情况
(一)网络支付相关企业情况
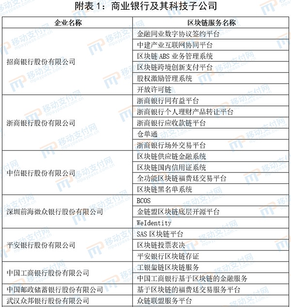
在备案企业中,与网络支付相关的企业共25家,从企业定位来看,包括三类:16家商业银行及其科技子公司(附表1)、5家支付机构及其科技子公司(附表2)、4家清算机构及其他网络支付相关企业(附表3)。
Arbitrum生态AMM协议Chronos TVL一日内上升1.7亿美元:金色财经报道,Defillama数据显示,基于 Arbitrum 的去中心化交易所(DEX) Chronos在一天内吸引了超过 1.7 亿美元的资金进入该平台。Chronos 于 4 月 27 日推出,是一个所谓的 (3,3) 交易所,它使用质押作为为其代币增值以实现价值存储状态的主要方式。
此前,Arbitrum生态AMM协议Chronos发布代币分配与空投细则。[2023/5/4 14:42:45]


英伟达:Q3加密相关收入达59.3亿美元,以太坊转移到权益证明带来影响:金色财经报道,主要芯片制造商英伟达(Nvidia)的加密相关收入在第三季度达到 59.3 亿美元,调整后每股收益为 58 美分,尽管加密货币矿工和游戏玩家的需求都在下滑,但这个数字高于预期。之前大多数分析师预计英伟达调整后每股收益为 71 美分,而收入预计将同比下降 18% 至 57.7 亿美元。英伟达公司表示:“我们认为,最近以太坊从工作量证明PoW转移到权益证明PoS降低了 GPU 在加密货币挖矿领域中的效用。”(cryptonews)[2022/11/18 13:19:18]


阿根廷Neobank Uala推出加密货币交易服务:金色财经报道,由乔治索罗斯支持的阿根廷银行Neobank Uala已为其在阿根廷的用户推出了加密货币交易服务。忠诚度最高的公司客户现在可以通过 Uala 的平台交易、购买和出售比特币和以太币。预计该服务将在未来几周内扩展到所有客户。[2022/11/8 12:32:40]
在商业银行及其科技子公司中,招商银行、浙商银行、中信银行备案服务数量领先,分别为6、5、4项;在支付机构及其科技子公司中,同邦卓益(京东科技子公司)、蚂蚁集团、联动优势备案服务数量居先,分别为7、5、2项;在清算机构及其他网络支付相关企业中,银联、中钞信用卡的备案数量居先,均为4项。
(二)区块链主要应用领域
具体看这25家企业的78项区块链服务,可以发现,其区块链服务主要应用于5大领域:融资、信息存证、信息同步、数据共享、企业内控。
在融资领域中,相比于传统的融资模式,区块链可追溯、防篡改的技术特性,可以帮助资金需求方释放潜在信任价值,降低资金提供方的风控成本。具体落地应用包含供应链融资、贸易融资、动产质押融资、应收款融资、仓单融资、资产证券化、福费廷交易及同业交易等多种形式,详见下表。

在信息存证领域,借助区块链技术可追溯、防篡改的特性,企业可以搭建信息存证平台,为不同主体搭建信任基石。具体的落地应用包含企业间电子合同(招商银行、银联、同邦卓益)、公益慈善记录(蚂蚁集团、厦门国际)、个人理财产品转让记录(浙商银行)、司法存证(蚂蚁集团)、数字版权(蚂蚁集团)等。
在信息同步领域,区块链的应用改变了传统的接力式信息传递方式,多个参与方可以同时同步信息,提升信息共享时效。具体的落地应用场景包含跨境支付信息追踪(招商银行、银联国际)、国内信用证信息同步(中信银行)、对公支付(中钞信用卡)等。
在数据共享领域,区块链依据可追溯、防篡改的特性,提升参与各方的数据共享动力。具体的场景包含黑名单数据共享(中信银行、苏宁金融)、AML数据共享(嘉联支付)、风险信息共享(银联)等。
在企业内控领域,区块链的应用有助于强化企业内部的信任机制,提高流程流转效率。具体的落地应用包含企业股权激励管理系统(招商银行)、在线OA无纸化签约(江苏银行)、资产管理(金融壹账通)、雄安建设项目资金管理(工银科技)等。
(三)各类企业的应用特点
在商业银行及其科技子公司中,融资类场景是最主要的应用场景,信息存证、信息同步、数据共享类场景次之,企业内控工具类场景最少。在服务对象方面,商业银行的区块链服务以企业客户为主,同业机构次之,个人客户的应用场景最少(个人理财产品转让系统)。

对于支付机构及其科技子公司,其区块链应用主要集中于融资领域、信息存证、数据共享领域,信息同步、企业内控领域的应用尚为空白。

在清算机构等其他网络支付相关企业中,有2家企业涉足融资领域:数研所建立了贸金平台,中钞信用卡建立了跨境融资平台;2家企业涉足信息存证领域:银联和中钞信用卡均有涉足数字凭证、在线签约场景;2家企业涉足信息同步领域:银联国际和中钞信用卡分别涉足跨境汇款、对公支付场景;1家企业涉足数据共享领域:银联建立数贝集市和风险信息联盟;在企业内控领域尚为空白。

作者简介:马不点,移动支付行业分析师,专注于金融科技领域进展、支付行业政策研究与发展趋势。
标签:区块链加密货币OINONO区块链域名选什么后缀好加密货币行情哪里看ELMOINU价格biconomy币是那个国家的
作为全球区块链金融发展联盟基金会联盟(简称GBFDA基金),为了进一步增强使命感和责任感,坚持创新、协调、绿色、开放、共享的发展理念。金融服务实体经济要从传统融资服务升级为全面支持创新发展.
1900/1/1 0:00:00金色财经联合欧易OKEx向用户推出K线基础视频,用户将通过视频学习K线相关知识,方便用户了解行情走势.
1900/1/1 0:00:00原标题:《相比于FIP-14提案,我更想谈谈Filecoin的长期主义!》近日,Filecoin官方人员jennijuju在slack频道发文称:“Filecoin社区目前正在考虑一项Filec.
1900/1/1 0:00:004月10日,由金色财经主办,波场总冠名的共为创新大会“DeFi的创新进阶”专场在上海举办。会上,金色财经CEO安鑫鑫首先做了致辞演讲。他表示,区块链行业正处于世纪大变革和世纪大机会的发展阶段.
1900/1/1 0:00:00凭什么?有一天去参加艺术品展览会,会场里的人大多安安静静地站在各类艺术品前仔细鉴赏,或三五成群低声讨论其作品表达出的人文意义.
1900/1/1 0:00:00目前,以太坊是支持智能合约应用程序的主流协议。BTC如果是数字黄金,那以太坊就是银,以太坊的效用大,BTC则能作为价值储存.
1900/1/1 0:00:00